双电层电容器 (EDLC)——通常被称为“超级电容器”,有时也称为“超级电容器”——是一种令人惊叹的无源储能元件。由于其多法拉的高电容和小尺寸,它提供了体积和重量的高密度能量存储。在一些遥感、物联网和能量收集来源的应用中,超级电容器是可充电电池的替代品;在其他情况下,它们与电池结合使用,以克服那些基于电化学的储能组件的一些弱点。并不是说一个天生就比另一个好;相反,超级电容器和可充电电池(无论化学性质如何)各有其相对的优势和劣势。应用程序的优先级决定了哪一个最有意义,
还有另一种有趣的替代方案,可以选择一个或什至两个作为两个分立元件:混合超级电容器。这种储能设备不仅仅是可充电电池和超级电容器的明显联合包装。相反,它使用了一种独特的结构,其中单个组件同时是超级电容器和锂离子电池(图 1)(有关更多详细信息,请参阅参考资料)。

图 1:混合超级电容器结构的顶层视图表明它不是超级电容器和共享单个两端封装的电池。(来源:太阳诱电)
这些混合超级电容器的供应商包括 Taiyo Yuden(该公司称其为锂离子超级电容器,技术上非常正确)、Eaton 和 Maxwell Technologies, Inc.(现在是特斯拉的一部分)。
有许多张贴的表格提供了标准超级电容器和锂离子充电电池之间的比较(表 1)。请记住,正如您所料,每个资源和供应商都有不同的观点,而且技术本身也在快速发展。

表 1:比较了超级电容器与锂离子充电电池的顶级特性;每个可能有一组不同的条目,这取决于信息来源和时间。(来源:Maxwell Technologies, Inc.,来自电池大学)
尽管这些混合超级电容器具有明显的优点,但我对混合设备和结构的总体感觉总是很复杂。一方面,两种技术或材料的结合往往能让我们在克服一些弱点的同时保留各自的优点。这不仅适用于电子产品。想想用钢筋加固的混凝土,或用作最新一代飞机机身和附件的蒙皮的碳纤维增强聚合物。
同时,这些组合有时也会出现新的缺点。例如,与单一用途的优化单元相比,多功能测试设备可能具有降低的规格或某些灵活性限制。广为人知的“瑞士军刀”是一个非电动的例子:它的每一个单独的工具可能“足够好”,但绝对不如专用工具,但整体刀片/配件组合和包装带来了好处在尺寸、重量和成本方面。
对于混合超级电容器,还有一个管理问题。锂离子充电电池在监督充电和放电率、库仑计数和温度(引用几个因素)方面有其特定的需求——超级电容器有自己的可比列表。那么如何管理混合超级电容呢?策略是否会发生冲突,或者它们是否足够相似以至于单一方法可以用于两端混合?
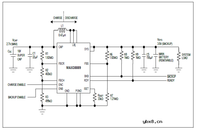
我想到了隧道二极管:尽管它具有吸引人的性能特征,但作为没有明显输入-输出-接地连接的两端器件,实际使用起来相当困难,因此不受欢迎。PIN 二极管也是如此(只需看看它的一些应用电路原理图)。也许最近推出的 Maxim MAX38889 等 IC 是一款 2.5-V 至 5.5-V、3-A 可逆降压/升压稳压器,针对超级电容备份应用进行了优化,两者都可以正常工作(图 2)?

图 2:MAX38889 专门针对超级电容器管理;电路中也可能有电池。(来源:美信集成)
决定是否对给定问题使用混合解决方案通常涉及权衡难以评估的权衡。除了每个成分克服另一个成分的一个或多个短路的明显优势之外,还有许多情况会引入新的弱点。
使用超级电容混合体有意义吗?答案很简单:视情况而定。在某些情况下,新的缺点在应用程序中是不可接受的,而在其他情况下,新的好处大于缺点。从数量上讲,模型不仅要解决方程“是 1 + 1 <、= 或 > 2?” 但还必须评估解决方案造成的任何差距。
您在混合 - 组合或合并 - 解决方案(而不仅仅是混合超级电容器)方面的经验如何?整体收益是否比任何额外的不利因素更重要?您如何判断混合方法的优缺点之间的平衡?
参考
伊顿,“混合超级电容器解释”
伊顿,“ HS 混合超级电容器白皮书”
电池大学,“ BU-209:超级电容器如何工作?”
Taiyo Yuden,“锂离子电容器:终极 EDLC 替代品”
Taiyo Yuden,“电力存储设备:锂离子电容器;电双层电容器”
技术简报,“超级电容器混合以提高性能和效率”
审核编辑 黄昊宇
矩阵切换器的控制方式
时间:2026-03-05
降压转换器使用陶瓷输出电容器
时间:2026-03-05
金属膜电容和其他电容的简单分类
时间:2026-03-05
矩阵切换器的输入/输出阻抗
时间:2026-03-05
矩阵切换器的输入/输出电平
时间:2026-03-05
分配器的支持分辨率/传输距离
时间:2026-03-05
车载显示屏的屏幕比例
时间:2026-03-05
分配器的输入接口/输出接口
时间:2026-03-05
车载显示屏的屏幕尺寸
时间:2026-03-05
KVM切换器的切换方式
时间:2026-03-05
玻璃釉电容器的结构与特点
时间:2026-03-05
关于STM32WL LSE 添加反馈电阻后无法起振的...
时间:2026-03-05
电阻的标称阻值和允许偏差
时间:2026-03-05
电容器常见的故障有
时间:2026-03-05
并联电容器的补偿方式_安装并联电容器的目的
时间:2026-03-05
电容器组禁止什么合闸_电容器组失压属于什么
时间:2026-03-05
贴片电容材质有哪些_贴片电容材质NPO和COG区...
时间:2026-03-05
电容发热的原因是什么
时间:2026-03-05
多类型的电容是否可以统一为某一种类型的电...
时间:2026-03-05
电容器的特性
时间:2026-03-05