当前位置:首页 > 工控原理 > 正文

校园能耗监测管理平台应用案例分析

来源:网络  发布者:电工基础  发布时间:2026-03-06 10:56
为响应国家建设绿色校园的号召,切实提高高校能源利用水平,促使学校能源资源合理配置,全国高校从行为节能入手,积极建设“校园能耗监测管理平台”。平台采集建筑电、水等能源消耗数据,对用能数据进行细分并进行

为响应国家建设绿色校园的号召,切实提高高校能源利用水平,促使学校能源资源合理配置,全国高校从行为节能入手,积极建设“校园能耗监测管理平台”。平台采集建筑电、水等能源消耗数据,对用能数据进行细分并进行分析,为高校提供了一个节能减排的好帮手,在保证校园正常的能源供应的同时促使实现合理节能。

引言

随着近年来经济快速发展,对于电力资源的需求也持续扩大,不可避免地出现了能源紧缺、环境污染等问题,节能减排也就成了国家建设的重中之重。因此为提高能源管理水平,带头节能减排,全国各大高校依据国家住房和城乡建设部和教育部联合出台的《高等学校节约型校园建设管理与技术导则》和《高等学校校园建筑能耗监管系统建设技术导则》的相关要求,积极建设“校园能耗监测管理平台”。“校园能耗监测管理平台”的建设为高校提供了校园能耗与监测的一个先进管理平台,利用平台可以实现对于校园用能的实时在线分类、分项监测和计量,能耗数据自动采集、存储、统计与分析等,为学校后勤管理部门对校园节能减排工作推进提供详实可靠的耗能数据和可行建议,并对节能效果提供数据参考。

耗能分析

用电分析

(1)按用电设备分类,校园用电可分为:照明插座用电、空调用电、动力用电、特殊用电四种。其中需要注意的是特殊用电指的是不属于建筑物常规用电设施的用电,一般都会有能耗密度高、占总电耗比重大这样的特点,主要以实验室内使用的一些大型高电耗科研设备为主,另外食堂、计算机楼等区域也会存在,对于这些设备要加强监管,做好用电信息记录。对于公共照明用电和空调用电,需要做好智能用电管理,利用能耗监管平台做到按时断电乃至无人自动断电,减少能源浪费。

(2)按建筑类型分类,校园用电可分为:办公建筑用电、教学建筑用电、学生宿舍用电、商铺用电等,对数据分门别类的分析,提供领导决策,提高管理效能。

用水分析

校园用水可以按建筑类型分为:办公建筑用水、教学建筑用水、学生宿舍用水、商铺用水、浴室用水、食堂用水等。采用安科瑞电气“电子远传水表”,结合校园能效管理平台,对各场景用水量、水压等数据进行监测,分区管理。同时学校明确各区负责人,定期考核,有计划控制过度用水现象。

平台介绍

随着能源转型加速和电力改革不断深入,为满足校园能源管理、节能工作及节约型校园建设的新需求,安科瑞凭借在能源管理领域内多年积累,采用凡在物联、云计算、大数据、移动数据和电力参数传感技术,开发了AcrelEMS-EDU教育行业能效管理综合解决方案,提供校园用能实时在线监控、能耗数据统计分析、折标对比、实绩分析、用能排名、节能评估等功能。

系统架构

校园能耗监测管理平台应用案例分析

图1 安科瑞能效管理方案架构拓扑

安科瑞教育行业能效管理方案由设备层、传输层、数据层、服务层组成。

设备层(水电表、空调控制器等末端设备)通过RS485专线或无线(Lora)通讯组网。

传输层(边缘计算网关)可通过RS485专线或无线通讯采集末端设备数据,并以以太网4G、NB等方式通过校园网将数据传送至数据层。

数据层(一般部署在校园服务器中)处理传输层上传数据,并为服务层业务做服务,可与校园一卡通系统和其他相关系统做数据对接。

服务层(一般部署在校园服务器中)提供数据查看、预付费管理、恶性负载管理、作息时间管理、分布式光伏监测等功能。

平台功能

校园能耗监测管理平台应用案例分析

图2 AcrelEMS-EDU校园综合能效管理平台驾驶舱展示图

● 首页/综合数据

综合展示校园能源用能概况,包括异常报警情况(数据异常/设备异常)、水、电等能源用能情况、校园3D模型定制、并可加入校园用能数据动态展示。

校园能耗监测管理平台应用案例分析

图3 AcrelEMS-EDU校园3D模型图

● 用电综合监控

对校园35KV-10KV-0.4KV各级用能进行监测和分析;对进线电能质量及关键实验室电能质量进行监测分析;对变配电室内的环境进行监测和报警;能够对变压器进行监控,保证用电安全和稳定。

● 用水综合监控

对覆盖校区所有建筑的总进水量进行①级计量;对单栋建筑进水量进行②级计量。个别实验楼进行三级计量监测。通过一、二、三级水表计量数据实时分析水平衡情况,存在异常水情时能够立即发出警情。

● 商业/宿舍预付费

对校园内的各类商铺用水、用电进行预付费管理。对学生宿舍用电进行定时用电控制、违规电器使用监测和预付费管理。

● 分布式光伏监测

提供光伏电站运行监视,逆变器运行监视,电站发电统计,逆变器发电统计,光伏电站配电监测,逆变器曲线分析等功能。

● 空调节能监管

实现对空调的用能监测和分体式空调的用电监测及控制。

● 路灯/照明智能监管

实现对室内照明和室外路灯照明的用电监测和照明控制,可按照预先设定的逻辑进行自动管理或远程群控管理。

● 校园能耗分析

能够实现能耗监管、能耗查询、能耗报警、能耗公示、能耗审计等功能,能够帮助学校清晰、直接的了解到用能情况,并辅助学校做好审计公示工作。

● 校园用能分析报告

能够对整体用能、整体监管和计量设备工作状态、同比数据、环比数据等进行分析,帮助校方了解到校园综合能效情况。

● 综合手机端

相关人员可通过手机客户端的方式随时登陆能源管控系统,实现对校内各类能源系统进行计量、监测、控制、状态反馈、报警等功能,对校园水电等能耗进行实时监管。

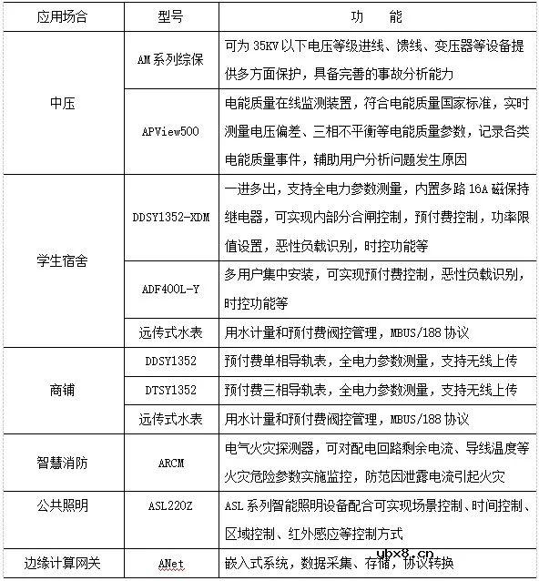
典型硬件

校园能耗监测管理平台应用案例分析

                           

讨论及思考

AcrelEMS-EDU校园综合能效管理方案等中的能耗统计、分析体系,宿舍商铺用电预付费管理、路灯空调等公用设备管控、宿舍大功率电器及恶性负载设备限制、用水综合监管等节能减排相关功能,使学校后勤管理部门能够对能源系统进行合理地监管,为高校能源管理和节能工作走上科学发展提供了帮助,为尽快实现校园人与自然和谐相处献上一份力量。

编辑:黄飞

相关热词:#物联网

最新文章
如何消除红眼现象/调节对比度/修整图象如何消除红眼现象/调节对比度/修整图象

时间:2026-03-06

精密运放如何在功率较低的情况下实现快速多路复用精密运放如何在功率较低的情况下实现快速多...

时间:2026-03-06

电子轻触开关电路图电子轻触开关电路图

时间:2026-03-06

调光电路图调光电路图

时间:2026-03-06

RF噪声电桥电路图RF噪声电桥电路图

时间:2026-03-06

定量注液器电路图定量注液器电路图

时间:2026-03-06

V/F变换器电路图V/F变换器电路图

时间:2026-03-06

定时复零三位半计数器电路图定时复零三位半计数器电路图

时间:2026-03-06

光电保安器电路图光电保安器电路图

时间:2026-03-06

可调间歇开关电路图可调间歇开关电路图

时间:2026-03-06