双向可控硅测试指南
手动或自动操作的双向可控硅测试仪
双向可控硅是双向交流开关,可以在最高600V电压下控制高达25A rms电流的负载。它们用于电机速度、加热器和白炽灯的控制。逻辑型双向可控硅对微控制器驱动器件尤有吸引力。微控制器输出端口可以直接驱动一只双向可控硅,因为可控硅的触发电流只有3~10mA。与所有电子器件一样,双向可控硅也存在一些内部问题,在将其用于某个设计以前可以检测这些问题。
图1是一个简单而成本低廉的测试设备,它可测试Littelfuse公司的L2004F31、L2004F61、L2004L1和L4004V6TP双向可控硅,也可以用于测试任何其它的引线式双向可控硅,因为所有标准封装(包括TO-220AB、TO-202AB、TO-251和Ipak)都有相同的管脚布局。用一个IC插座可以便于插入待测双向可控硅。这种方法也适用于SMD(表面贴装器件),前提是能找到或创建一个合适的测试插槽。极性开关S1是一只DPDT(双刀双掷)器件,用于检查双向的导通性。切换开关S2是瞬时SPST(单刀单掷)按键器件,通过电阻R2连接栅极(Pin 3)与MT2(Pin 2),以触发待测的双向可控硅(图1)。

测试过程只花不到5s,包含4个步骤(表1)。LED向测试操作者显示每个步骤的结果。如果所有四步测试均获通过,则双向可控硅合格。在制造期间要再做一次双向可控硅测试,以保证装配板没有问题,双向可控硅工作正常。这一测试可节约时间与人工,避免整件产品装配完后才发现问题。做此测试时双向可控硅已焊在电路板上。使用的电源电压为标称120/220V AC。测试应对DUT有最小影响,并使用最少的时间与工作量。测试中用双向可控硅测试仪代替一个负载。从测试仪到DUT的连接可以有变化,而且要确保在连接120/220V AC时采取一些安全措施。

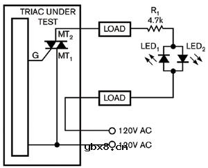
针对驱动阻性负载的双向可控硅要用不同的测试设备,如白炽灯或加热器(图2)。每只LED检查一个方向的导通性。当双向可控硅关闭时,两只LED均熄灭。而在打开时,两只LED均应发光。对于感性负载(如电机),双向可控硅要并联一个由C1和R1组成的RC缓冲电路(图3)。不幸的是,缓冲电路会使测试电路产生一个小的电流泄漏,即使在双向可控硅已关闭的情况下。图3中的电路表示如何用电阻R2和一只交流击穿电压为95V的氖灯,避免这个问题。

图1、图2和图3中测试结果的指示器均为LED。有些情况下,双向可控硅的测试是一个多任务测试系统的一部分,用于检查整个设备的其它元件或参数,包括双向可控硅。这种测试包含一个测量序列,系统操作者只获得两个可能信号中的一个:合格或不合格。这些测试采用一种基于微控制器的系统。因此,所有接口信号均为数字格式:高或低。

你也可以通过使用微控制器的
图5,RC滤波器使你可以采用PWM信号。
如果双向可控硅的输出包含一个脉冲序列,例如是用于电机速度或灯光亮度控制的一个PWM(脉冲宽度调制)信号,则要在微控制器的ADC输入端前使用一个低通RC滤波器(图5)。该滤波器的时间常数t=R6×C2取决于PWM信号周期与占空比。测试链中的测量应不早于3t~5t。使用微控制器的ADC需要额外的固件。为避免这种要求,可以使用一个比较器(如美国国家半导体公司的LM393),将滤波器后的电压与一个基准电压作比较,从而为微控制器的输入端产生一个逻辑高电平。参考文献1描述了一种替代性方案,它用最少的外接元件解决了固件复杂的难题。
可控硅的检测
1.单向可控硅的检测
万用表选用电阻R×1档,用红黑两表笔分别测任意两引脚间正反向电阻直至找出读数为数十欧姆的一对引脚,此时黑笔接的引脚为控制极G,红笔接的引脚为阴极K,另一空脚为阳极A。此时将黑表笔接已判断了的阳极A,红表笔仍接阴极K。此时万用表指针应不动。用短接线瞬间短接阳极A和控制极G,此时万用表指针应向右偏转,阻值读数为10欧姆左右。如阳极A接黑表笔,阴极K接红表笔时,万用表指针发生偏转,说明该单向可控硅已击穿损坏。
2.双向可控硅的检测
用万用表电阻R×1档,用红黑两表笔分别测任意两引脚正反向电阻,结果其中两组读数为无穷大。若一组为数十欧姆时,该组红黑表笔所接的两引脚为第一阳极A1和控制极G,另一空脚即为第二阳极A2。确定A、G极后,再仔细测量A1、G极间正反向电阻,读数相对较小的那次测量的黑表笔所接的引脚为第一阳极A1,红表笔所接引脚为控制极G。将黑表笔接已确定了的第二阳极A2,红表笔接第一阳极A1,此时万用表指针应不发生偏转,阻值为无穷大。再用短接线将A2、G极瞬间短接,给G极加上正向触发电压,A2、A1间阻值约为10欧姆左右。随后断开A2、G极短接线,万用表读数应保持10欧姆左右。互换红黑表笔接线,红表笔接第二阳极A2,黑表笔接第一阳极A1。同样万用表指针应不发生偏转,阻值为无穷大。用短接线将A2、G极间再次瞬间短接,给G极加上负向的触发电压,A1、A2间阻值也是10欧姆左右。随后断开A2、G极间短接线,万用表读数应不变,保持10欧姆左右。符合以上规律,说明被测双向可控硅管未损坏且三个引脚极性判断正确。
检测较大功率可控硅管是地,需要在万用表黑笔中串接一节1.5V干电池,以提高触发电压。
相关热词:#电子电路图
东芝牌RAC-45NHE型空调机电路图
时间:2026-03-04
杜鹃牌XPB2-3型洗衣机电路图
时间:2026-03-04
干衣机电路图
时间:2026-03-04
古桥牌KC-30DE型牌窗式空调机电路图
时间:2026-03-04
好乐牌KC-42R型窗式空调机电路图
时间:2026-03-04
佳乐牌KCS-12型窗式空调机电路图
时间:2026-03-04
江南牌KC-20型窗式空调器电路图
时间:2026-03-04
江南牌KCD-31型窗式空调器电路图
时间:2026-03-04
金羚牌XQB30-5型全自动洗衣机电路图
时间:2026-03-04
日产AW B310B型洗衣机控制器电路图
时间:2026-03-04
瞬间抑制二极管(TVS)/瞬间抑制二极管(TVS)是...
时间:2026-03-04
常用整流二极管型号大全
时间:2026-03-04
S/HS固态继电器原理简介
时间:2026-03-04
稳压二极管的选用和代换
时间:2026-03-04
TVS器件的电特性有哪些
时间:2026-03-04
TVS二极管的分类/应用,TVS二极管的特点/选用...
时间:2026-03-04
快恢复二极管,快恢复二极管是什么意思
时间:2026-03-04
PN结温度传感器工作原理是什么?
时间:2026-03-04
双向二极管起什么作用?
时间:2026-03-04
半导体材料的主要种类有哪些?
时间:2026-03-04