双向可控硅的工作原理及原理图
双向可控硅的工作原理1.可控硅是P1N1P2N2四层三端结构元件,共有三个PN结,分析原理时,可以把它看作由一个PNP管和一个NPN管所组成 当阳极A加上正向电压时,BG1和BG2管均处于放大状态。此时,如果从控制极G输入一个正向触发信号,BG2便有基流ib2流过,经BG2放大,其集电极电流ic2=β2ib2。因为BG2的集电极直接与BG1的基极相连,所以ib1=ic2。此时,电流ic2再经BG1放大,于是BG1的集电极电流ic1=β1ib1=β1β2ib2。这个电流又流回到BG2的基极,表成正反馈,使ib2不断增大,如此正向馈循环的结果,两个管子的电流剧增,可控硅使饱和导通。 由于BG1和BG2所构成的正反馈作用,所以一旦可控硅导通后,即使控制极G的电流消失了,可控硅仍然能够维持导通状态,由于触发信号只起触发作用,没有关断功能,所以这种可控硅是不可关断的。 由于可控硅只有导通和关断两种工作状态,所以它具有开关特性,这种特性需要一定的条件才能转化 2,触发导通 在控制极G上加入正向电压时(见图5)因J3正偏,P2区的空穴时入N2区,N2区的电子进入P2区,形成触发电流IGT。在可控硅的内部正反馈作用(见图2)的基础上,加上IGT的作用,使可控硅提前导通,导致图3的伏安特性OA段左移,IGT越大,特性左移越快。
TRIAC的特性
什么是双向可控硅:IAC(TRI-ELECTRODE AC SWITCH)为三极交流开关,亦称为双向晶闸管或双向可控硅。 TRIAC为三端元件,其三端分别为T1 (第二端子或第二阳极),T 2(第一端子或第一阳极)和G(控制极)亦为一闸极控制开关,与SCR最大的不同点在于TRIAC无论于正向或反向电压时皆可导通,其符号构造及外型,如图1所示。因为它是双向元件,所以不管T1 ,T2的电压极性如何,若闸极有信号加入时,则T1 ,T2间呈导通状态;反之,加闸极触发信号,则T1 ,T2间有极高的阻抗。





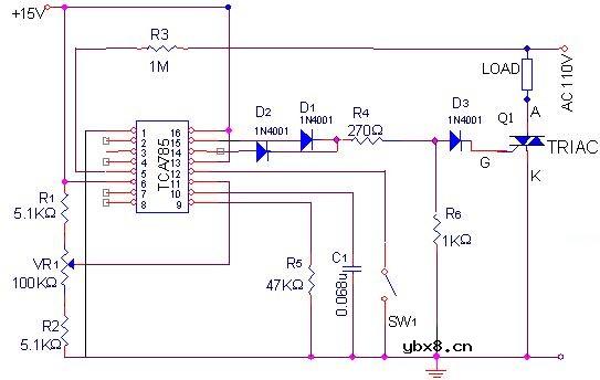
利用TCA785及脉冲变压器触发TRIAC
相关热词:#双向可控硅的工作原理 #电子电路图
东芝牌RAC-45NHE型空调机电路图
时间:2026-03-04
杜鹃牌XPB2-3型洗衣机电路图
时间:2026-03-04
干衣机电路图
时间:2026-03-04
古桥牌KC-30DE型牌窗式空调机电路图
时间:2026-03-04
好乐牌KC-42R型窗式空调机电路图
时间:2026-03-04
佳乐牌KCS-12型窗式空调机电路图
时间:2026-03-04
江南牌KC-20型窗式空调器电路图
时间:2026-03-04
江南牌KCD-31型窗式空调器电路图
时间:2026-03-04
金羚牌XQB30-5型全自动洗衣机电路图
时间:2026-03-04
日产AW B310B型洗衣机控制器电路图
时间:2026-03-04
瞬间抑制二极管(TVS)/瞬间抑制二极管(TVS)是...
时间:2026-03-04
常用整流二极管型号大全
时间:2026-03-04
S/HS固态继电器原理简介
时间:2026-03-04
稳压二极管的选用和代换
时间:2026-03-04
TVS器件的电特性有哪些
时间:2026-03-04
TVS二极管的分类/应用,TVS二极管的特点/选用...
时间:2026-03-04
快恢复二极管,快恢复二极管是什么意思
时间:2026-03-04
PN结温度传感器工作原理是什么?
时间:2026-03-04
双向二极管起什么作用?
时间:2026-03-04
集电极开路(OC)/漏极开路(OD)输出的结构
时间:2026-03-04