如何用合科泰MOS管做一个高性能理想二极管控...
时间:2026-03-07
ROHM开发出低VF且低IR的保护用肖特基势垒二...
时间:2026-03-07
采用GPSOne技术的个人定位终端系统电路设计
时间:2026-03-07
基于CC1110无线单片机的机器鱼控制系统设计
时间:2026-03-07
智能型电缆测试系统电路设计—电路图天天读...
时间:2026-03-07
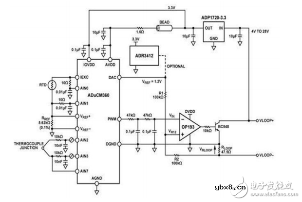
环路供电型热电偶温度测量电路设计
时间:2026-03-07
uPSD3234反射式红外心率检测仪电路设计
时间:2026-03-07
温控开关寿命测试仪系统电路设计
时间:2026-03-07
激光检测指示装置系统电路设计
时间:2026-03-07
采用STM32F103低成本WiFi播放系统电路设计
时间:2026-03-07
什么是追踪缓存/转接卡?
时间:2026-03-06
瞬间抑制二极管(TVS)/瞬间抑制二极管(TVS)是...
时间:2026-03-04
什么是EPIC
时间:2026-03-06
什么是联合并行处理二级缓存?
时间:2026-03-06
什么是Speculative execution/SQRT?
时间:2026-03-06
什么是霍尔传感器
时间:2026-03-05
双向二极管起什么作用?
时间:2026-03-04
半导体材料的主要种类有哪些?
时间:2026-03-04
高级封装,高级封装是什么意思
时间:2026-03-04
数字比较器,数字比较器是什么意思
时间:2026-03-04