基于峰值电流控制的PFM调节原理
PFM控制是固定参考电流Ipref,通过调整工作频率来稳定输出电压。控制原理为:FB电压通过VCO决定clock时钟,Clock信号到来Gate置高,Ip电流线性增长,当Vcs等于内部固定Ipref时Gate置低。


在PFM模式下,工作频率fs与输出功率为线性关系:

五步法设计变压器
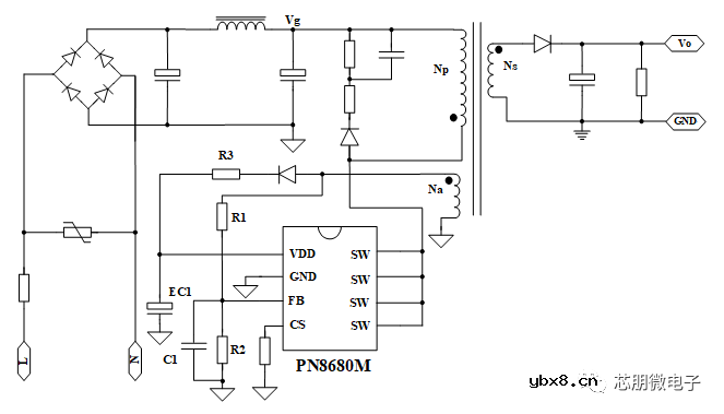
以经典PSR芯片PN8680M为例,为了满足CoC V5 Tier 2能效标准,控制芯片采用PFM+PWM混合工作模式。


对于此类芯片,应在PFM段额定功率下设计变压器,并保证PWM段fs>20kHz,其CC/CV控制原理说明如下:
PN8680M通过采样变压器辅助绕组开关波形来捕捉输出电压,与内部基准误差放大后调节开关频率(重载段)来稳定输出电压:


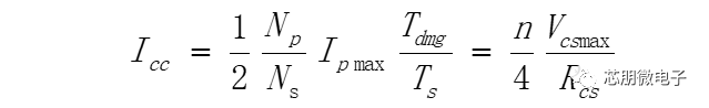
当负载不断加重,超过了系统的恒流点,PN8680M进入自适应恒流模式,使得Tdmg/Ts=0.5来恒定输出电流:

根据PN8680M恒流原理可知,变压器设计时应保证最大占空比Dmax<0.5。
第一步
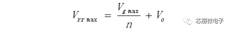
确定变压器匝比n,受Dmax、Vdsmax、Vrrmax三个量限制:



第二步
通过CS电阻设定Ipmax,保证CC点合理,需考虑变压器耦合系数Kcc:

第三步
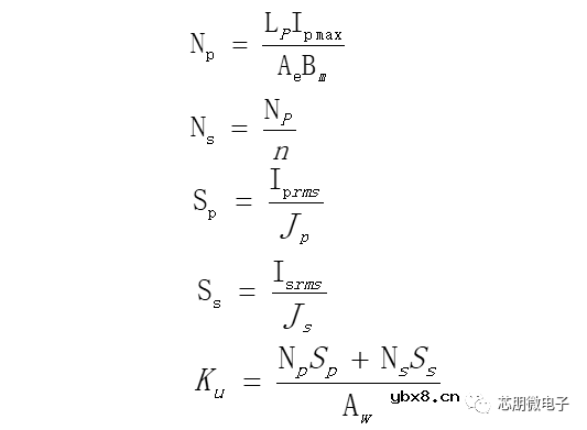
确定Lp,计算变压器原副边电流有效值,fs小于65kHz(CC/CV转折点频率),否则从第一步迭代:



第四步
设定初次级圈数和线径,电流密度合理、不饱和、可绕制,否则从第一步重新迭代:

第五步
设定供电绕组Na及屏蔽绕组,调整绕制方式,使得VDD电压在芯片规格之内(推荐值15V)且满足要求 EMC 。

变压器设计实例

备注:S3计算时,应考虑反激变换器转换效率eff,计算出的开关频率fs更为精准。

玻璃釉电容器的结构与特点
时间:2026-03-05
电容器入门教程
时间:2026-03-05
关于STM32WL LSE 添加反馈电阻后无法起振的...
时间:2026-03-05
暑期买元器件下单立减还送华为P30pro
时间:2026-03-05
电阻的标称阻值和允许偏差
时间:2026-03-05
使用过滤器电容器和诱导器来抑制受辐射的EM...
时间:2026-03-05
LED固晶机龙头直面“寒冬”
时间:2026-03-05
浅谈高压贴片电容分类与性能参数
时间:2026-03-05
聚四氟乙烯电容器的结构与特点
时间:2026-03-05
漆膜电容器的结构与特点
时间:2026-03-05