
使用灯泡的通用电源负载电路,
对电源设计和工作台试验用的负载进行改进,常常是一种令人沮丧的、有时还是很危险的
过程。当你把大功率电阻器加大到其极限值时,它们往往会烧坏工作台,使焊接点熔化。市售
的电子负载很多,但它们都很昂贵,而且普通设计人员常常没有必要使用这种具有实验室要求
的精度。白炽灯泡是一种极好的负载,能承受很大的功率,可封装在小型封装中,不需要散热
片。再则,白炽灯泡会发光,所以你可以立即获得反馈信息,颇像模拟电表对数字电表那样。
白炽灯泡的缺点是,它的电阻值会随输入功率动态变化。因此,如果白炽灯泡要成为一种有用
的电流吸收器,进入负载的功率必须在很大范围内是可控的。有一种简单的方法可解决这一控
制问题,那就是对一只与该负载串联的MOS场效应功率管进行脉宽调制。本设计使用了一个有
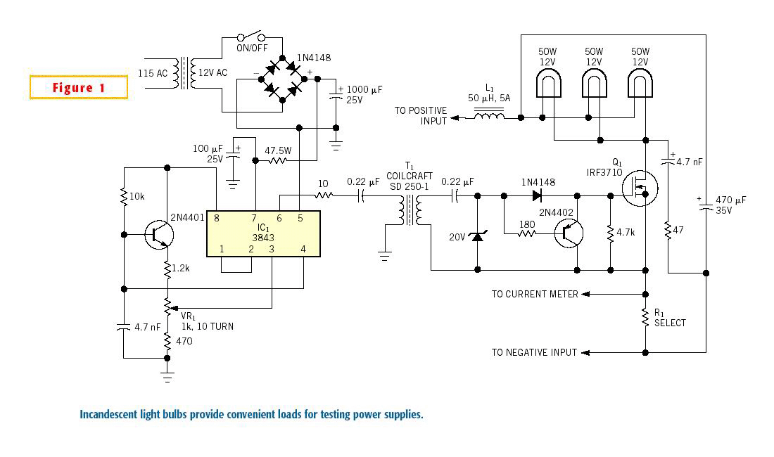
5V、12V和±15V四根输出线的100W电源。对于上述电压和功率电平而言,50W、12V的灯泡就是
一种很合适的负载。这一应用需要将三只灯泡并联起来(图1)。许多汽车电源供应商都出售
50W、12V灯泡。
因为这些灯泡可拧入普通的115V灯座,所以你可以产生几乎无限多的负载组合。使用用导
线并联连接的老式瓷灯座,可使你把任何数目的灯泡接入负载电路。图1所示电路适用于输出
电压为1~24V、功率高达150W的负极性或正极性电源。你只要使用115V灯泡并选择合适的功率
MOS场效应管和其他元件的参数,就能用相同的基本方法来给电压更高的电源加载。这一电路
以开环模式使用一块标准的PWM3843集成电路IC1。电位器VR1可在整个范围内控制占空比。对
脉冲频率的要求不高。如采用图1所示的元件参数值,则脉冲频率约为37kHz。电路由一只小型
模块化插入式变压器供电,但你也可以使用输出电压约为18V、输出电流为50mA的任何直流电
源。
T1对功率MOS场效应管Q1进行隔离驱动。这一变压器能使你对负极性电源以及正极性电源
加负载。栅极电路中的各个元件能在很大的占空比范围内对Q1进行高效驱动。扼流圈L1把输入
端与Q1中的开关脉冲隔离开来。你可以使用模拟电流读出装置,也可使用数字电流读出装置。
本设计使用从旧电源中拆下的LED读出装置。你必须按照功率耗散和电流表的要求来选用限流
电阻器R1。在这一应用中,三只串联的0.1Ω、2W金属氧化膜电阻器能满足电流表的要求(最
大电流为4A)。你必须将Q1固定在适合这一应用的散热片上。图1所示电路使用Aavid公司(其
网址为www.aavid.com的530101B00100散热片。这是一种U型散热片,其每一面的尺寸为1.75
×175英寸。需要更大电流的场合可使用两只并联的MOS场效应管。图1所示的栅极驱动电路具
有足以驱动两只MOS场效应管的功率。
图1 利用白炽灯泡来做电源设计试验负载的电路。
相关热词:#负载电路
源极,什么是源极,源极是什么意思
时间:2026-03-04
摩尔定律,摩尔定律是什么意思
时间:2026-03-04
PN结,PN结是什么意思?
时间:2026-03-04
pn结原理是什么
时间:2026-03-04
pn结的形成/多晶硅中PN结是怎样形成的?
时间:2026-03-04
PN结温度传感器及测温电路原理
时间:2026-03-04
什么是PN结型温度传感器及其原理是什么?
时间:2026-03-04
PN结温度传感器工作原理是什么?
时间:2026-03-04
二极管,二极管是什么意思
时间:2026-03-04
肖特基二极管,什么是肖特基二极管,肖特基二...
时间:2026-03-04
三相异步电动机原理
时间:2026-03-04
电风扇红外遥控器2
时间:2026-03-04
由三个接触器组成的电动机正反转控制电路图
时间:2026-03-04
电动机单线远程正反转控制电路图
时间:2026-03-04
三相异步电动机的拆装详讲
时间:2026-03-04
三相异步电动机的七种调速方式
时间:2026-03-04
USB转232电路图
时间:2026-03-04
焊机工作原理方框图
时间:2026-03-04
碰焊机的原理及种类
时间:2026-03-04
电度表的工作原理
时间:2026-03-04