瞬态抑制二极管简称TVS(TransientVoltageSuppressor),TVS的电气特性由P-N结面积,参杂浓度及晶片阻质决定的。其耐突波电流的能力与其P-N结面积成正比。
反映速度快(为pS级),体积小,箝位电压低,可靠性高。常用的TVS二极管的击穿电压有从5V到550V的系列值。且可靠性高,在TVS管规范之工作范围内,性能可靠,不易劣化,使用寿命长。
①VBR:TVS二极管最小击穿电压。也就是在流过规定电流(IR)时,加于TVS两极的最小击穿电压;
②VRMW:正常工作时候可承受的电压。这个电压在实际应用当中应大于或等于被保护电路的正常工作电压;
③IPP:最大峰值脉冲电流。处于反向状态时,允许通过的最大脉冲峰值电流;
④VC:箝位电压。处于峰值时候,两端出现的最大电压值称为箝位电压

最大反向漏电流ID和额定反向关断电压VRWM。VRWM是TVS最大连续工作的直流或脉冲电压,当这个反向电压加于TVS的两极间时它处于反向关断状态,流过它的电流应小于或等于其最大反向漏电流ID。
最小击穿电压VBR和击穿电流IR。VBR是TVS最小的击穿电压。在25℃时,低于这个电压TVS是不会发生雪崩的。
当TVS流过规定的1mA电流(IR)时,加于TVS两极的电压为其最小击穿电压VBR。按TVS的VBR与标准值的离散程度,可把VBR分为5%和10%两种。对于5%的VBR来说,VRWM=0.85VBR;对于10%的VBR来说,VRWM=0.81VBR。
最大箝位电压VC和最大峰值脉冲电流IPP。当持续时间为20mS的脉冲峰值电流IPP流过TVS时,在其两端出现的最大峰值电压为VC。VC、IPP反映了TVS的浪涌抑制能力。VC与VBR之比称为箝位因子,一般在1.2~1.4之间。
电容量C。电容量C是由TVS雪崩结截面决定的,是在特定的1MHz频率下测得的。C的大小与TVS的电流承受能力成正比,C太大将使信号衰减。因此,C是数据接口电路选用TVS的重要参数。
最大峰值脉冲功耗PM。PM是TVS能承受的最大峰值脉冲功率耗散值。在给定的最大箝位电压下,功耗PM越大,其浪涌电流的承受能力越大;在给定的功耗PM下,箝位电压VC越低,其浪涌电流的承受能力越大。
另外,峰值脉冲功耗还与脉冲波形、持续时间和环境温度有关。而且,TVS所能承受的瞬态脉冲是不重复的,器件规定的脉冲重复频率(持续时间与间歇时间之比)为0.01%。如果电路内出现重复性脉冲,应考虑脉冲功率的累积,有可能损坏TVS。
1、在交流电路应用
若应用在交流电路,一般是双向极性,因为来自两个方向的浪涌电压冲击。如下图是双向TVS在交流电路中的应用例子,这里TVS二极管的作用是有效地抑制电网带来的冲击脉冲,出现过压时候,VRMW上升到击穿电压而被击穿,这时候出现击穿电流,一旦达到峰值IPP,两端的电压就会被箝位到VC以下。这样就保护了后级电路,包括保护整流桥、电容以及后面的元器件。

2、在直流电路应用
在直流方面,TVS二极管单向即可,TVS与输出负载并联,负载可以是直流电源或者其他输出系统,需要注意的是TVS管的最高反向工作电压至少大于1.2倍电路输入电压,这样电路才较为可靠。


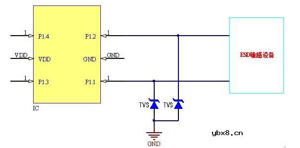
TVS二极管在直流方面应用的更广泛,特别是ESD防护,便携式设备对于ESD很敏感,利用TVS二极管超快速特点,可有效吸收脉冲。

TVS二极管在直流应用的还有很多,例如晶体管保护、集成电路保护、各种负载输出等
反极性Buck-Boost为什么输出的是一个负压呢...
时间:2026-03-07
稳压管与普通二极管的区别
时间:2026-03-07
五大电子技术知识详解(逻辑门电路 可控硅 ...
时间:2026-03-07
介绍三种恒流电路的原理图
时间:2026-03-07
二极管的结构和分类
时间:2026-03-07
降压型开关稳压器的工作方式介绍
时间:2026-03-07
什么是开关稳压器?开关稳压器的控制方式
时间:2026-03-07
安世半导体碳化硅肖特基二极管获十大划时代...
时间:2026-03-07
电压调压器的定义及工作原理
时间:2026-03-07
为什么二极管会单向导通
时间:2026-03-07
玻璃釉电容器的结构与特点
时间:2026-03-05
电容器入门教程
时间:2026-03-05
关于STM32WL LSE 添加反馈电阻后无法起振的...
时间:2026-03-05
暑期买元器件下单立减还送华为P30pro
时间:2026-03-05
电阻的标称阻值和允许偏差
时间:2026-03-05
使用过滤器电容器和诱导器来抑制受辐射的EM...
时间:2026-03-05
LED固晶机龙头直面“寒冬”
时间:2026-03-05
浅谈高压贴片电容分类与性能参数
时间:2026-03-05
聚四氟乙烯电容器的结构与特点
时间:2026-03-05
漆膜电容器的结构与特点
时间:2026-03-05