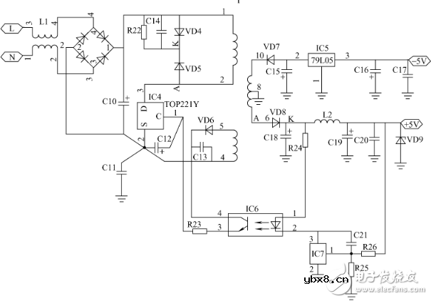
电路如图所示。其核心器件IC1是TOP221,三端高压开关集成电路,其内部集成有电压型脉宽调制振荡器、基准电压源、误差放大器、高压启动限流电阻以及过热等保护电路。此外在芯片上还集成有耐压700V的N沟道功率场效应晶体管,其工作频率可达100kHz,驱动功耗小,最大占空比达70%,效率可达90%。所以,该开关电源外围元器件少,可靠性高。IC1的漏极D接高压,源极S接零电位,控制极C与零电位之间接启动电容C3。通常该电容值为47μF。控制极C的输入电流大小将改变脉宽调制的占空比,当输入电流增加时占空比将减小。

控制电流来自高频开关变压器T的一个二次绕组3、4,T的铁氧体磁心体积仅19mm×17mm×5mm,VD5抑制反峰尖脉冲。IC1的外围电路的工作过程很简单:当输出电压升高时,IC1的C极输入电流也会增加,输出脉冲占空比将减小,从而使输出电压降低。
相关热词:#开关电源
最简单音调电路图大全(八款模拟电路设计原...
时间:2026-03-07
三线制负压传感器接线
时间:2026-03-07
单电源供电的信号(函数)发生器电路图介绍
时间:2026-03-07
LM358运放方波转换为正弦波电路图分享
时间:2026-03-07
脉冲计数器的设计与分析详解
时间:2026-03-07
采样保持电路图(五款采样保持电路设计原理...
时间:2026-03-07
ne555呼吸灯电路图大全(四款ne555呼吸灯电...
时间:2026-03-07
555脉冲发生器电路图大全(六款555脉冲发生...
时间:2026-03-07
单次脉冲发生器电路图大全(七款单次脉冲发...
时间:2026-03-07
脉冲计数器电路图大全(六款脉冲计数器电路...
时间:2026-03-07
彩灯电路
时间:2026-03-05
三相异步电动机原理
时间:2026-03-04
三相异步电动机的七种调速方式
时间:2026-03-04
转角测量电路
时间:2026-03-05
经典的正弦波发生电路
时间:2026-03-05
电动机单线远程正反转控制电路图
时间:2026-03-04
三相异步电动机的拆装详讲
时间:2026-03-04
USB转232电路图
时间:2026-03-04
电度表的工作原理
时间:2026-03-04
电风扇红外遥控器2
时间:2026-03-04