以单片机MSP430F149 为主控芯片,设计出一款高精度、高集成度、超低功耗的智能火灾报警系统。以环境温度、烟雾浓度作为判断火灾的依据,完成了对火灾的预警。主要由单片机控制模块、时钟模块、烟雾浓度测量模块、DS18B20 温度测量模块、声光报警模块、1602液晶显示模块和电源构成。并且该系统以MSP430F149 为下位机,完成数据采集、预处理以及对现场装置的控制,以 PC 机为上位机,完成各种复杂的数据处理和对单片机的控制。设计的智能火灾报警系统具有较高的可靠性、稳定性、准确度高,对不同类型的火灾都具有较高的灵敏度,达到了降低误报率的目的。
温度测量模块:设计中采用支持“一线总线”接口、抗干扰性强、外部电路简单、精确度高的DS18B20温度传感器对温度的实时测量。其中,DS18B20 管脚2 即DQ 接在MSP430F149 的P2.0 管脚,如图所示。

温度测量
声光报警模块:蜂鸣器在微处理器判断为火灾时发出报警指示音。由于单片机的I/O 口驱动能力有限,选用PNP型晶体管2N5401 组成晶体管驱动电路来驱动压电式蜂鸣器。

声光报警模块图
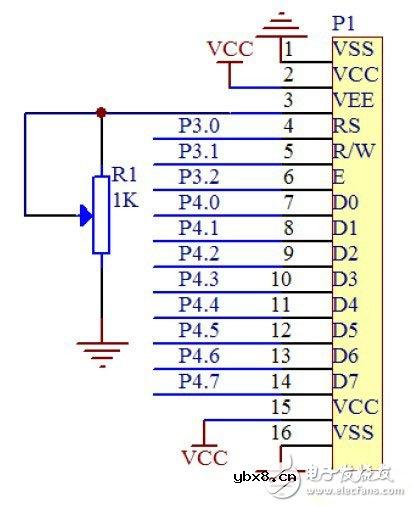
液晶显示模块:在液晶模块上显示时间、测量温度、烟雾浓度等参数,以便我们更加方便的读出目前温度值、烟雾浓度值。

液晶显示模块图
相关热词:#传感器
无线遥控器电路图制作
时间:2026-03-07
无线电遥控门铃电路原理图
时间:2026-03-07
NE555过流保护检测器电路图
时间:2026-03-07
串联谐振升压原理
时间:2026-03-07
谐振回路的工作原理
时间:2026-03-07
电容降压电路原理
时间:2026-03-07
实用的电容降压电路
时间:2026-03-07
低成本的阻容降压电路原理图分析
时间:2026-03-07
阻容降压原理及电路
时间:2026-03-07
阻容降压电路的误区
时间:2026-03-07
彩灯电路
时间:2026-03-05
三相异步电动机原理
时间:2026-03-04
三相异步电动机的七种调速方式
时间:2026-03-04
转角测量电路
时间:2026-03-05
经典的正弦波发生电路
时间:2026-03-05
电动机单线远程正反转控制电路图
时间:2026-03-04
三相异步电动机的拆装详讲
时间:2026-03-04
USB转232电路图
时间:2026-03-04
电度表的工作原理
时间:2026-03-04
电风扇红外遥控器2
时间:2026-03-04