该压力锅在通电后,操作面板按键所有功能正常,按下任何一个按键都有蜂鸣提示音,但在按下开始键后,出现“滴滴滴”的报警音,数码管上将设定的显示加热时间变换成CO并不停闪烁。
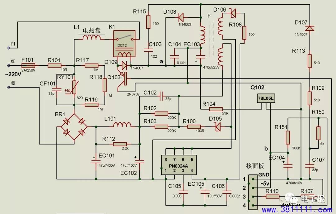
打开锅底,取出电路板,按照实物绘出电路图(如图1所示),根据电路图进行逐个测试,测量a点供给继电器工作的12V正常,b点供给面板的5V电压正常,接面板插座3号有1.36V电压,按下任何按键都没有变化,4号没有测到任何信号电压。
根据上述测试故障来分析判断,电源板基本正常,问题可能出在面板上,撕掉面板按键膜(如图2所示),
露出按键固定框架(如图3所示),拆掉4个固定螺丝,就可以看到控制电路板(如图4所示),
电路板也没有看到有任何器质性元件的损坏,但电路板上除了连接电源板上的4条线以外,还有2个插座,一个来自锅底的温度检测,一个来自锅盖的安全开关。首先拔出温度检测插头,测量热电阻为130kΩ,用电烙铁对锅底中心的小圆盘进行加热,电阻下降,说明该热电阻为负温度系数且性能正常。第二个拔掉安全开关插头,盖上锅盖旋转到位后测量结果为断开状态,而且无论如何转动锅盖都没有出现闭合现象,说明问题就出在安全开关上。
打开锅盖上的构件,看到有一根黑线由于布线不合理长期旋转锅盖后受力而断开,而且安全开关和锅顶温度传感器电路是串联在一起的(如图5所示),就是当这两个元件其中有一个出现故障,锅就不能进行正常加热工作,也就保证了使用者的安全性。所以,使用这种智能锅,是不能打开锅盖煮东西的。焊接好断线,通电操作不再有报警声和故障代码,压力锅又恢复了正常加热功能。 |
电场激活原位掺杂平面光伏型胶体量子点红外...
时间:2026-03-09
什么是硅片或者晶圆?一文了解半导体硅晶圆
时间:2026-03-09
集成电路的几纳米代表了什么?
时间:2026-03-09
金刚石基GaN问世 化合物半导体行业进入第三...
时间:2026-03-09
实用模拟电路小常识浅析
时间:2026-03-09
寄存器是什么?怎么操作寄存器点亮LED灯?
时间:2026-03-09
一文详解MOS管驱动电路拓扑的设计
时间:2026-03-09
汽车芯片业应汲取的教训
时间:2026-03-09
半导体光刻工艺 光刻—半导体电路的绘制
时间:2026-03-09
电阻的原理和作用 电阻色环识别图 电路中电...
时间:2026-03-09
豆浆机更换电机全过程
时间:2026-03-09
电信 IPTV 常见故障排除方法与检修实例 (三...
时间:2026-03-08
三相电的相序 怎样才能分辨ABC
时间:2026-03-09
《洗衣机维修从入门到精通》电子书PPT之三
时间:2026-03-09
别等到连技术工人都没了,但技术工人的待遇...
时间:2026-03-09
电气电工专业就业前景,如果再给你一次机会...
时间:2026-03-09
电工师傅你知道变送器标准信号是多少吗?百...
时间:2026-03-09
二合一电源OB5269CP+AP3041方案----原理与维...
时间:2026-03-09
TCL王牌 LE50D8810型液晶电视图像抖动故障应...
时间:2026-03-09
TCL L39E5090-3D型液晶电视自动关机故障检修...
时间:2026-03-09