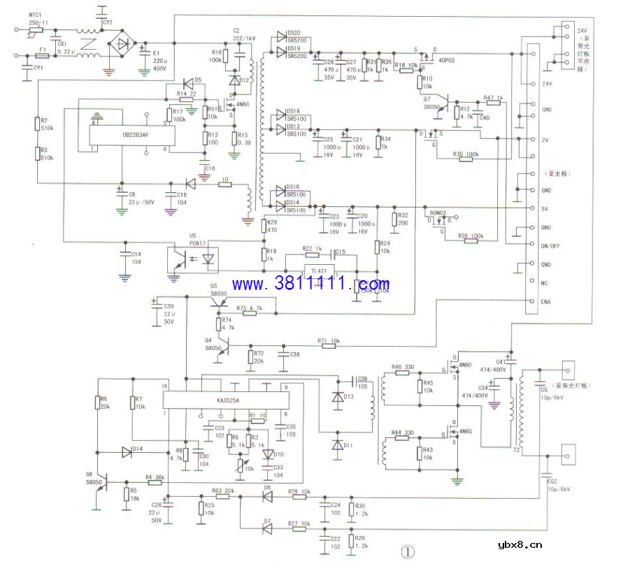
一台创维42K03HR型液晶电视,三无。 拆机检查,发现该机电源高压一体板已被前位维修者换为KKK-50DD型电源高压一体板, 该一体板实测电路如图1所示。
经查,该板保险丝FI已烧断,电源芯片OB2263AP已烧坏,开关管4N60已击穿,其源极所接电阻R15(0.390)已开路,24V整流管DS19、DS20及开关管尖峰吸收电路中的D12(FR107)已击穿,其他元件无明显异常。更换上述损坏元件,并同时更换光耦U5( PC817)后通电试机,电源板输出的24V.12V和5V电压均正常,声音正常,但光栅左暗右亮,如图2所示。
该机水平安置有8根∪形灯管,灯管的插头位于右边,而左边是灯管的中段位置。根据经验,灯管老化或供电电压偏低都可能引起灯管中段亮度偏低。该板的升压电路以KA3525A为核心组成。KA3525A①脚输入灯管电压监测信号(变压器T2输出的高压经电容CG、CG2和R29、R30,R26、R27分压,D6、D7整流,R63、R25分压,C28滤波后获得),②脚输入基准电压(⑥6脚输出的5V电压经R7和R8分压获得),⑨脚输出对①脚、②脚输入信号比较后的控制信号,控制芯片内部PWM电路,以改变①脚和④脚输出的PWM信号脉宽,使灯管电压恒定。 KA3525A⑥脚外接可调电阻,调节该电阻可以调整芯片的振荡频率。试着调节,光栅亮度变化不明显,查资料得知,改变KA3525A②脚基准电压可使⑨脚电压升高,最终使灯管电压提高。试着断开②脚外接电阻R8,对地接一只50kΩ可调电阻,调整该可调电阻,②脚电压可以在1.6V~3.5V之间变化,但⑨脚电压无明显变化,灯管亮度也基本没有变化。 查看线路,发现电源高压-体板输出的24V电压送往灯板上插座CON4。实测该机灯板电路如图3所示,CON4中的OV-SNS端是灯管电流检测输出端。经过试验, KKK-50DD型板可以不连接CON4。怀疑灯板性能不良导致高压不足,但代换灯板后故障依旧。
根据经验,CBB电容在高温高电压下易容量下降。拆下CBB电容C41、C34检测,一只降为464nF,另一只降为330nF。将这两只电容换新后试 机,灯管亮度仍无明显变化,怀疑KA3525A性能劣化,换上ST公司生产的正品SG3525A后,光栅亮度变化明显,此时测SG3525A⑨脚电压已经由 原先的3.8V升为4.1V;调整⑥脚外接的可调电阻时,背光亮度变化明显,直到调整到屏幕左右亮度差不多时为止。至此,故障排除。实测KA3525A和SG3525A的引脚电压见表1,供参考。
|
相关热词:#液晶维修
电场激活原位掺杂平面光伏型胶体量子点红外...
时间:2026-03-09
什么是硅片或者晶圆?一文了解半导体硅晶圆
时间:2026-03-09
集成电路的几纳米代表了什么?
时间:2026-03-09
金刚石基GaN问世 化合物半导体行业进入第三...
时间:2026-03-09
实用模拟电路小常识浅析
时间:2026-03-09
寄存器是什么?怎么操作寄存器点亮LED灯?
时间:2026-03-09
一文详解MOS管驱动电路拓扑的设计
时间:2026-03-09
汽车芯片业应汲取的教训
时间:2026-03-09
半导体光刻工艺 光刻—半导体电路的绘制
时间:2026-03-09
电阻的原理和作用 电阻色环识别图 电路中电...
时间:2026-03-09
豆浆机更换电机全过程
时间:2026-03-09
电信 IPTV 常见故障排除方法与检修实例 (三...
时间:2026-03-08
三相电的相序 怎样才能分辨ABC
时间:2026-03-09
九阳电压力锅维修过程
时间:2026-03-09
《洗衣机维修从入门到精通》电子书PPT之三
时间:2026-03-09
别等到连技术工人都没了,但技术工人的待遇...
时间:2026-03-09
电气电工专业就业前景,如果再给你一次机会...
时间:2026-03-09
电工师傅你知道变送器标准信号是多少吗?百...
时间:2026-03-09
二合一电源OB5269CP+AP3041方案----原理与维...
时间:2026-03-09
TCL王牌 LE50D8810型液晶电视图像抖动故障应...
时间:2026-03-09