TL431精密可调稳压电源
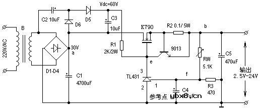
精密电压基准IC TL431是我们常见的精密电压基准IC ,应用非常广泛。其输出压连续可调达36V,工作电流范围宽达0.1。100mA,动态电阻典型值为0.22欧,输出杂波低。图1是利用它作电压基准和驱动外加场效应管K790作调整管构成的输出电流大(约6A)、电路简单、安全的稳压电源。

工作原理:如图3所示,220v电压经变压器B降压、D1-D4整流、C1滤波。此外D5、D6、C2、C3组成倍压电路(使得Vdc=60V),Rw、R3组成分压电路,T1431、R1组成取样放大电路,9013、R2组成限流保护电路,场效应管K790作调整管(可直接并联使用)以及C5是输出滤波器电路等。稳压过程是:当输出电压降低时,f点电位降低,经T1431内部放大使e点电压增高,经K790调整后,b点电位升高;反之,当输出电压增高时,f点电位升高,e点电位降低,经K790调整后,b点电位降低。从而使输出电压稳定。当输出电流大于6A时,三极管9013处于截止,使输出电流被限制在6A以内,从而达到限流的目的。
本电路除电阻R1选用2W、R2选用5W外,其它元件无特殊要求,其元件参数如图3所示。
相关热词:#TL431
源极,什么是源极,源极是什么意思
时间:2026-03-04
摩尔定律,摩尔定律是什么意思
时间:2026-03-04
PN结,PN结是什么意思?
时间:2026-03-04
pn结原理是什么
时间:2026-03-04
pn结的形成/多晶硅中PN结是怎样形成的?
时间:2026-03-04
PN结温度传感器及测温电路原理
时间:2026-03-04
什么是PN结型温度传感器及其原理是什么?
时间:2026-03-04
PN结温度传感器工作原理是什么?
时间:2026-03-04
二极管,二极管是什么意思
时间:2026-03-04
肖特基二极管,什么是肖特基二极管,肖特基二...
时间:2026-03-04
三相异步电动机原理
时间:2026-03-04
电风扇红外遥控器2
时间:2026-03-04
由三个接触器组成的电动机正反转控制电路图
时间:2026-03-04
电动机单线远程正反转控制电路图
时间:2026-03-04
三相异步电动机的拆装详讲
时间:2026-03-04
三相异步电动机的七种调速方式
时间:2026-03-04
USB转232电路图
时间:2026-03-04
焊机工作原理方框图
时间:2026-03-04
碰焊机的原理及种类
时间:2026-03-04
电度表的工作原理
时间:2026-03-04