TOS是一种用于物联网loT行业基于SDAG的去中心化分层区块网络技术。该技术结合了区块链账本和有向无环图两种技术,具有良好的拓展性。实现自动分发海量交易数据到分层区块网络,以减少全网区块数据冗余,解决物联网行业海量数据存储问题;用户可以根据数据的价值高低决定使用免费或付费交易,达到密码经济学的平衡;开源和去中心化的网络协议降低了加入智能物联网络协议(区块链+物联网)的经济门槛,创建一个跨越品类。跨越地域的智能物联网络协议生态圈。
首先,TOS的技术设计中,针对现有区块链技术成果进行分析,如PoW共识是一种非常大的浪费资源,通过消耗大量的电力来维持比特币网络的稳定,其交易的并发量比较低,并不是我们的理想模型;物联网中并发量高,交易成本大等问题也不是比特币技术所能解决的。但是,通过已有的DAG技术纠缠成区块网状结构给了我们很多启发。使用DAG技术构建的共识,可达到并发量高及交易免费。再加上现有成熟的PoS权益证明共识形成免费及付费相结合,在免费、付费类型和交易的矿工费基础上,把数据根居价值标签做分离能更好的去挖掘数据的价值。
其次,使用现有DAG技术虽然可以做到高并发量及免费交易,但对于物联网中海量的数据存储、交易数据无法确定时长、数据的价值归类等问题是无法解决的,而在物联网中这些问题又是至关重要且不可忽视的。
最后,现有的公有链技术只是应用于数字货币的交易流通作用,还没有真正达到可企业级商业应用。从技术上讲,高可用的商业级公有链技术需要具备安全、可扩展、去中心等特性。由于在区块链技术世界里面有一个相互 制衡的铁三角关系(安全、可扩展、去中心),三者很难兼顾。基于这种矛盾点,对现有的区块链技术进行了大量的分析,我们设计一些新的技术指标模型,例如区块网络经济价值,智能矿工费调节等等。在现有区块链技术上进行重新架构,于是就有了TOS的核心SDAG分层区块网络技术。
TOS的分层区块设计,先把区块链里面所有区块由链拓扑成DAG区块网络结构,再由DAG区块网络分层为无数层的DAG区块网络,每一层的DAG区块网络都由区块里面的“父区块网络hash”值链接关联,首先,区块纠缠成DAG区块网络,不同层级的DAG区块网络又形成一个的链条关系,链条中每个单元可以理解是一个 DAG区块网络;然后,增加免费交易与收费交易相结合的机制,把交易数据根据价值标签做分离,越是重要的数据越会存储在更高层的区块网络;最终,这种密码经济学平衡机制保障商业活动的高可用,加上TVM虚以机实现智能合约创造了基于SDAG的去中心化分层区块网络技术。
TOS的设计解决区块数据冗余。交易性能及交易成本、数据的价值归类等问题,这只是一个可商用的公有链技术方案的开端,在这个生态系统中,未来我们的战略规划还包括全数据类型上链,区块数据存储激励,数据银行等,构建成一个完整的高可用的商业级公有链生态体系。
TOS 基于 SDAG 的去中心化分层区块网络技术介绍
SDAG超级有向无环图(Super directed acyclic graph), SDAG是基于现有的DAG技术,在Transaction共识的基础上增10 PoS权益证明结合为TPoS 共识,再通过S-mechanisms(Smart miner fees regulatory mechanisms)机制与B-algorithm(Block chain network economic algorithm)算法,构建分层区块纠缠网络。每个层级的区块链网络存诸对应的数据,类似国家-》省-》市-》县-》区,每个行政中心各自管理数据。把全网的区块数据作分离,这样不同的省之间,不需要关心别的省的数据。同理,不同国家之间也不需要关心对方的数据。可以减少大量的数据冗余。每个地区只关心各自需要的区块数据。并且增加TVM虚拟机及Transaction和PoS管理合约,构建SDAG的智能合约。最终SDAG可以做到,用户能根据数据的价值高低决定使用免费或付费交易。是一个特殊的去中心化系统,他结合了两种技术,区块链账本与有向无环图。因此包含了两种不同的共识,它们分工有序且数据保持同步,缺一不可。
我们定义,网络系统中的所有区块都包含一个区块头,里面包括一个有效JSON数据格式:
{
“parentblockhash”: “00000000c937983704a73af28acdec37b049d214adbda81d7e2a3dd146f6ed09”,
“previousblockhash”: “0000000008e647742775a230787d66fdf92c46a48c896bfbc85cdc8acc67e87d”,
“hash”: “00000000a2887344f8db859e372e7e4bc26b23b9de340f725afbf2edb265b4c6”,
“hashMerkleRoot”:“00000a83b83by22aa86832dwu4a4uh42ewa456b5e3282aue5so23dt356aa6f3f”,
“transactioncost”: “0”,
“totalweight”: “12”,
“weight”: “1”
}
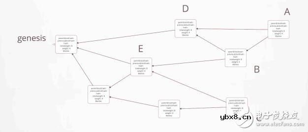
其中,parentblockhash 是区块的父区块网络 hash 值,previousblockhash 是区块的上一个区块 hash 值,hash 是当前区块的hash 值,hashMerkleRoot 是交易默克树根节点 hash 值,transactioncost 是交易费用,totalweight 是区块累积总权重值,weight为区块中交易的权重值。
我们定义,每个区块有自身权重、区块累积总权重及其相关概念。区块的权重与发送这笔交易的节点所投入的工作量成正比。每发送一-笔交易会生成一个新区块,在网络系统中自动标记为未验证区块,并带上一个初始的权重值。当交易者自身参与网络中使用Transaction工作证明时,如果证明验证完毕,则新区块的累积总权重值为被验证的直接间接节点的累积总权重值加上最新的区块权重值。区块链节点的设计保证了去中心化全球数据车中数据的安全、可信与不可篡改。区块链新节点添加,需要网络中的区块链节点审核。收拢DAG数据结构,使之不会一直发散下去。 TOS节点通过TPoS共识验证算法,达成共识实现快速交易。解决了传统区块链结构中产生分片的无序区块之间的双重支付、与数据篡改的问题,解决了因发现分片不及时可能导致的大量交易最终无效的问题。
我们定义,每笔交易者自身可以通过验证区块网络中两个末端未被验证的区块,以生成的新区块并串联起之前的两个末端区块证明交易的有效。基于诚实节点不会直接或者间接地验证具有冲突的区块,那么随着交易的数量增加,当前区块会被越来越多的新区块直接或间接的交易自身验证,系统就会就趋向于安全稳定,换句话说就是一个交 易被双花是极为困难的。Transaction交易证明是由交易者自身验证,此过程中并不需要支付费用,所以Transaction验证生成的新区块transactioncost为0。通过TOS的节点来接收交易,并将交易数据记录到区块链上,使区块链产生新的区块。TOS节点在进行交易验证时,先通过B- algorithm算法监测区块网络经济价值,再根据S-mechanisms机制选择Transaction或PoS进行初步验证,迅速完成交易,经全网达成共识后延伸在TOS区块网络中。
我们定义,节点可以用数字货币为担保,通过共识算法参与虚拟挖矿用来验证交易数据产生新的区块。此过程中交易需要支付费用,所以Transaction验证生成的新区块transactioncost为大于0。因为矿工付出了劳动成本,收益玻矿工按付出成本的比例分配。这里我们有一个算法机制来监控整个网络的节点数及其数据量用来估算区块网络的经济价值(此价值包括当前区块网络及全部子区块网络经济价值的总和)。当前网络的经济价值达到一个阈值时,自动触发下一个新区块验证需要费用,当然在没有达到全网阈值时,用户也可以设置交易费用。这时交易成功后,新区块会写入交易费用,我们会有检验算法验证这种个人行为的数,少量行为不影响无费用Transaction验证机制。当经济价值达到系统约定值时,利益驱动一些人使用网络中PoS验证,矿工验证交易完成获得矿工费并把矿工费写入区块的transactioncost值,则相当于区块网络提前进入交易费用阶段。此时,用户面临两种选择,一,继续在此区块网络上生成交易数据但需要支付一定量的交易费用;二,不想支付交易费用选择无费用交易,则网络系统会自发从当前区块网络分层一个新的子区块网络并把新的交易写入子区块网络。达到了区块网络自动分层功能。这些行为都由网络中的参与者共同作用得出来的结果。当节点數足够多时,随着时间的推移TOS区块网络自动形成不同层级的区块网络。每个区块网络只有当前区块网络及所有子层区块网络数据访问权限。同层级的区块网络数据不能直接交互,但可以通过对应的父区块网络通信数据。这样物联网的海量数据就会自发的根据不同区域形成不同子区块网络。海量数据被切割成无数个小块,把原来区块链全网数据共享-个账本变成父区块网络有无数个小账本,子区块网络只负责管理自身的小账本。这就是ToS区块链的数据存储瘦身,也能更好的做到大数据管理。
TOS 核心技术 SDAG 的工作模式

网络工作的情况下,TOS按以上方式运行。是由多个不同层级的DAG (有向无环图)组成一个树状结构,也称之为SDAG(超级有向无环图)。通过节点发出的所有区块构成了这个超级有向无环图DAG的集合,并且SDAG不存在全局的区块链。每笔新的交易出现时,生成一一个新区块,且新区块必须验证之前的两个区块。我们定义,新节点验证旧节点称为新节点为输出旧节点为输人。这些验证关系通过有方向的边来表示,如图所示(在图中,时间走向总是从左到右)。如果从交易A的区块到交易B的区块之间至少有两个有向边的路径存在,我们就说交易A的区块直接地验证了交易B的区块又间接的验证了交易E的区块。我们认为诚实节点会检查验证交易是否存在冲突,同时不会直接或间接地验证具有冲突交易的区块。这种机制随着交易产生的新区块都会直接或间接的验证区块网络中的区块,区块被验证的数量增加,整个区块就会被区块网络所接受。换句话说,要伪造一个双花交易是极为困难的(或者至少在实践上是几乎不可能的)。
基于SADG分层区块网络工作模式如下:
1)设置区块用于记录区块创建过程中的交易记录,采用DAG技术连接区块,多个区块相互连接构成区块网络,区块网络的经济价值包括区块网络中的节点数、记录的交易数量。交易金额和交易的矿工费等参数模型。通过B- algorithm算法( Block chainnetwork economic algorithm)it算对应层级区块网络的经济价值,B-algorithm 算法数学公式是一个复杂的曲线函数,随着时间推移函数值必可达到一个阈值(evolveValue), 往后的时间内函数值E(t)-定是大于阈值(evolveValue)的波动曲线。
2) 设置区块网络的经济价值函数为 E,定义 a、b、y、& 为常量系数,当前网络的节点数为 N;其中,区块网络中的交易总数为 T,区块网络中的交易总金额为 M,区块网络中的交易总矿工费为 F,区块网络经济价值 E(t)数学模型公式如下:

3)设置一个阈值(evolveValue)作为区块网络经济价值的临界值,并设置S- mechanisms机制(Smart miner fees regulatorymechanisms)智能矿工费调节机制,实现区块网络生成分层制度。在S- mechanisms机制的工作原理中,当某一区块网络经济价值小于临界值时,新区块通过Transaction共识交易验证写入该区块网络末端;当某一区块网络经济价值大于临界值时,新区块通过PoS共识矿工验证写入该区块网络末端;或者,新区块通过Transaction共识交易验证生成该区块网络的下一层区块网络,从而实现区块网络的分层。
4)不同层级的区块网络对应不同的交易规则,根据用户的选择对新的交易执行对应的交易规则,且不同层级的区块网络满足越早生成的区块网络层级越高,交易规则具体包括如下步骤:
·若新区块写入最低层级的区块网络中,执行Transaction交易验证;
·若新区块写入其他层级的区块网络中,执行PoS矿工验证;
Transaction交易验证方法中,验证任意两个区块,并将验证结果与交易- -起记录到新的区块中。PoS 矿工验证方法中,矿工缴纳保证金井下注到他认为下一个可以被写入区块网络中的区块,被写入区块网络中的区块由挖矿合约决定部分参与下注的矿工获胜并负责打包交易。若赌赢,则所有猜测正确的矿工拿回保证金井收取交易费用,同时验证任意两个区块;若网络中的矿工没有打包交易就等下一轮矿工生成的区块达成共识,则矿工将被扣除部分保证金,当矿工的行为违反系统中的相关规定时,保证金将被没收,同时也将被取消参与创建区块的资格。
Transaction交易验证和PoS矿工交易验证时,还会计算此区块的累计总权重值,累计总权重值为从创世区块到当前区块最长路径中所有区块的区块交易权重值的总和,创世区块为第一个生成的区块。
区块网络中区块的累计总权重值与该区块网络末端区块累计t总权重值的差值的绝对值越大,表示区块被验证的次数越多,区块的安全性越高。累计总权重值为从创世区块到当前区块最长路径中所有区块的区块交易权重值的总和,路径指从当前区块沿区块验证的方向(即箭头的方向)到创世区块所经过的区块。
将交易写入层级越高的区块网络中,所需支付的交易费用越高。并且区块只能与当前所在的区块网络的区块、区块网络的父区块网络和区块网络的子区块网络的区块验证交易,父区块网络为当前区块的上一层区块网络,子区块网络为当前区块的下一层区块网络。
每笔需要记录的交易在系统中发送时,系统会标注为未验证交易,井会带有一个初始的权重值。当交易者参与网络中交易证明时,如果证明验证完毕,则新区块的累计总权重值为被验证的两个区块的累计总权重的最大值与当前区块权重值的和值。
当网络中的节点的数量和交易者的數量足够多时,TOS网络的区块就形成了多个不同层级的区块网络,如下图所示,区块网络形成的越早,区块网络的层级越高; A区块网络中的区块为最早形成的区块网络是层级最高的区块网络, B1-B4为A区块网络的子区块网络,A区块网络为B1-B4区块网络的父区块网络,C1-C2区块网络处于当前区块网络的末层,为当前层区块网络的最低层;层级较高的区块网络在交易中逐渐衍生出多个层级较低的区块网络分层,以此类推,最终形成了类似于海洋、江河、小溪的区块网络结构。
各区块网络只会存储本层级区块网络中的交易账本,节点在同步区块链网络中的数据时,只需要同步节点所在区块网络及更高层级的区块网络中的数据,无需同步所有区块,从而可大量节省单个节点账本的存储空间,也极大的减少了节点储存负荷。根据用户愿意支付的交易费用,系统自动判断将交易记录在哪一-层级的区块网络中,用户支付的交易费用越多,交易可以写入的区块网络的层级越高,交易数据的安全性就越高。同时,层级越高的区块网络中区块的安全级别越高,数据的价值越大,更有利于后期的数据管理和数据挖掘。
当用户选择交易费用为0时,执行Transaction交易验证方法,如当前区块网络经济价值大于國值,将从当前区块网络的末端生成一个新的子区块,将交易记录在新的区块中,否则,将交易记录在当前的区块网络。当用户选择交易费用大于0时,执行POS矿工交易验证方法,系统根据矿工费自动判断交易写入对应层级的区块网络,用户意愿支付的费用越高,写入的区块层级越高。
SDAG是一种并发量高,交易速度快,支持不同层级区块网络使用不同的交易类型的一种分层区块网络技术。最低层级区块网络采用的Transaction交易证明方法区块生成机制简单,交易并发量高;高层级网络采用的PoS矿工交易验证方法速度漫但交易安全性高,通过高层级区块网络交易方法和低层级区块网络交易方法的有机结合,克服了传统区块链交易方法中并发量小,速度慢和所有交易的地位均等的缺点。
良好的扩展性
众所周知,由于SDAG网络的分层区块机制,可以做到网络具有无限分层子区块功能,就像树根一样无限扩展延伸。在TPoS共识的区块网络中,PoS 负责验证带交易费用的数据,它的特点是安全性更高,越是重要的信息付出高交易费用就能写入越高层的区块网络; Transaction 交易自身验证,交易数据写入未区块网络,安全性相对比PoS低,但是可以做到交易并发量高、吞吐量大。综上所述,SDAG 具有良好的可扩展性。
支持无费用交易
Transaction交易自身验证可以做到交易无费用,这给很多用户带来非常便捷。比如,在物联网的某大型工厂中设备数据诉求是:要能够做到与其他设备通信交互,又能访问整个物联网中第三方授权的设备数据。假如设备属于高频数据发生端,每笔交易数据写入区块都需要费用,这对于工厂的成本管理而言是不可接受的。这时Transaction共识机制的优势就体现出来,工厂可以自己分层一个末区块网络。使用Transaction共识验证,用来交 易记录数据。当然有人会挑战安全性,因为末区块网络的节点数少时,发起恶意攻击,付出足够大的代价是可以做到篡改数据,对比现实互联网中这种安全现象也不可避免,任何作恶者发起攻击的动机都是为了利益。如果是一些普通无价值或少量价值的数据, 作恶者不会有足够的动力来做这种亏本的事情,但如果是很有价值的数据,也没必要记录在未区块网络中,也就是说,用户可以根据自身数据的价值来决定把数据记录在什么样层次的区块网络。风险是用户考虑的,当然想要数据的安全性越高,对应付出的成本费用也越高,这也是符合经济现象,安全是需要成本的。
区块数据分层隔离
前面说到,区块网络具有无限分层子区块网络功能。每个层级的区块网络各自存储对应的数据,把全网的区块数据分离。这样全网区块,被分割成一条条的分层区块网络,且同级分层区块网络之间是不能通信的。可以将这个模型理解为长江及其支流,
长江源头就是区块网络开始区,主区块网络如同长江主干道,区块网络上的无数分层区块网络如同长江主干道上的无数个支流,主区块网络分层的各子区块网络写入的新交易数据就如河水流入各支流。小河流之间不能直接流通,同理子区块网络也不能直接交互数据。但是可以使用反射功能,通过对应的父区块网络反查对应的子区块网络数据。这样数据是分层隔离的,因此每条子区块网络的数据总量是包含这条分层上所有父区块网络(如同:小沟-》小溪- -》小河-》长江)。在网络系统中区块数据隔离机制,可以大大的减少全网区块数据冗余,从而减少了单节点的数据容量,系统的负载也会变轻。可以预测经系统运行一定时间后,交易数据经过系统机制越是重要数据越会存储在上层区块网络,因此SDAG也能更好的支持大数据管理与高价值数据挖掘。
TOS 技术架构图&技术创新
TOS 技术架构
1) SDAG支持免费交易与收费交易
通过TPoS结合共识机制,免费交易让用户记录普通数据,不需要交易成本,与物联网设备产生的海量数据场景相契合。收费交易,适用于物联网中高价值数据交易转让。记录在高层级区块网络,流通性更好,安全保障更高。
2) SDAG拥有无限分层区块网络能力
SDAG通过S-mechanisms机制与B-algorithm算法实现区块网络分层。B-algorithm 算法监控区块网络的经济价值,当网络的经济价值达到阈值,S-mechanisms 机制会自动触发下一个 新区块验证需要费用。此时,用户面临两种选择,在此区块网络交易数据需要费用。如果想继续使用免费交易,网络系统会从当前区块网络分层一个新的子区块网络,并把新的交易生成的区块写人子区块网络,达到无限分层区块网络能力。
3) SDAG密码经济学平衡机制
免费交易与收费交易结合,可形成相互制衡关系。通过收费与免费形成一个数据分配的等级制度。免费交易数据只存储在末区块网络,收费交易存储在高层级区块网络,交易费用越高存储的网络层级越高。这样避免垃圾数据阻塞高层级区块网络,也可以减少高层级区块网络的数据量。将数据分离在不同层级区块网络,根据数据价值进行分层存储,更合适于数据挖据及未来与人工智能的结合。
4) SDAG扩展智能合约

SDAG中的区块包含了签名、区块信息与父区块网络的信息。区块之间以哈希相关联,是区块链账本与有向无环图结合技术。不过SDAG是基于DAG技术的扩展,就原DAG技术架构本身而言,存在一个很大的隐患,不能完全保证交易状态的原子统一性。从时间上来讲,可能存在特定节点(比如远程节点)确认某笔交易的时间无法估计;从节点上来讲,全网络节点中的某个节点可能无法更新某一时刻的交易信息,即该节点没有被广播到某一时刻的交易信息。这些情况对于很多商业形态来说是一个极大隐患。为了解决这一问题,对原有DAG技术架构进行了改进,在SDAG中增加虚拟机(TVM)实现智能合约。
5)物联网分层架构
根据物联网的分层体系结构,TOS 分别针对感知层、传输层和应用层设计了对应的标准协议,确保在物联网的每一环节和层次都得到安全防护与管理和控制,从而保证数据安全和信息的公开与透明。
5.1)感知层
感知层通过电子标签、RFID、 射频或近场等技术进行识别,再通过传感器网络进行全方面的感知。因此,在安全防护方面,要对RFID相关物理设备进行保护,对传感器节点进行保护,定期进行安全验证与鉴权;还应在传感器节点之间建立信息安全传输机制,保证传送数据不会被未授权节点获取或即使波获取后也无法被破译。
5.2)传输层
传感器感知到的信息通过初步处理和过滤后通过传输层传到应用层进行处理,再由应用层接入到TOS网络节点。因此,在传输层要保证端到端的数据加密、节点安全性验证,以及网络接入安全性。通过验证、鉴权、密钥等技术确保端到端的传输安全性;此外,通过相关的数据加密算法,确保数据的完整性和安全性。
5.3)应用层
通过传输层传送到应用层的数据量大,数据存在异构性,因此需在应用层上处理海量异构数据,转换为TOS标准协议格式接入到网络节点中上链数据。还需建立起一个统- -的标准体系和安全机制,进行数据访问权限、授权管理等安全防护手段,以加强对个人隐私和各类应用数据的保护。首先,各家智能设备经感知层、传输层到应用层,应用层运行着各厂商的兼容包;然后,经过兼容包转换过的数据接入到TOS网络节点,再由TOS去中心化区块链技术把所有智能设备万物互联起来。对于各厂商来说,不需要改变现有的设备协议标准,而且把设备数据上TOS链之后,厂商没有了中心化的数据营运成本,只需开发一个协议兼容包就能达到双赢。随着物联网不断渗透到各行各业和人们的日常生活中,不论是在感知、传输,还是应用处理阶段都会存在一定的安全隐患。而物联网数据呈现数据量大、异构性大、突发性等特点,因此在对物联网采取相关安全措施时,更需要分层次、分阶段进行不同的管理和控制。TOS采用物联网分层安全体系结构,该结构分别针对感知层、传输层和应用层的数据感知采集、数据传输、数据处理进行全方面的保护,从而全面是升物联网安全性。
6)去中心化的物联网操作系统
物联网操作系统是-一个公共的业务开发平台,具备丰富完善的物联网基础功能组件和应用开发环境。它可大大降低物联网应用的开发时间和开发成本;提升数据共享能力,统- -的物联网操作系统具备-致的数据存储和数据访问方式,为不同行业之间的数据共享提供了可能。物联网操作系统可打破行业壁垒,增强不同行业之间的数据共享能力,甚至可以提供“行业服务之上”的服务,比如数据挖掘等;物联网的范围很大,一般来说, 所有的操作系统都可应用在物联网领域中, 操作系统是物联网时代的战略制高点,今天PC和手机时代的操作系统霸主未必能在物联网时代延续霸业。操作系统产业的规律是:当垄断已经形成,后来者就很难颠覆,只有等待下一次产业浪潮。如今,TOS正在开启一个全新的、充满想象空间的去中心化的操作系统。
上面讲到TOS的应用场景可分为四大块:企业级智能硬件平台、物联网大数据交易平台、智能金融服务平台、智能物流平台,通过这四大块构建TOS的生态系统。
1)例如在企业级智能硬件平台中,主控类智能合约可以应用于房屋租赁的共识经济,根据租房的市场需求在TOS系统里面可以开发对应的租房DApp应用,DApp应用中的DAPP TOKEN做为租房用来结算,把用户的需求和结算在TOS应用中形成一个闭环,也可以间接增加TOS COIN的流通性。
智能设备是数据生产方,可以通过数据售 卖获得TOS COIN,并且在TOS系统中存在大量的全节点设备,它们24小时连接在TOS网络中。因为TOS中的PoS“虚拟挖矿”机制,所以一些具备一定算力且存储能力较强的设备是可以进行PoS挖矿的。在生态系统中,早期设备可以产生数据、售卖获得TOS COIN,再用TOS COIN进行PoS挖矿,这些设备的工作能为TOS网络带来稳定,同时设备的自造血能力也可以刺激整个生态中更多的智能设备参与到其生态环境中,形成互利互贏。
TOS的智能合约,可以创建设备数字化、 股票数字化、私募股权、众筹、债券等金融衍生品。例如,智能设备厂商可以针对每个不同类型的设备, 铸造发行非质同DAPP TOKEN (既每个Token的价值是不一样的,且不可分割),也可称为数字化商品。链上交易,用户从厂商购买非质同DAPP TOKEN,其真实的设备被托管在厂商,由厂商负责其安全,用户提取智能设备时,需要提供私钥生成设备数字摘要和链上的非质同DAPP TOKEN,由设备厂商验证设备数字摘要真实有效性之后,把数字化商品对应的非质同DAPP TOKEN进行销毁。这样,每个设备都可数字化成一种数字商品,通过DAPP TOKEN流通起来,买卖智能设备可通过交易对应数字化商品DAPP TOKEN。区块链技术不可篡改的安全特性,保证数字化商品的唯一性,智能设备的市场流通,都可以通过交易其设备的数字化商品的所有权,TOS在其中它是一个实现价值交换的去中心化技术平台,也是价值互联网的基石。
2)例如在物联网大数据交易平台中,TOS的数据交易是TOS COIN流通的基础。TOS 的网络中存在海量的数据,设备厂商可以建立采集数据、销售数据的渠道,把这些设备生产的数据通过拟定数据交易合约,实现数据的价值交换井自动完成结算,同时结算的DAPP TOKEN自动转入涉卖方的账户。可以根据用户的数据画像精准定位用户,更高效、更透明的将广告与目标消费者匹配达到推广效果。如智能广告应用在TOS网络中的电视、冰箱、汽车等等都是其生态系统中的一部分,智能广 告应用可以在TOS网络中将用户的个人交易数据进行采集和分析,当然TOS也会把用户的个人隐私信息,包括ID、姓名、详细住址等等进行严密保护,最后广告主能在各智能设备上精准的对目标用户的筛选及提高推广效率。同样,其数据唯一性和确定性也会被保障,并且一旦应用中数据交易成功,也将不可篡改。
TOS为海量的设备生产方提供了一个良好的商业环境,对于整个物联网行业来说,有了一个可大量交易设备数据的实际场所。TOS系统的数据交易可提供流通性,结合其下游环节分析挖掘数据,最后成为数据生产、 加工、售卖、等一体的数据商业价值应用,也就是说TOS在数据交换及智能设备行业中都拥有着巨大的价值。
3)例如在智能金融服务平台中,为智能硬件企业提供了产品数字化、产品研发、上线等一条龙解决方案。通过企业级智能硬件平台、数据交易平台、金融服务平台三大板块,以智能硬件为入口融合在一起,从生态体系上帮助传统硬件和家电企业,解决金融方面的问题,硬件企业可以在TOS系统中数字化硬件产品,通过将数字化商品作为支付媒介的方式获得对应的DAPP TOKEN,把DAPP TOKEN与硬件设备绑定,硬件设备本身具有价值,所以对应的DAPP TOKEN也有价值。由于DAPP TOKEN之间的流通只能使用TOS COIN做为交易费用,间而带动了TOS COIN的流通,TOS COIN的价值也是随着对应的需求关系而增涨。
4)例如在智能物流平台中,从仓储到配送每个环节都较繁琐,涉及的人员众多,针对这些特性,在TOS中将货物数字化为对应的非质同DAPP TOKEN,货物在物联网的各个商业环节中流转,就必须在TOS网络中使用非质同DAPP TOKEN交易,同时也需要使用TOS COIN在每个物流过程的交易环节中进行费用支付与实时结算。比如说跨境物流,TOS COIN的使用可以实现自动海关申报、税务计算和整条供应链的快速结算,且不会出现各国汇率兑换的成本问题。TOS COIN在整个物流供应链中的流通记录将被记录在区块链中,实现对物流业务的信息流、物流、资金流等三流合一的数字化管理。随着平台的发展,TOS COIN需求量会不断增大,TOS COIN的价值也会越高。
相关热词:#区块链
为什么需要MOSFET栅极电阻?MOSFET栅极电阻...
时间:2026-03-05
NTC/PTC/CTR热敏电阻是什么?热敏电阻的使用...
时间:2026-03-05
解析单电阻采样的原理以及注意点
时间:2026-03-05
共源极放大器的设计方法
时间:2026-03-05
关于STM32WL LSE 添加反馈电阻后无法起振的...
时间:2026-03-05
如何直观地判断两级放大器的零点位置呢?
时间:2026-03-05
时序分析基本概念介绍<wire load model&...
时间:2026-03-05
电子元器件解析—电阻
时间:2026-03-05
3PEAK高压零漂放大器契合精密应用
时间:2026-03-05
助力绿色5G数字式电流和功率监测芯片-TPA62...
时间:2026-03-05
未来什么技术占主流?会是区块链吗?
时间:2026-03-05
浅谈区块链下的智能合约
时间:2026-03-05
浅显易懂地揭开.Net生态系统的神秘面纱!
时间:2026-03-05
对技术的执着和美的追求变成了程序员的“诗...
时间:2026-03-05
什么是区块链技术_区块链技术解析
时间:2026-03-05
脑洞大开:玻璃窗也能发电?
时间:2026-03-05
如何布置无人值守变电站?
时间:2026-03-05
SCADA系统懂多少?
时间:2026-03-05
灰尘对光伏电站效率影响究竟多大
时间:2026-03-05
一种基于Agent的智能电网集成优化控制策略
时间:2026-03-05