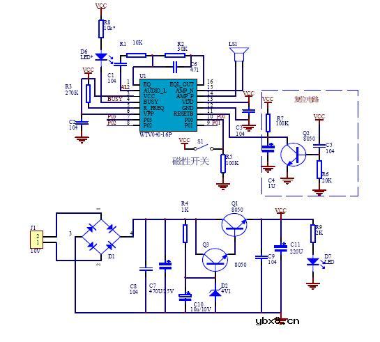
门铃音乐芯片电路图
芯片特点:
可编程的一次性烧录(OTP)语音芯片
6KHZ频率时,语音长度达40-340秒
内置12bits-16bits DAC数字/仿真转换器(DAC)
PWM和DAC两种语音输出方式
可任意插入静音,且不占用语音空间
相同的语音可重复调用,且不占用语音空间
多种工作模式:按键控制模式、地址控制模式、串口控制模式
按键模式:可用开关直接控制8段语音,触发方式灵活
地址控制模式:3个地址脚,1个触发脚,地址通过二进制方式编码,可控制8段语音
串口控制模式:分别用CS、DATA、CLK三个脚控制语音的播放,可以控制音量,而且有循环播放和停止功能
播放语音时,BUSY脚输出低电平
内置0.5W喇叭直推线路(Direct-Drive),不需要外加零件,音质与音量比传统"Cout+三极管"更佳,且耗电量更少
工作电压范围:2.5V至3.6V.
省电模式时耗电 2uA.
WTV系列语音芯片是一款功能强大的一次性编程语音芯片,6K 取样频率能存储40-340秒的声音,音频输出为PWM或DAC模式。可选控制方式有按键模式,并口模式,串口模式。按键模式下触发方式灵活;串口模式下可控制音量,而且有循环播放和停止功能。
语音编程软件操作简单,功能齐全,可以大大缩短芯片的制作周期,且性能可靠,充分利用芯片内部的资源
此芯片具有众多单元电路,且有极强的可编程能力,不仅能实现标准的控制方式,亦可根据客户需求,订做各种功能,尽可能的使产品的性价比提升到最高。可用来播放立体声语音,亦可控制各种电器设备等,可应用在很多领域,例如:高级玩具、儿童学习机、防盗设备、智能家电、保健与理疗产品、仪器仪表,以及各类自动控制系统等等.
如下是一些简单、典型的应用:
一、 门磁语音提醒电路
1、应用场合:电房、电箱…………等有电危险的场地;提醒操作人员注意安全。
2、功能要求:触发一段语音“注意有电”连续报十次,中间插入100毫妙的静音。
3、电路工作原理:通过一个磁性开关触发语音芯片发出报警语音。本电路的功能是当工作人员打开电箱门时,磁性开关断开,触发语音芯片发出“注意,有电”连续十次。
电路原理图如下:

相关热词:
稳压二极管的选用和代换
时间:2026-03-04
瞬间抑制二极管(TVS)/瞬间抑制二极管(TVS)是...
时间:2026-03-04
TVS器件的电特性有哪些
时间:2026-03-04
TVS器件的主要电参数有哪些?
时间:2026-03-04
TVS二极管的分类/应用,TVS二极管的特点/选用...
时间:2026-03-04
快恢复二极管,快恢复二极管是什么意思
时间:2026-03-04
快恢复二极管的结构/特点/检测方法
时间:2026-03-04
快恢复二极管参数大全
时间:2026-03-04
快恢复二极管的作用是什么?
时间:2026-03-04
阶跃恢复二极管,阶跃恢复二极管是什么意思
时间:2026-03-04
三相异步电动机原理
时间:2026-03-04
电风扇红外遥控器2
时间:2026-03-04
由三个接触器组成的电动机正反转控制电路图
时间:2026-03-04
电动机单线远程正反转控制电路图
时间:2026-03-04
三相异步电动机的拆装详讲
时间:2026-03-04
三相异步电动机的七种调速方式
时间:2026-03-04
USB转232电路图
时间:2026-03-04
焊机工作原理方框图
时间:2026-03-04
碰焊机的原理及种类
时间:2026-03-04
电度表的工作原理
时间:2026-03-04