当前位置:首页 > 工控原理 > 正文

交流微电网运行架构 微电网市场格局分析

来源:网络  发布者:电工基础  发布时间:2026-03-05 12:57
1. 微电网产业研究 1.1 微电网基本情况介绍 1.1.1 微电网的构成组分 微电网的主要概念是:由分布式电源、新型储能系统、电子电力设备、电力负荷、计量、保护、能源管理系统等组成。这些信息,包括:

1. 微电网产业研究

1.1 微电网基本情况介绍

1.1.1 微电网的构成组分

微电网的主要概念是:由分布式电源、新型储能系统、电子电力设备、电力负荷、计量、保护、能源管理系统等组成。这些信息,包括:

分布式电源:主要是指在各类工业园区、商业综合体、住宅楼、公共建筑中的太阳能、风力发电、生物质发电等非水力可再生能源发电设备(包括 DC/DC变流器、 DC/AC逆变器、变压器、支架等)。另外,在离网运行时,通常使用备用的柴油作为辅助电力。在微电网中,分布式电源的主要作用是产生洁净电能,为用户提供电能,一般采用“自发自用,剩余电量上网”的方式。

新型储能系统:传统的抽水蓄能技术由于其反应缓慢、初期投入大、受地理位置等原因,在微型电网应用中通常不适合。目前,以锂离子电池居多,主要有锂离子电池、钠电池、水系电池、液流电池等。锂离子电池的主要组成是:磷酸铁锂+ BMS+ EMS+ PCS。另外,先进的压缩空气和飞轮等物理存储技术也逐渐被用于微型电网。在微电网中,新型储能的作用是储存新能源产生的电能,并根据微电网的运行情况,对新能源进行削峰、抑制波动,从而达到电力供需平衡和能量分配的目的。它还能作为应急电力系统的“黑启动”或应急供电。

用电负荷:由三种不同的负载组成,一种为可调的建筑物负载(如中央空调,电梯,照明,电热锅炉);第二种是住户可调负载(如家用空调、电热水器、电冰箱等);第三种是新的负载,如充电桩IDC。目前,在全国范围内的微型电网示范中,最典型的就是充电基础设施,它的主要作用是为电动车充电,其中慢充-停充组合(85%左右),既可以充电又可以停车。

电力电子设备:主要分为两大类:一类是传统的电力设备,如线路,断路器,隔离开关,接地刀闸,电缆等;第二种是智能化、数字化的电力设备,如智能功率仪表(与电量传感器相匹配)、柔性直流输电设备、新型台区智能集成终端。传统电力装置在微网中的作用是:电力传输、整流、调压、逆变、变频等;新型电力设备,承担着实时监测、监测、采集电源、储能、负荷(尤其是电源端,新能源的波动、断续、预测、并网控制等功能,电力系统的监控、保护。

智慧能源管理平台:其具体表现为嵌入式软件和控制算法,在微网中的应用比较广泛,它的作用是从更高的层面上来管理和管理各个设备,包括整体的能量管理、调度优化、以及与主网之间的交互以及离网的切换。另外,随着全国碳交易市场的不断完善,能源管理平台也从“以电为主”转向“以碳为中心”的“以碳为中心”为核心的“以碳为中心”的综合管理,同时支持碳核算、碳交易等功能。

总体来说,“源+网+荷+储”是一个自主系统,可以实现自身控制、监控和保护、能量管理,更经济、高效、安全地实现网内功率平衡、系统优化、故障检测、质量保护以及低碳减排,属于一套完整的新型能源系统。

交流微电网运行架构 微电网市场格局分析

图1 微电网基础架构

1.1.2 两大主要运行模式

微电网按照运行模式的不同,可分为离网型微电网和并网型微电网:

A. 离网型微电网

离网式微网是完全独立的,不需要与主网进行任何连接,这些设备都是建立在偏远边境、海上孤岛等传统电力系统难以触及的区域,以满足当地的基础供电需求。以海岛为例,我国海岛数量较多,居民较少,总用电量较低,要想与主网连通,必须要在很远的地方架设电力网,而在陆地上,则要铺设海底电缆,这就是一笔庞大的投资和维修费用,而在这个时候,可以利用海岛上丰富的风能、太阳能资源,来解决用电问题。此类微电网的建设难点是电力系统的稳定和维护。

亚洲发展银行曾经把离网微网分为三种类型,分别是“光柴系统”、“光储柴系统—柴发主网”、“光储柴系统—储气网”,随着对可再生能源的渗透率不断增加,而第二种方式的应用最多,大多数岛屿都是以柴油发电机为主网,为系统提供稳定的电压、频率支持。

B . 并网型微电网

在并网微电网和主网之间有一种 PCC接口,在正常条件下,能够与主网并网,相互支持,进行能量的双向交流;在发现电网的品质或质量不符合规定时,能够及时切断主网,实现自给自足,同时,离网方式的转换要平稳、迅速。比如:

1)在微网中的总电力消耗大于所管辖的电力供应(含存储系统的备用电力)时,该微电网可以启动“并网模式”,向主电网购买电力,并向其供电;当微电网络中有大量的电力,它还可以通过逆向的方式将其卖给主网;

2)在主网负载较大的时候,可以采取脱网方式,将主网与微网的联接切断,以抑制主网的波动,并在突发事件中确保本网所管辖的负载的供电可靠性;

图2 并网型微电网基础架构

1.1.3 三类重点应用场景

当前的微电网主要是并网式的,它的名字也有很多种,每一种名字都代表着不同的应用场景,比如“源网负载与存储一体化”、“光储存储/测试”、“光储数”、“零碳工业区”等。但它的核心就是建立在一个相对封闭的小区、小区、小区、加油站、充电站/数据中心,并根据实际用电负荷水平、周边新能源开发条件和电网条件,通过新建分布式新能源、新型储能、电力电子设备等装置,形成一个稳定可靠的区域性综合智慧能源管理体系。

A.  “光储+”场景

“光储充”、“光储数”等概念更加具体,更有针对性,比如“光储充”就是以充电站为核心的。

1)“光储充”微电网,利用分布式光伏发电,为电动汽车充电,补充太阳能电池的非连续性,提高新能源的消纳能力,达到一定程度的削峰填谷;

2)“光储充”系统与外界主网的连接,主要是利用夜晚的低谷电价,在充电高峰期间,由微网中的光伏发电和储能系统和主电网共同为充电站提供电力;

3)特别是在超充时代来临之际,“光储充”技术可以很好地应对高压、大电流对电力网络的影响,“光储、充电站”有望成为未来的发展趋势。

江苏,海南,上海,北京,山东,已建成了大量的光储充电桩。目前的布局厂商有 CATL,华为,领充,天合光能,特斯拉

另外,“光储充”还衍生出了“光储充放”、“光储充检”、“光储充放检”等新的应用,并将V2G技术与电动汽车智能检测技术相结合,为用户提供绿色、经济、智能、智能、便捷的服务。“光储充放”综合发电站是能源互联网建设、能源数字化和 VPP建设的一项重要措施。

交流微电网运行架构 微电网市场格局分析

图3 “光储充检”一体化场景

B. “零碳+”场景

“零碳工业园区”的重点突出了工业园区的环境,并要求在整个运行期间,将所有的二氧化碳排放量都中和,或者说净零排放量。执行路线包含:

1)能源:采用屋顶光伏、光伏车棚、小型风力发电设备等可再生能源,有条件的园区还应建设沼气和热泵系统,并配备储能电站、储热储冷装置等满足园区的供暖、制冷和供电需求;

2)负载:第一,每年都要将车辆全部电动化,配备充足的电动车充电站,可利用风力发电、光伏等可再生能源发电;其次,应用节能、隔热、环保等环保技术,在整个园区内都装有智能仪表,并由智能能源管理系统实现集中控制;

3)碳排放(和“光储充+”的最大区别):大规模的森林绿化(一株成熟的树木每年可从大气中吸取21.8公斤二氧化碳);CCUS的专业碳吸附设备/工程,例如某些小而高效的生物碳吸附工程(例如,在大楼的外墙上悬挂海藻,每千克海藻可以吸收2 kg左右的CO2,每年可以生产200 kg的海藻),碳汇的贡献可以和碳交易市场挂钩。

很显然,与“光储充+”等概念不同,“零碳工业园区”是将“净零碳排”这一概念引入到绿色发电体系中,着重研究了“工厂零碳”,“建筑零碳”和“交通零碳”三个方面的工业园区;

它不仅突出了我国清洁能源的发电量和消纳率,而且在“节能减排”,“绿化碳汇”和“CCUS技术”等方面,还将绿色电力、绿色证券、 CCER等多种贸易手段相结合,拓展了利润空间。

C. 源网荷储一体化”场景

“源网络的负荷与储存整合是最广泛的。按照国家发展改革委、国家能源局联合印发的《关于推进电力源网荷储一体化和多能互补发展的指导意见》,“源网荷储一体化”的实施途径主要有“区域(省级)源网荷储一体化”、“市(县)源网荷储一体化”、“园区(居民区)源网荷储一体化”等三种具体模式。

目前,“源网、存储、存储”的最大体现就是“园区级”,“光储数”、“光储数”、“存储/存储”、“零碳园区”等,实质上,都是“园区级的源、电、电一体化”。从“园区级”到“市县级”的“源网、荷储一体化”,特别是在“整县推进”的分布式光伏政策下,“市、县、县、乡、乡、村、村、乡、县的“源网荷储一体化”正在迅速推广,到目前为止,7个省份已经发布了50 GW以上的“源网荷储”计划。

文章随后统一版本,以“源网荷储”示范工程为代表的并网微网。

另外,需要指出的是,微电网可以在现有的基础上或与现有的配电网络相结合;它可以是一个单一的微电网,也可以是一个由若干个微网组成的小电网。

1.1.4 多种电网架构类型

(1)电网架构类型

根据电网结构的不同,并网微电网可以分为:交流微电网、直流微电网和直流微电网。

AC微网:分布式电源、储能设备等都是由电源设备与 AC汇流排相连的。目前,微网仍以交流微电网为主。

交流微电网运行架构 微电网市场格局分析

图4 交流微电网运行架构

直流微电网:分布式电源、新型储能系统、各种负载等都与直流母线相连,直流电网由电力电子逆变器与外界的交流电网相连。直流微网采用功率电子转换设备,能够为不同电压等级的交流、直流负载提供电能,并可在直流侧调节分布式供电及负载的变化。

交直流混合微网:它包含交流母线和直流母线,它能对交流负载和直流负载进行直接的电力供应。

交流微电网运行架构 微电网市场格局分析

图5 直流微电网运行架构

(2)演变趋势预期

在微网中,分布式光伏、(超)充电桩/IDC、新的能量存储系统等都可以提供 DC/DC的输出。“荷”和“储”的“源”直流将推动直流和直流混合结构成为电网中低压侧发展的重要方向,该系统已经在一栋大楼和多栋大楼中进行了应用。

单体建筑:“光储直柔”,也就是“直”变直流,让建筑电气设备具有“柔性”(“柔性”),与传统的太阳能建筑相比,太阳能发电系统可以将电力利用率提升6-8%,前期投资降低10%-20%,更节能。

在多个建筑领域:由国网和南网牵头的多个交直流混合微网示范项目已经完工,其中苏州同里的交直流混合微电网示范项目为例:该示范项目已经建成了4.38兆瓦的系统,并具有连续的负载能力,其中包括:

1)“源”:2.901 MW多种可再生能源,如太阳能(屋顶/幕墙/道路);

2)“网”:交联和直流微电网

3)“荷”:2.691 MW的多样化 DC负载,如充电桩(DC快速充电)+数据中心, AC负载0.97 MW;

4)“储”:超级电容和磷酸铁锂的混合存储,目前已经建设完成:

利用电力电子变压器,可在10 kV、±750 V、±375 V直流、直流-375 V直流-直流-柔性交叉互联;

交流微电网运行架构 微电网市场格局分析

图6 苏州同里“光储直柔”示范项目

交、直流复合微电网可以有效的改善电力系统的运行效率、可靠性、降低系统的复杂性、稳定的控制、电力的交互作用,是今后配电网络发展的必然趋势。正是基于交直流的混合型网络结构,使得微电网有望从1.0时代的“点消纳”,2.0时代的“线消纳”走向3.0时代。

交流微电网运行架构 微电网市场格局分析

图7 微电网发展阶段演变

1.1.5、微、主电网间关系及发展必要性

(1)微、主电网的核心差异

通过对微电网的分析,我们发现,微网与主网的区别在于:

1)发电端:微网是指分散/分散的新能源,如风电、光伏等,其发电量波动大、间歇性高;目前的主电网主要集中在大型火电、水电等大型集中式电力系统上,属于基础负荷,发电相对稳定;但不管是火电、水电、风电、光伏,都有一个共同点,那就是电力和电力的实时均衡(不能超过某个限度)。

2)电力用户:目前的微电网主要是以工业园区、单位大院、居民小区为主,相对于电网所面对的全社会来说,这种封闭的环境下,电动车的数量密度处于高位,因此,它所承受的随机、无序充电压力也就越大。

其次,不同的体系结构:

1)主网仍然是“源随荷动”的基本结构,也就是说,发电厂把一次能源转化为电能,经过输电、变电、配电,最终实现电能的生产和消费,在此期间,由发电站向用电终端提供了一个单向的能量输送。

2)微型电网的情况就不一样了,它的风机、光伏组件随时间、气候而变化,同时电力负荷也会发生变化,因此需要更多的储能系统、柔性台区等具有能量存储、转换属性的新型路由装置,以实现网内能源生产与用能负荷的动态平衡,并充分保证新能源的消纳,也就是“源—网—荷—储”的联动。

(2)发展微电网必要性

如果我们仍然是煤(火电),而不是像电动汽车这样的随机负载,那么,主电网就能更好地完成火电的发电和输配,最多也就是在增容线路、输配电线路和数字化/智能化运营上投入。

发展微电网的背景是,在“2060年,碳达峰,2060年”的指导下,我国能源产业的碳排放量达到40%的电力工业,应加快建设新能源为主的新型电力体系,提高新能源的消纳和储存能力,以满足“双碳”的目标。与之对应的是,以风力、光伏为首的非水可再生能源在整个社会的发电量中所占比例不断增加(到2021年底已经超过12%),预计到2030年将成为主要的发电站(约25%-35%)。然而,风电、光伏发电虽然绿色、洁净、取之不尽,是世界上公认的替代传统能源的主要新能源,但其在实际应用中也有许多问题,对电力供需双方都造成了负面影响,从而引发了新的需求,推动了我国的发展。以下文章将从电力供应和电力需求两方面论述发展微型电网的必要性

A. 发电侧必要性:体现为风电、太阳能的并网不利影响。

一方面,风电、光伏发电具有间歇式、波动性的特点,比如风力发电的功率与风速强度有关,而风速又与季节、天气、时间等因素有关;同时,太阳能的发电量与光强有着密切的关系,而这种关系还与日出、高度、日落等因素密切相关。

这种新能源的随机性,会给传统电网(中、低压配电网)带来负面的影响,如:局部电压越界,电压波动加大,潮流逆向流动频繁,短路电流增加,供电可靠度降低,电能质量下降,继电保护装置误动,增加调峰难度。

交流微电网运行架构 微电网市场格局分析

图8 风电、光伏发电随机性

而在新增的光伏发电量中,分布式发电的比例是最大的,这样的分布式能源接入电网将会进一步降低电网的安全性和稳定性。地方电网虽然可以在一定程度上改善系统容量,但也会给电网带来很大的投资压力,同时也会降低电力的边际利用率,从而影响到消纳的真实情况,从而导致风电的“弃风弃光”。

因此,在供应端,首先要建立一种“分布式”的新电网,利用“自发自用”的方式,将网络中的新能源“就地消纳”,最大限度地减少对传统电网(主网)的影响,从而降低新增容量的投资。其次,新的电网要求对断续上网的电能进行动态存储,并对其进行改造,从而抑制新能源的发电波动。最终,新的电力网络必须具有“模块化”、“柔性化”的特点,能够大规模地在工业园区、住宅小区、标准镇/乡镇等地进行大规模的推广。从而可以很好的解决新能源的并网和消纳问题。

B. 负荷侧必要性:反映了下游用电客户的主观商业诉求。

负载方主要包括两种不同的用户需求:

1)一种是大企业,为了保证稳定的供电,比如在传统电网出现故障的情况下,它可以保证自己的供电稳定,尤其是在风电、光伏等间歇发电中,这种情况下,它的失效几率会更高;另外,一些大型企业的用户也想享受到冷、热、电一体化的能源供应;

2)二是居民用户,由于电动车的渗透速度越来越快,随机、无序的大量移动负载涌入电网,会对电力系统产生很大的影响,特别是在“用电高峰”(比如晚上1800),更是“充电高峰”,导致“峰上加峰”;

因此,在需求方面,必须要有一种既能独立于主网,又能兼容(即插即用)的新型电力网,在突发事件时,可以与主网分离,独立运行,以增加大型工业负荷的供电可靠性;同时,这种新的电力系统可以灵活的提供电力,使电力系统与电力系统之间的负载曲线相匹配,从而达到最大限度地达到网络内部的均衡,从而降低对电力系统的影响。另外,微电网还能针对不同的需求方的环境特征和资源的分配情况,构建具有特定功能的网格结构,以满足特定的电力需求。

从发电侧的效应和负荷侧的需求出发,提出了一种基于“源网、荷-储一体化”的微电网运行方式,能够发挥发电侧和负荷侧的调节功能,实现供需双方的精确匹配,保证电力的可靠供应。

(3)未来电网模式展望

未来的电力系统必然是主网和微网的有机结合,两者缺一不可。微电网作为主网的一种受控负载,它不仅可以对微电网络的发存和用电进行整体的优化控制,而且还可以有效地改善消纳和能量的转化。同时,它还可以与主电网(配电部分)进行动态互动或分离操作,缓解随机电源/负载(如分布式光伏、充电桩)对电网造成的无序影响,同时,还可以通过峰谷电价政策,为主网提供调峰、需求响应等辅助业务(调峰、调频、需求响应等)。大电网与微电网络协同控制的未来电力系统,将更加安全、智能、灵活、高效、清洁。

1)源补充:各电力公司间的有效协同互补,也就是通过灵活的电力资源与洁净的能源进行协同、互补,以克服由于气候、环境等因素的影响而带来的随机性、波动性,从而有效地提高了可再生能源的利用率,降低了电网的转动后备容量,增强了系统的自主性。

2)源网协同:在现有电网协同运行的情况下,采用新型电网调控技术,有效地解决了新能源大规模并网和分布式电源“不友好”的问题。

3)网络负载交互:与用户签订协议,采取激励措施,把负载转换成可调整的电力系统(即灵活的负载),并在电网发生故障或将要发生故障时,利用负荷进行主动调整和响应,以保证电网的安全、经济、可靠的运行。

4)网-储-交互:最大限度地利用蓄能器的双向调整功能.蓄能就是一个“充电宝”,当电量处于低谷时,它可以作为负载进行充电,当峰值时,它会作为电力的一部分。它具有快速、稳定、精确的充放电调整功能,可提供调峰、调频、备用、需求响应等多种功能。

5)源荷交互:智能电网是一个具有广泛空间的多个空间、多个负载,它既可以被分配,又可以被用来进行供求均衡,而负载的柔性是一个很好的平衡方法。通过指导居民的用电习惯和用电行为,可以将各种灵活的、可调节的资源聚集起来,共同参与电网的调峰、新能源的消纳。

1.2 微电网市场格局分析

1.2.1 微电网产业链上下游概览

交流微电网运行架构 微电网市场格局分析

图9 微电网产业链图谱

在微电网的上游,也就是上述组成微电网的各种软、硬件,包括分布式电源,新型储能,逆变器,电力电子设备,充电桩,能量管理系统等;

中游的微电网,指的是开发、建设等 EPC,也就是玩家所说的“总承包商”;

微电网下游指的是销售和运营业务,也就是所谓的“业主方”,指的是“两网”“五大四小”,还有其他的央、国企。

1.2.2 产业链各环节竞争优劣势

(1)中上游不同类型厂商核心能力分析

中游厂商的类型和上游的企业有很大的相似之处,也就是说,在微电网行业,大部分的核心供应商都在或者试图成为中间承包商。“攒总包局”是实现这条产业链纵向延伸的关键,它的实力取决于五个方面:

1)高价值:指在微电网的各个部件中,具有较高的价值,是不可或缺的

2)高度的相关性:在微电网的各个组成部分中发挥着“桥梁”的作用

3)技术含量高:指技术壁垒较高、业绩较好的微电网产品

4)资本雄厚:资本雄厚,资本雄厚,投资成本低

5)渠道丰富:即下游客户渠道、物业资源和数据壁垒比较多

接下来,文章就产业链的各个环节进行了详细的剖析,详细说明了这一环节的厂商类型、核心能力、竞争优势/劣势以及典型案例。

A. 分布式电源厂商

分布电源的主要生产企业主要是上市公司,其中主要有明阳、远景等风力整机厂,以及协鑫,晶科,天合光能等。

从横向比较来看,企业的竞争优势主要来源于规模优势、资本成本以及技术不断更新所带来的技术红利;缺点是产品标准化、成熟度高,技术迭代的容错率也很低,如果一家公司走错了路,那就是万劫不复,比如“无锡尚德”。

对风力发电设备制造商、光伏电池板/部件制造商来说:从上游到中游,其核心优势是“价值量大”,“关联性高”,“资金实力”和“渠道丰富”,因此,纵向延伸的难度相对小,可以作为供应商,也可以在 EPC总承包乃至最下游的微电网运营服务;

1)在微电网中,风电、光伏的价值占到了50%,而逆变器、新型储能系统等组件的配置都要依赖于风电、光伏,也即风电、光伏本就是微电网 EPC中最重要组成部分;

2)风电整机厂、光伏电池片/组件厂商,都是“五大四小”的下游用户,因此风电、光伏厂商具有天然的客户渠道优势;

3)另外,国内风电、光伏龙头企业大部分已经上市,资本雄厚;

综合来看,对于这种类型的供应商来说,他们可以成为微电网的转包商(风机、光伏电池片/部件供应商),也可以作为总承包商,负责整个系统的施工,乃至整个微电网的运行。这类企业在纵向上实现产业链的难度最低。

案例一:中国石化与天合光能于2021年签订战略合作框架协议,以中国石油公司的加油站为基础,实施分布式光伏、光伏+充电桩、光储充一体化的解决方案,其中,江苏常州的一家加油站光伏项目已经投入运营。天合光能于2022年三月与青海省政府签订了战略合作协议,将在全国范围内建立“源网、荷、储一体化零碳园区”;

案例2:晶科能源充分发挥“源—储—荷—一体化”的典型综合优势,开发了一套以交、直流耦合结构为基础的智能化微网体系,以满足不同应用场合、不同工作条件下的可靠性,比如,2022年12月,晶科能源和中建科工将在广东省惠州市建设一栋零碳写字楼的示范研究。

B. 储能系统解决方案提供商

这些储能系统的供应商中,大部分都是“新势力”,比如沃太,奇点,云储,库博,清科优能,这些公司的营收都在数亿到数亿之间,市值也在数亿到数十亿之间。就国内的能量储存系统来说:

1)超过50%以上的电池芯都是从国外采购的,所以很难保证“新势力”的能量电池供应渠道的稳定性和成本,所以国内的“新势力”,大部分都是来自于某个锂电池企业。

2)尽管 PCS的成本比例不高(大约10%),但 PCS是存储设备和电网之间的重要设备;对“新势力”来说,有些“新势力”是自研的,有些是国外的,有些是自己研发的,有些是国外的,有些是自己研发的,有些是可以自己研发的,可以和储能系统进行更好的匹配;

3) EMS、 BMS的关键是软件(算法控制),主要是芯片,而国外的高端芯片大部分都是从国外进口的,国内的“新势力”大部分都是差不多的;

总的来说,在“新势力”中,并没有太大的区别,由于下游产品积压严重,技术壁垒并不高,所以竞争的重点是稳定的原材料供应渠道,以及通过标准化和模块化的存储柜,迅速占领下游市场,建立良好的客户关系和服务。

而对于储能系统的供应商,我们认为其从上游到下游的发展逻辑是由强大的内生成长动力所驱动,没有明显的纵向延伸优势,更适合仅作为上游供应商;

1)未来业务增长更多依赖于重要大客户(“两网”电力/能源中心/国企)、市场渠道拓展(大行业、小企业、各类家庭/物业)和品牌效应的绑定。类似于微电网这种容易达成业绩、树立标杆的园区级示范工程,与下游客户高度重合,对于储能系统解决方案商来说极具吸引力,也是他们寻求发展和突破的必由之路。

2)但由于储能系统在微电网中的比重适中,关联度小,技术弱,可供“新生力量”使用的资金量不会太充裕,储能系统解决方案提供商在微电网中游业务中并不具备强势地位;

综合判断这类厂商的产业链纵向延伸相对困难,更倾向于只做上游供应商。

案例一:久保能源推出的Power Combo是基于负荷预测、云能量管理、柔性控制、智能运行系统的模块化、预装式分布式储能系统。它由磷酸亚铁锂储能电池模块(PACK)、电池管理系统(BMS)、双向转换器系统(PCS)、WeWatt能量调度系统(EMS)以及消防和环控五大模块高度集成。整个部署过程简单,系统易于维护。可以根据需求制定最适合的能源互联网解决方案。

案例二:清科基于自身软硬件产品矩阵,构建了微网建设(源网储一体化建设方案)、资产运维(配电/电力系统智能运维解决方案)、能源运营(电力能源与碳排放管理解决方案)、能源交易(虚拟电厂建设运营解决方案碳资产管理与交易解决方案)并应用于产业园区。相比于库博,清科优能已朝能碳协同发展。

虽然“新势力”均已推出与微电网相关的总体解决方案,但真正建设完整的“源网荷储一体化”示范项目依旧是乏善可陈,更多的还是作为储能系统产品供货方参与到大工业源/网侧微电网项目中,亦或是在居户、小工商业或某一大型工厂等单点微电网中发力。

此外,龙头电池厂商已经开始亲自下场从事相关业务,比如宁德时代通过持股49%的子公司上海快卜新能源延伸出“光储充检”业务,能够为用户提供储能、快充、电池健康检测等多元服务。快卜以上海为运营总部,以“储充检+大数据运营”为核心,开展面向全球的储充检系统运营和平台服务,拥有长寿命储能电池,大数据电池检测以及电动汽车充电服务的优势,已先后在上海、广东、成都、宜宾、长春、北京等地投运多个“光储充检”示范点。再比如欣旺达2022年在山东滕州正式投建“源网荷储零碳产业园”,通过拥有自主知识产权的能碳数字化管理平台,搭建各环节高度协同、供需平衡的新型智能微网系统。

C. 逆变器厂商

微电网包含了两类逆变器,一是光伏逆变器,二是储能变流器,如前所述,储能变流器与光伏逆变器在技术原理、应用场景、上下游方面具有高度重合性,因此二者供应商也高度近似,且销售渠道高度重合。国内主要厂商包括阳光电源、固德威、古瑞特瓦、上能电气等。

虽然各路“新生力量”都提出了与微电网相关的整体解决方案,但真正建设完整的“源、网、载、储一体化”示范工程仍有欠缺,更多的人是作为储能系统产品的供应商参与到大行业的源/网侧微电网项目中,或在家庭、小企业或某大型工厂等单点微电网项目中发力。

此外,领先的电池制造商已经开始亲自从事相关业务。例如,当代安培科技有限公司通过其持股49%的子公司上海快步新能源延伸了“光储、充电、巡检”业务,可为用户提供储能、快充、电池健康检测等多重服务。快步通以上海为运营总部,以“储充检大数据运营”为核心,开展了全球储充检系统运营和平台服务,具备长寿命储能电池、大数据电池检测和电动汽车充电服务优势。先后在上海、广东、成都、宜宾、长春、北京等多个“光储充检”示范点投入运营。再如,欣旺达于2022年在山东滕州正式投资建设“源网荷储零碳产业园”,通过具有自主知识产权的能源与碳数字化管理平台,构建链路高度协调、供需平衡的新型智能微网系统。微电网包括两类逆变器,一类是光伏逆变器,另一类是储能变流器。如前所述,储能变流器和光伏逆变器在技术原理、应用场景、上下游等方面高度重合,因此其供应商也高度相似,销售渠道也高度重合。国内主要厂商有阳光电源、古德威、古瑞特瓦、上能电气等。对于逆变器厂商来说,从上游向中游延伸主要是基于“高相关性”,这也源于企业发展第二增长曲线的需求,本质上并不具备明显的垂直延伸优势,更适合做上游供应商;

1)由于逆变器是分布式光伏和新型储能系统主要部件进行能量转换和电网连接的重要器件(尤其是储能变流器的技术门槛较高),领先的逆变器厂商自然与光伏和储能厂商关系密切,易于组织;

2)而且国内领先的变频器厂商大多上市或有大集团做后盾,资金实力相对较强;

3)但是,一方面逆变器在微电网总成本中的比重太低,另一方面逆变器的核心材料,如IGBT功率模块、IC元器件等基本都是进口的,不是自主研发的;而且由于光伏、储能系统乃至微电网的最终客户主要是电力/能源集团和电网公司,一些系统中的变流器/逆变器产品通常在招标时指定出货,这使得逆变器厂商在微电网业务中并没有获得相对强势的地位。

综合评价,这类厂商纵向延伸产业链相对困难,也更倾向于只做上游供应商。

案例:古德威于2012年开始研发“光伏储能”双向逆变器产品,是国内最早真正推出储能逆变器产品的公司之一。2021年,古德威为南京“整县推进”项目提供光存储解决方案和智能光伏储能逆变器核心设备;

D. 电力电子设备厂商

包括国电南瑞(继电保护及柔性输电、新能源电力预测软件、智能电表)、许继电气(一次/二次融合设备、调度软硬件、智能电表)、TBEA(多场景电力电子设备智慧能源数字化平台);

对于电力电子设备制造商而言,从上游向中游延伸主要基于电网侧客户的合作和上游大数据源的“丰富渠道”,但整体价值较低,不从事技术门槛,更愿意只做供应商:

1)电力电子设备制造商客户渠道的丰富性,主要体现在与国家电网、南方电网长期合作形成的稳定供货关系;电力市场改革“管中放两端”精神,“两网”不是“源、网、荷、储”的主体,但“网”仍是最关键的环节“资源、网络、负载和存储”。电子设备厂商通过前期的定制和改进,形成了最适合两网的设备know-how,也更有利于他们获得整个微电网的建设资质。

2)此外,由于新能源具有波动性、间歇性、随机性发电等特点,需要通过数字化实现对新能源电量更好的预测能力。电力电子设备制造商可以获得用户侧用电行为的第一手数据,能够深入分析其用电行为,提升负荷控制能力,与现有的设备状态感知和运行巡检能力形成合力。网格侧。

3)但考虑到微电网中电力电子设备价值低,技术门槛不高,“源、网、荷、储”的主要拥有者是“五大四小” 》等电力能源央企,不是电网公司,客户优势被削弱;

综合评价,此类厂商垂直延伸产业链难度适中,更倾向于只做上游供应商,但也有平台型电力电子设备厂商提供整体解决方案;

案例:特变电工长期致力于“源-网-荷-储”业务

1)电源方面,提供基于1500V大功率串联组串式逆变器的光伏发电解决方案,并具有网络化智能运维、直流故障智能开断等特点,进一步提高光伏发电收益植物。

2)在储能方面,推出了安全可靠、灵活友好的1500V智能组串式储能系统解决方案,具有集群级电池管理,可实现一次调频、惯性响应等主动支持功能,网络控制。

3)在电网方面,可提供基于无阻塞架空柔性直流技术的特高压柔性直流输电解决方案,可在长距离、大容量架空线路中提供柔性直流电。为流电应用奠定基础。

4)数字化方面,建成光伏集中运营平台、能源综合管理平台、资产管理平台三大数字化系统,推出智能IV曲线扫描诊断、多时间尺度功率预测等先进应用。

5)2022年08月,特变电工发布公告,在新疆省若羌县工业园区建设20万吨/年高纯硅及配套源网荷储一体化项目。项目拟建设545MW新能源电站一座,其中:风电项目425MW,光伏项目120MW,储能70MW/140MWh。

E. 充电桩制造商/充电桩运营商

从充电桩产业链来看,主要涉及充电设备制造商、充电建设运营商和整体解决方案提供商,其中设备制造商和运营商是产业链中最主要的环节,即建设和运营充电桩的效率是制约行业发展的关键。并且由于国内大部分充电桩厂商也延伸到了充电桩运营业务,而充电站运营商多为自制充电桩,两者的界限越来越模糊,本文简单将其合并,统称为充电桩制造商;星星充电、Terad(特召)、灵冲代表;

对于充电厂商来说:从上游向中游的延伸,主要是基于“大价值”、“丰富渠道”和“强技术”。充电厂商除了扮演供应商角色外,向下游延伸至EPC甚至微电网运营也是情理之中:

1)首先,目前微电网的标志性场景是基于聚合充电数字化平台的“光储充+”一体化模式。类能源数字化场景打通了绿色电力从生产到存储再到消费的完整闭环,而充电桩(站)是这一新场景中最重要的负荷资源,具有较高的价值,也是众多用户的基础。未来的变化;

2)其次,充电厂商拥有丰富的渠道资源,甚至比电力电子设备厂商还要丰富;

a. 一方面,充电厂商在提供充电服务时,电源输入端接入主电网,直流快充还需要建设专用网络并配备谐波抑制装置等设备,因此充电厂商它一般与“两网”建立深度连接,部分厂商直接得到“两网”支持(如国网电气)。“磨合”优势明显;

b. 由于电源输出端与电动汽车相连,充电厂商通常掌握着较为丰富的电动汽车充电数据、动力电池运行信息、外部环境参数等,形成数据壁垒,同时也与充电厂商和车企的关系密切。比较近。目前,行业内“合作建桩”的模式已成为主流。车企提供客户群体,充电厂商提供能源和技术支持。信息和数据的互联互通还可以为客户提供融资、租赁等增值服务,提高营收能力。两者优势互补,有利于业务范围的进一步扩大。双方还可以在V2G、双向桩等前沿领域形成技术联动,更具想象空间,共赢;

c. 更独特的竞争优势是,充电厂商大多在公共建筑、商业综合体、住宅区、停车场等地方安装充电桩,普遍拥有雄厚的物业渠道资源,分布式光伏组件和储能系统的铺设相关属性的屋顶/墙壁也非常依赖此类资源。充电厂商可充分依托资源优势进行总包业务,再转包给光伏组件厂商;

3)最后,与上述各类厂商相比,充电厂商基于海量数据资源,其运营能力(物联网云计算5G通信技术、控制算法迭代优化)普遍更强,能够更好地整合各种数据(能源端、汽车端),形成软硬件一体的“一揽子”解决方案交付给客户; n综合评价,我们认为此类厂商进行垂直延伸的难度相对较小产业链;赋能,融合光伏发电、智能充电桩等多项技术,将光伏发电与储能系统、充电桩相结合,既缓解电网系统压力,实现清洁能源的利用,又实现利用太阳能打桩、削峰填谷,平滑充电负荷波动,减轻电网容量压力,提高供电可靠性。

案例二:凌创新能源聚焦“光伏储充放电+”微电网系统,首创“光伏储充放电检测”一体化能源生态链,打造车网一体的新一代移动能源系统,实现“光伏+储能+新能源汽车充放电(V2G)+电动汽车智能检测+电池更换”一站式综合能源解决方案。

案例三:泰瑞德(Telecall)也于2021年年中与中石化合作“光储充放电”智能车棚项目,通过“车联网”、“能源网”、“充电网”的融合,充分体现了“光、储、充”新能源发展理念,削峰填谷,储备重要负荷,实现新能源汽车充新能源电。2021年底,与南京交投合作建设南京房山森林公园光储充一体站项目。该模型相似,但略有不同。

F. 能量管理系统提供商

目前,业务涉及到能量管理系统的电力信息化企业众多、同质化严重,核心竞争优势在于掌握发电及用电侧核心数据的相关企业。

目前,涉及能源管理系统业务的电力信息化企业较多,同质化严重。特别是当微电网脱离电网独立运行时,微电网中分布式能源的输出功率随环境因素而变化,无法为负载提供稳定的输出。

以国能日新为例,其智慧能源管理解决方案可对系统数据进行采集分析、集中监控、实时控制、智能运维等,是微电网安全、稳定、高效运行的保障,并能辅助微电网增加微电网系统的可靠性和稳定性,减少弃风弃光,提高资源综合利用率,已应用于许多高科技园区和商业楼宇。

再比如安科瑞,此前专注于企业级微电网。最新电价、用电负荷、电网调度指令等,调整各系统控制策略并远程下发,使微电网高效稳定运行,快速响应电网需求,减少为企业降低用电成本,实现能源互联和信息交互。,你也可以把数据上传至上位数字化平台,成为整个电网数字化平台的组成部分。

但由于微电网还局限于相对封闭的场景,网络中包含的分布式电源、储能和可调负荷的数量相对有限,产生的数据量也不是很大。对监控、调度和管理的处理能力要求不是很高,所以我们观察到,现阶段很多微电网的能源管理系统都是由上述硬件供应商自己开发、支持和应用的。专门从事相关能源管理系统软件开发的厂商在行业中相对薄弱,进行纵向延伸的能力较弱。这也是微电网与VPP的核心区别之一。

1.能耗统计分析(能源管理)解决方案

建立高效的能耗监测管理系统,对建筑各类耗能设备能耗数据进行实时测量,对采集数据进行统计和分析。能够合理的确定各区域建筑能耗经济指标及绩效考核指标,发现能源使用规律和能源浪费情况,提高人员主动节能的意识。

① 搭建数据中心智慧能源管理系统的基本框架,对各个用能环节进行实时监测;

② 排碳数据化:通过系统可实现建筑单位内人均能耗分析(包括水、电、能量),实现低碳办公数据化;

③ 区域能效比:实现建筑单位内区域能耗对比,方便能耗考核;

④ 同期能效比:实现同年、同期、同一区域能耗对比,方便节能数据分析;

⑤ 能耗评估管理:按照能源消耗定额标准约束值、标准值、引导值进行分析单位面积能耗和人均能耗指标;

⑥ 能耗竞争排名:各个功能区能耗对比,实现能耗排名,增强工作人员的节能意识;

⑦ 对能耗的使用数据进行综合的分析、统计、打印和查询等功能,并根据能耗监测管理系统的需要可选择不同样式报表的打印。为能耗运营管理部门提供可靠的依据;

⑧ 能耗数据采集,随时查询,并根据采集数据进行统计分析,监测异常能源用量,对能源智能仪表故障进行报警,提高系统信息化、自动化水平。

2.能源管理系统

 

应用场景 型号 图片 保护功能
能耗管理云平台 AcrelCloud-5000

交流微电网运行架构 微电网市场格局分析

采用泛在物联、云计算、大数据、移动通讯、智能传感等技术手段可为用户提供能源数据采集、统计分析、能效分析、用能预警、设备管理等服务,平台可以广泛应用于多种领域。
智能网关 Anet系列网管

交流微电网运行架构 微电网市场格局分析

采用嵌入式硬件计算机平台,具有多个下行通信接口及一个或者多个上行网络接口,作为信息采集系统中采集终端与平台系统间的桥梁,能够根据不同的采集规约进行水表、气表、电表、微机保护等设备终端的数据采集汇总,并使用相应的规约转发现场设备的数据给平台系统。
高压重要回路或低压进线柜 APM810

交流微电网运行架构 微电网市场格局分析

具有全电量测量,电能统计,电能质量分析及网络通讯等功能,主要用于对电网供电质量的综合监控诊断及电能管理。该系列仪表采用了模块化设计,当客户需要增加开关量输入输出,模拟量输入输出,SD卡记录,以太网通讯时,只需在背部插入对应模块即可。
APM520

交流微电网运行架构 微电网市场格局分析

三相全电量测量,2-63次谐波,不平衡度,最大需量,支持付费率,越限报警,SOE,4-20mA输出。
低压联络柜、
出线柜
AEM96

交流微电网运行架构 微电网市场格局分析

三相多功能电能表,均集成三相电力参数测量及电能计量及考核管理,提供上 24 时、上 31 日以及上 12 月的电能数据统 计。具有 63 次分次谐波与总谐波含量检测,带有开关量输入和继电器输出可实现“遥信” 和“遥控”功能,并具备报警输出,可广泛应用于多种控制系统,SCADA 系统和能源管理系统中。
动力柜 ACR120EL

交流微电网运行架构 微电网市场格局分析

测量所有的常用电力参数,如三相电流、电压,有功、无功功率,电度,谐波等,并具备完善的通信联网功能,非常适合于实时电力监控系统。
DTSD1352

交流微电网运行架构 微电网市场格局分析

DIN35mm导轨式安装结构,体积小巧,能测量电能及其他电参量,可进行时钟、费率时段等参数设置,精度高、可靠性好、性能指标符合国标GB/T17215-2002、GB/T17883-1999和电力行业标准DL/T614-2007对电能表的各项技术要求,并且具有电能脉冲输出功能;可用RS485通讯接口与上位机实现数据交换。
AEW100

交流微电网运行架构 微电网市场格局分析

三相全电量测量,剩余电流、2-63次谐波,支持付费率,量值、电缆温度,可选2G/4G通讯。

 

G. 其他整套解决方案提供商

此外,微电网行业还有以特斯拉为首的软硬件整体解决方案提供商。

特斯拉积极推进微电网“光储充”的各个环节,包括在“光”环节推出太阳能电池板、在“储”环节推出Powerwall家用电池组、推出Supercharger在“充电”链接中。充电桩等,特斯拉正在中国积极布局多个光储充一体的超级充电站。仅2021年就推出了两个一体化超级充电站(拉萨和上海)。随着国内Model3、特斯拉、Model Y等车型的持续热销,面对庞大的用户基础,预计特斯拉在中国的布局将加速,将带动产业链上下游的集体发力.

(二)产业链下游厂商简述

微电网的下游厂商多为“两网”、“五大四小”等电能领域的央企和国企。下游形成这种格局主要有两大原因。一是微电网是重资产运营。从EPC购买已建成的微电网,需要一次性投入巨额资金(数亿),但资金回笼时间长。时间(几年到十几年),资金占用的高门槛让很多民营企业望而却步(特别是民营企业的借贷成本远高于央企);允许开展售电业务,必须具备进入配电网的二级售电企业资质。

但这并不意味着只有“两网”、“五大四小”才能涉足此类业务。通过梳理7省“源、网、荷、储”项目清单可以看出,电力负荷已成为非电网/电能类央企参与的重点“源网荷储”工程,如内蒙古5个“源网荷储”项目挂钩。这是因为发展微电网的主要目的之一就是消纳新能源发电。如果有合适的用电项目,可以有针对性地建设风电、光伏等发电装置,自然是招标时的“加分点”。

1.2.3 “源-网-荷-储”市场规模测算

如前所述,未来的增量微电网将主要在分布式光伏“全县推进”过程中诞生,表现形式为“源-网荷-储”示范工程。我国县域分布式光伏发展潜力约为450-9.5亿千瓦,约占分布式光伏发电总发展潜力的59%。

事实上,分布式光伏“全县推广”的初衷是充分利用全县屋顶资源,大幅增加光伏发电装机规模,进而提高新能源发电比重。在全社会的用电量中,服务于“碳达峰、碳中和”的政策目标。但在实际落地过程中,发现大量分布式光伏对安全产生了强烈的不利影响。配电网稳定,消费控制在低位,无论实际使用价值还是国家政策利好,都远未达到预期,尤其是2021年电动汽车普及率实现了意想不到的飞跃,进一步造成了“峰顶峰”的不良影响。

因此,在后续各地“全县推进”的招投标中,明确列出配储配比要求,尽可能实现“源、网、荷、储”一体化。当微电网与“全县推进”紧密结合时,市场规模有望达到非常高的水平。

下面以一个中型县级“全县推广”项目为例,详细阐述其投资、运营、收益,再测算全国“源、网、荷、储”的市场规模。

(一)“全县推进”单体项目招商数量

假设A县为中等规模县,A县正在开展“全县推广”,采用“源、网、荷、储”一体化推广形式。“源”安装在党政办公楼、公共建筑、工商业厂房和农村居民屋顶的分布式光伏,总面积约100万平方米;“网”是交直流微电网,“充”主要包括充电桩,“储”是锂离子电池储能系统;

1)假设分布式光伏装机容量为100MW左右;配储比为15%,单次充放电时间为2小时;元器件与逆变器的功率比为1:0.9;负载的总功率不得超过直流电源的总功率。

3)各元器件成本以2022年实际成本为准。

最后测算,A县“源、网、荷、储”示范工程总规模接近5亿元。各个组件的具体细节如下:

交流微电网运行架构 微电网市场格局分析

表1 整县推进“源网荷储”项目投资金额

(2)“源网荷储”运营及盈利模式

收益分配:碳排放权指标收益留给地方政府,涉及光伏安装的党政机关、学校、医院、小区屋顶等由开发公司支付。

运营模式:“全自用”、“自发自用、余电上网”、“全程上网”;

1)全自用模式:该模式一般适用于用电负荷较大且用电负荷连续且一年内很少出现停机或半停电情况下,用户用电维护负荷充足的情况消耗大部分光伏电站发出的电能。

2)自发自用余电上网模式:自发余电上网是投资者最理想的模式,自发自用可以获得更高的电价。-使用过的零件,在没有用完的时候可以卖电给电网。当光伏发电处于自发自用、余电并网的模式时,投资者希望所发的电能尽可能在企业内部消耗。

3)全额并网模式:全额并网模式是将光伏发电全部送入电网获取收益的模式。其财务模型简单且相对可靠。在项目开发建设中,一般会提前确定项目的并网方式,明确主要受益方。

经济效益方面:假设A县“源网荷储”项目首年发电1200小时,则25年平均年发电小时数为1100小时(系统总效率约为84%,第一年组件输出功率衰减小于2%,之后每年线性衰减0.55%),25年总发电量约为100MW*1100h*25*1000kWh/ MWh=2,750,000,000 kWh,年平均发电量为110,000,000 kWh。“莲花储能”可实现售电直接收入约50-80万元(城镇居民用电0.5-0.6元/千瓦时,一般工商业电价约0.65-0.7元/千瓦时,大工业目录电价约0.5元/千瓦时,但需叠加容量电价),贡献利税近1000万元,项目静态回收期约6-8年。

环保效益:相当于每年约3.5万吨标准煤,可减排氮氧化物200余吨、二氧化硫近700吨、二氧化碳约9万吨;您可以通过CCER、绿色证书/绿色电力在碳交易市场寻求减排收益。

(3)国内“源网荷储”市场空间预期

最后,本文粗略计算了“源网负载存储”在国内的总市场规模。截至2021年底,已正式确认近700个试点,总体核准规模约70-100GW,预计2023年底建成。试点“全县推进”,粗略估算约350-5000亿元;中国大陆约有3000个县级单位,全县推广总规模可达1.4-2万亿元,年均数千亿元。

1.3 微电网产业发展趋势

1.3.1 构成组分发展趋势

“源、网、载、存”的主要组成部分都有比较明确的发展趋势/迭代方向。其中,变化比较大的有以下三种:

1)一种是储能系统,有电网侧替代储能装置的部分功能,兼顾降低成本

2)二是电动汽车和充电基础设施,将发生革命性变化,在微电网乃至VPP中发挥越来越重要的作用;

3)第三是能源管理系统,它的功能会更加多样化,对计算能力的要求也会更高;

下面,本文将具体分析各个组件未来的发展趋势/迭代方向:

A. 分布式电源:更低成本+更高效率

分布式电源:未来将持续朝着“更低成本+更高效率”的方向发展,其中:

1)风电效率更高一般是指结合更大的单机容量、更长更轻的叶片,结合更智能的功率预测/余量监测等,有效提高风电机组单瓦发电量;

2)光伏的更高效率一般是指P型PERC/+SE电池被新的电池技术(如N型TOPCon、HJT、IBC电池、间接带隙晶硅电池的带隙可调调谐钙钛矿电池)替代等),新的制造工艺(如表面钝化/增透、SMBB/0BB、LiA)和新的封装方式(多层、叠瓦等),不断提高光伏的光电转换效率。

分布式电源是微电网最重要的组成部分。装机容量的大小、发电量的高低、运行的稳定性等因素直接影响着这个微电网的运行。如果分布式电源能够不断降低成本并实现更高的效率,就意味着微电网更有利可图。

B. 光储逆变器:功率提升+“一体化”

逆变器的迭代方向主要是“功率提升”和“光储一体化”:

随着210mmTOPCon组件市场份额的提升,功率也大幅提升,对大功率PCS的需求也持续攀升;

与太阳能储能一体化的储能变流器,可替代光伏逆变器和储能变流器,降低成本,提高光储系统的管理效率;

C. 电力电子设备:“数字化”+“智能化”

电力电子设备的发展主要围绕“数字化”和“智能化”展开,由于新能源发电的“波动性、间歇性、随机性”特点,要求新能源电力通过数字化、智能化实现更好的预测能力、更复杂的调度匹配等,让能源互联成为可能。尤其:

1)一二次融合设备赋能传统一次设备在物联网感知、数据处理、智能、融合、通信等方面;

2)调度软件/硬件(新能源功率预测、负荷预测等);

3)智能电表(高精度测量)、智能物联网电表(基于IR46设计要求,“多核化”和“模块化”);

4)台区智能融合终端,利用“云管端”,整合优化配电站区各种运行监控和机能设备;

D. 能量管理系统:能力提高+能碳协同

进入市场带来了电力交易辅助决策的需求。能源管理系统将不再局限于管理属性,也将被赋予交易属性。电力预测准确度和电力交易实力将成为决定“源-网-荷-储”运行收益的核心因素。

另一方面,由于微电网动态运行特性相对复杂,对保护控制和仿真分析功能提出了很高的要求。震惊。因此,能源管理系统需要具备快速识别系统故障的能力,也需要具备进行详细模拟测试的能力,并不断提高两项能力的准确性和速度,以确保能源安全稳定运行。系统。

此外,随着国内碳交易市场建设的逐步完善,包括即将重启的CCER,能源管理系统正朝着能源-碳协同管理平台的方向发展。证书、碳交易等,不仅可以实现清洁能源消耗的量化,还可以拓宽盈利途径。

E. 储能系统:更高性价+部分功能替代

新能源储能:未来将继续向“更低的成本+更长的周期+更高的安全”方向发展:

一、微电网运营 核心目标是增加新能源发电消纳,现阶段微电网所有者的主要利润来源是在微电网中销售新能源电力。其他盈利模式,如通过调峰调频获得辅助服务收入等,需要等到未来电力市场改革初步完善。因此,在目前的微电网中,储能不具备独立的商业属性。它的存在主要是为了新能源发电的随机性,转移电力的峰谷,稳定电网波动。性能的经济性非常敏感。在这里,可以通过定量计算的方式更清楚地分析“经济学”:

假设分布式光伏装机容量为100MW的“全县推进”项目场景,不考虑征地,建设成本约3亿元(暂按3元/瓦计算);如果配套的锂离子电池储能比例达到20%,充放电时间为2小时,即储40WMh,相当于额外增加成本约7000万元(暂按1.8计算)元/瓦时);

可见,配置储备的增量资金投入是非常高的。而且,光伏一般寿命可达25-30年,但目前储能电池单体的循环寿命大多在5000次左右,按日常充放电算,可以使用13年左右,这意味着在整个微电网运行期间,需要购买两套新的储能系统,整个运行周期的储能资金投入几乎可以达到光伏成本的一半;从某种意义上说,循环寿命的长短最终影响的是“经济性”。

因此,微电网行业对降低储能成本有着迫切的需求。降低成本主要有以下三种方法:

第一种方法是溯源至原材料端,采用材料成本更低的技术路线,如钠离子电池,理论电芯BOM成本可达0.3-0.4元/Wh,理论成本可系统制成后控制在1元/Wh左右。但与钠离子电池相比,钠离子电池的能量密度较低,循环寿命较短。从用电的生命周期成本来看,是高还是低还不得而知。

第二种可以采用循环寿命更长的技术路线,比如液流电池,可以轻松达到10000次以上循环,比锂离子电池储能更安全,但是液流电池初期的投资成本是高,每GWh成本可达30亿元,体积能量密度低,占地面积大,一定程度上限制了在分布式场景下的大规模使用。

第三种选择是选择电池串联使用,但串联使用的电池寿命只有4-5年,安全性得不到充分保证。

第四种可以寻找储能的低成本替代品,尤其是柔性平台设备。

2022年01月,国内首个低压站柔性直联实型试验系统在国网河北省电力科学研究院建成并投入使用。据介绍,低压站灵活直联真实型测试系统 “光伏储能直联柔性(PEDF)”概念实现三站灵活直联。站间通过低压直流母线互联,汇集分布式光伏、储能、交直流负荷等要素,实现低压站间互供电、峰谷调电、有序充电、电能质量控制、和微网运行控制这些功能实现了源、网、荷、储之间的友好交互,有效提高了配电资产利用率,大大提高了供电可靠性,成功解决了电能质量和运行调度问题传统分布式光伏接入。

通过比较可以看出,柔性平台区和新储能有一些相似的功能,主要包括:优化新能源发电和配电变压器的负荷分配,积极消纳新能源;灵活互联、负载均衡、精准调控、提升供电可靠性等。同时,与新型储能相比,柔性站区具有更多得天独厚的优势。例如,灵活的站区可以整合相邻站区的容量资源,实现容量共享,通过有功功率控制来平衡负荷率,减少配电变压器的损耗。这些功能是新能源储能所不具备或擅长的。

交流微电网运行架构 微电网市场格局分析

图10 柔性台区运行机理

然而,市场对柔性平台的认可度远低于储能。核心原因是柔性平台装置在储能方面不具备储能系统的功能。电网侧柔性站区互联装置采购安装后,主要用于辅助实现负荷分配在时间和空间上的动态平衡。但是,微电网业主安装新储能的收益是长期的、多元化的。可通过参与调峰调频获得辅助市场服务费,或利用储能特性在电力市场进行交易。峰谷套利,这种商业模式及其利润分配更加清晰。

我们认为约3-4个站点之间的灵活互联可以替代储能系统约20-30%的功能 ,被广泛使用。

F. 用电负荷:电车储能属性+双向桩

——负荷侧,变数最大的负荷是电动汽车和充电设施。

F1.0 电动汽车:V2G技术可充分发挥电动汽车的储能特性,实现“储充放电”一体化

首先,电动汽车不仅可以起到用电负载的作用,它的动力电池也是一种新型的储能系统。现阶段动力锂电池和储能锂电池的循环寿命、能量密度等性能指标有所不同,包括动力锂电池成本高、安全性相对较差等,但我们认为有必要以动态的眼光来展望未来的趋势,在未来的某个时间点,动力锂电池的性价比也将适用于储能场景。

目前,纯电动汽车的续航里程普遍增加到500公里以上,充电约70-80kWh。高端电动车续航里程达到1000+公里,充电150kWh。此外,在电池设计和制造的本质安全性、电池使用过程中的主动安全性、电池事故时的被动安全性三个方面实现了质的提升。并得益于“磷酸铁锂、富锂锰基、硫化锂、硅基、金属锂等高比容量正负极材料”+“固体电解质、复合集电体MC/MA等高安全性材料” +“单壁碳纳米管、水性粘结剂、磺酰亚胺基锂盐等高性能辅助材料”+“干电极、预锂化、ALD包覆等更先进的工艺”,全方位动力锂电池在性能参数方面,它不断提升。

根据中国汽车工程学会发布的《节能与新能源汽车技术路线图2.0》,预计到2025年,磷酸铁锂电池系统成本将降至0.5元/瓦时,而循环寿命将达到5,000至10,000次。即能满足储能对性价比的要求。求标准。

综合以上性能,电动汽车最具想象空间的是充分发挥储能特性的车联网交互技术(V2G)。所谓V2G,就是车辆既可以从电网充电,也可以向电网放电,实现双向互联。

交流微电网运行架构 微电网市场格局分析

图11 V2G技术下充放电流程

复盘V2G发展历程:

1)电动汽车普及初期,普遍是无序充电(V0G)。车辆数量的增加将逐渐对电网产生严重影响。预计到2040年,如果继续乱充,高峰负荷将增加25%以上,将给部分城市的电网带来较大压力。

2)因此,目前深圳、上海等地已规划开展有序充电(V1G),并通过APP与后台调度系统达成协议,将电池有序充电转移至电网低负荷,并且可以引导电动汽车的充电行为,与风电和光伏发电特性相匹配,可以降低约20%的峰值电力需求,这已经有了V2G的雏形。

相对于V0G和V1G,未来成熟的V2G技术意味着电动汽车停放时,电池就是待开发配电网的“充电宝”,海量“充电宝”接入智能电话通过物联网技术。汇聚平台形成一个虚拟的大负荷,可以通过能源互联网和人工智能技术对其进行优化和调控。当电网负载较低时,电动汽车被充电。当电网负荷较高时,电动汽车向电网放电,以削峰填谷。填谷,进一步匹配微电网新能源发电的特点,也可以减轻电网扩容的压力。还能赚取低充和高充的差价,让车主获得真正的利润。

交流微电网运行架构 微电网市场格局分析

图12 V2G技术的应用

总而言之,V2G是一种规模大、成本低、安全性高的分布式储能技术。

1)从能源角度看,如果2021年到2035年电动汽车销售渗透率从20%逐年提高到55%,意味着到2035年累计保有量将接近1.5亿辆,75%他们将参与互动。每辆车 70kWh,SoC 从 30-70% 不等,可以提供超过30亿千瓦时电力,以此类推,2040年可提供约50亿千瓦时电力的弹性容量。

2)从功率来看,客车慢充和停充一般采用15kW。根据日出行覆盖分布,同样到2035年,电动汽车支撑电网电力的容量可达15亿千瓦。预计可达到当年全国电网非化石能源装机容量的1/4左右,可大大减少二氧化碳排放。

随着V2G技术的引入,原来的“光伏储充”一体化升级为“光伏储充”,即由光伏发电、储能系统、充电桩充放电组成的局部绿色系统设备等。微电网。

在这种模式下,储能系统可以利用峰谷电价的差异,响应电动汽车、家庭储能等移动能源终端与电网的需求,制定合理的充放电策略,优化电能配置。,从而获得更好的社会效益和经济效益,并能缓解电动汽车充电负荷对配电网的影响。基于光伏储充放电一体化电站,实现光伏资源就地消纳,减少充电站与配电网的简单连接对配电网的影响,实现就地之间的有序互动微电网和电网。发展能源互联网的重要手段。在新能源汽车快速增长的背景下,光储充放电一体化电站已成为未来充电站建设的重要方向,是构建能源互联网、促进能源互联网发展的重要举措。能源的数字化转型。

交流微电网运行架构 微电网市场格局分析

图13 光储充放用一体化模式

目前,国内“光储充放电一体化”还处于早期阶段,其不成熟的主要原因有:

1)首先,我国交流配电系统成熟,用电成本很低,上网电价很便宜;

2)其次,新能源汽车普及率还很低,反向排放和就地消费的经济效益并不突出;

3)第三,还缺乏行业统一的排放标准和成熟的市场环境和商业模式;

其中,第三点是最主要的阻力,《新能源汽车产业发展规划(2021-2035年)》等多份文件提出,推进车网交互技术创新和试点示范,鼓励更多“轻储充放电”功能综合站建设。但车网交互涉及到两大产业的协同。虽然政策提出大力支持车联网发展但目前还缺乏明确的整体推进机制和规范的技术设计规划。试点资金支持、示范试点效果评价、标准转化等也相对薄弱。同时,目前我国电力市场设计存在充放电功率、持续充放电时间、充电容量规模等准入门槛。同时,也缺乏去中心化用户端资源的接入策略。充电桩和双向充电桩的数量极其有限,参与V2G交互的用户数量少。

随着新能源汽车普及率的提高和有序充电的引导,以V2G为代表的光储充放电将在未来3-5年逐步成熟。根据相关政策,我国V2G发展将分为三步走:

1)2020年前:开展小批量和多批次V2G测试验证,参与双向充电的电动汽车数量可控制在10-300辆,主要任务是验证双向充电之间的技术多辆电动汽车与电网实现多辆电动汽车的相互充放电。

2)2020-2025年:主要开展大型电动汽车(一般不低于500辆)示范运行和电网双向充电。

3)2026年后:逐步商业化推广。我国V2G市场潜力巨大。据光大证券分析师测算,2030年,我国V2G市场空间将达到1052亿元。

F2.0 充电基础设施:“慢充直流化”+“双向化”

重要的趋势——也即“慢充直流化”。

能够与电网实现能量双向流动的双向交互充电桩也将越来越成为主流产品,即“双向”。 “双向”有两个意思。一是V2G技术的推广,推动双向充电桩作为连接电网和电动汽车的枢纽,增量空间大;但“双向”并不完全与V2G挂钩,即使没有V2G的支持,充电桩依然在向“双向”发展。

1)目前市场上主流的直流快充产品都是单向产品,即只能从电网给电动汽车充电,不能反向充电。单向充电桩技术简单成熟,是市场主流产品。问题在于,随着电动汽车保有量的增加,尤其是高压快充和随意无序上网,对电网的冲击会更大。双向直流充电桩可以有效解决这个问题,通过与储能系统的联动赚取峰谷差价。

2)双向充电桩系统虽然优势明显,但需要大场地布置储能电池组等,具有一定的应用限制。因此,未来可能会形成多种形式并存的格局,包括单向直流充电桩、双向直流充电桩,以及未来的无线充电系统等。

交流微电网运行架构 微电网市场格局分析

图14 单项、双向充电桩系统对比

1.3.2 商业模式发展趋势

A. 运营端/发电侧商业模式变化

如前所述,目前微电网的运行模式主要分为三类,包括:“全部自用”、“全并网”、“自发自用、余电并网”等., 本质上就是发电和售电的逻辑。

未来,经营盈利模式将更加多元化。

1)一方面,随着电力现货市场、辅助服务市场和容量市场的建立,分布式电源、新能源储能以及微电网中能够响应电力调度指令的系统为可调负荷提供辅助服务,如主电网调频、调峰、调压、备用、黑启动,并取得辅助服务费。还可以利用市场的峰谷差和实时电价波动进行套利交易。从某种意义上说,此时的微电网已经具备了VPP的功能和属性。

2)另一方面,随着碳交易市场的逐步完善以及绿色电力交易与可再生能源消纳责任的联动机制,分布式光伏和分布式风电在微电网中的发电量及其碳当量减排量,你可以通过绿色电力,绿色贸易证书、碳排放权等或获得补贴。

这是一个补充说明。2022年11月25日,国家能源局发布《电力现货市场基本规则(征求意见稿)》,明确推动储能、分布式发电、负荷聚合、虚拟电厂和新能源等。微电网等新兴市场主体参与交易;提出容量补偿机制;明确辅助服务收费标准,使电力用户获得公平的输配电服务和上网服务。作为国家层面出台的首部电力现货市场规范性文件,《基本导则》将有力推动电力现货市场从试点走向全国。

B. 用户端/需求侧商业模式变化

用户端将不再是单纯的购电角色。在市场机制方面,

1)一方面,峰谷电价差可以起到引导用户用电行为的作用,实现冲击过程中负荷侧资源的自动调整;

2)另一方面,需求侧响应价格机制可以实现海量负载侧资源的唤醒能力,提高系统需求侧的管理能力和用户参与度,增强快速恢复能力.

以V2G为例,电动车车主可以在电价低时为车辆充电,在电价高时将车内储存的能量卖给电网公司,从而获得现金补贴,降低用电成本汽车。在“北京中再大厦”V2G示范项目中,国家电网设置双向充放电互动桩,峰充峰放,车主净利润近0.4元/千瓦时。目前,已在中国15个省市建设40多个V2G项目,600多个V2G终端和近4000辆电动汽车参与其中。

整体来看,具有强大电力交易能力和用户侧聚合能力的科技型售电公司和虚拟电厂运营商(负荷聚合商)有望脱颖而出。

二、 关于微电网与VPP的讨论

2.1 微电网与VPP的差异与协同关系

2.1.1 虚拟电厂基础概念与特征

虚拟电厂的基本定义:通过5G通信技术、人工智能、边缘计算、区块链等先进技术,分布式发电(DG)、可控负荷、储能、电动汽车等能源供应(DER)聚合和协调优化,作为参与电力市场和电网运行的供电协调管理系统的特殊电厂,为实现电源侧多能互补和负荷侧灵活互动,可为电网提供调峰、调频、备用等辅助服务,达到与常规电站相似的效果。并且在物理空间中,不需要实际建造发电厂。

交流微电网运行架构 微电网市场格局分析

图15 虚拟电厂架构

从基本定义可以看出,VPP强调“聚合”的概念。在传统电网物理结构的基础上,利用能源管理系统将分散的发电和用电主体整合成一个虚拟可控的聚合体——虚拟电厂最吸引人的功能是它可以聚合多种类型的能源。分布式资源参与电力市场运行。

2.1.2 微电网与VPP间核心差异

微电网与VPP的主要区别首先体现在适用场景上:

1)微电网主要应用于封闭场景,可以是工业园区、大型工业厂房、住宅小区等,或者地理位置相对较近的位置

2)VPP主要应用于开放场景,包括分散的写字楼、住宅小区、综合体、产业园区等,不需要相邻位置;

交流微电网运行架构 微电网市场格局分析

图16 微电网与VPP应用场景差异

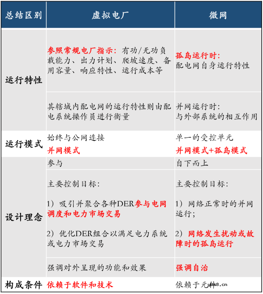
其次,微电网与VPP在“运行特性、运行模式(尤其是与主电网的关系)、运行目标、运行理念、运行条件”等各方面均存在如下差异:

交流微电网运行架构 微电网市场格局分析

表2 微电网与VPP具体差异

综上所述,微电网的核心主要在于各个组件,它们主要以封闭的场景和物理形态与主电网相连。可兼容大电网作为补充单元参与并网运行,也可灵活切换至离网模式,确保在紧急情况下能够从大电网接入。电网的解离,不仅减轻了大电网的负荷压力,也保证了所辖负荷的供电可靠性。微电网虽然也能对主电网整体起到一定的调峰、调频作用,但更侧重于微电网中分布式电源与负荷的就地(消纳)平衡,力求实现能源自主。而且,微电网上中游厂商的收入主要来自软硬件产品/EPC的销售,业主经营收入主要来自售电,交易属性不够明显。

VPP是跨地域的,以软件为核心,它本质上是一个交易平台。它通过聚合各种分布式能源参与主电网的调度(如调峰、调频、需求响应等),以获得补贴/对价收益。或者通过峰谷差价套利等方式参与电力市场交易,因此VPP必须始终与主电网相连,更加注重主体利益最大化,体现在交易价值上。

参考文献

[1].茆美琴,孙树娟,苏建徽,等.包含电动汽车的风/光/储微电网经济性分析[J].电力系统自动化,2011,35(14):30-35. [2].胡澄,刘瑜俊,徐青山,等.面向含风电楼宇的电动汽车优化调度策略[J].电网技术,2020,44(2):564-572.   [3].齐琛,汪可友,李国杰,等.交直流混合主动配电网的分层分布式优化调度 [J].中国电机工程学报,2017,37(7): 1909-1917. [4].葛维春,滕健伊,潘超,等.含风光储能源-储-倚规划与运行凋控策略[J].电力系统保护与控制,2019,47(13):46-53. [5].王世朋.天津市武清区某园区多能互补综合智慧供能系统研究[J].可再生能源, 2019(2):104-106. [6].曾鸣,杨雍琦,刘敦楠,等.能源互联网“源-网荷-储”协调优化运营模式及关键技术[J].电网技术,2016(1):114-124. [7].王秀强.新型电力系统构建“源网荷储”新生态[J].能源,202l (7):28-30. [8].中金点睛-新型电力系统投资:准确认识需求侧的蓝海价值 [9].华安证券-电力信息化系列报告(四):电网适应性成为新能源发展关键,电力信息化持续高景气 [10].东吴证券-新能源发展势在必行,电力信息化大有可观 [11].中金点睛-电力设备:新能源促电网升级,稳增长拉动投资提速 [12].浙商证券-电网投资超预期,看好电力设备行业景气度 [13].国元证券-数字化技术助力虚拟电厂构建,电网信息化风口已至 [14].东北证券-电力信息化行业专题:虚拟电厂,豹变前夜 [15].华西证券-从虚拟电厂商业模式看千亿空间 [16].安科瑞企业微电网设计与应用手册2022.5版

编辑:黄飞

 

相关热词:#智能电网

最新文章
连续脉冲发生器电路图连续脉冲发生器电路图

时间:2026-03-05

正弦波发生器原理图正弦波发生器原理图

时间:2026-03-05

话筒用单音猝发电路话筒用单音猝发电路

时间:2026-03-05

静噪电路图静噪电路图

时间:2026-03-05

开路转播机的引入控制电路开路转播机的引入控制电路

时间:2026-03-05

控制单音发生器电路控制单音发生器电路

时间:2026-03-05

六路单管电路图六路单管电路图

时间:2026-03-05

选取单音波群电路选取单音波群电路

时间:2026-03-05

选取单音发生器电路选取单音发生器电路

时间:2026-03-05

亚声频单音编码器电路亚声频单音编码器电路

时间:2026-03-05