当前位置:首页 > 电子元件 > 正文

射极跟随器的原理 射极跟随器电路图及波形

来源:网络  发布者:电工基础  发布时间:2026-03-05 13:11
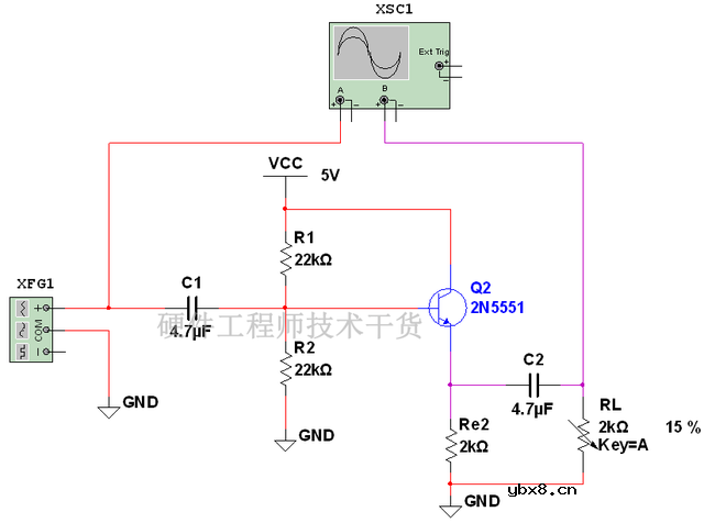
1、射极跟随器电路图及波形 在共射极放大电路基础上,去掉集电极电阻,输出信号从射极引出,就构成了射极跟随器。

射极跟随器的原理 射极跟随器电路图及波形

1、射极跟随器电路图及波形

在共射极放大电路基础上,去掉集电极电阻,输出信号从射极引出,就构成了射极跟随器。

此电路的特点是放大倍数是1,输出阻抗低,经常放在放大电路的中间级或者输出极用于阻抗调节。

射极跟随器电路如下:

射极跟随器的原理 射极跟随器电路图及波形

先来看一下输入输出波形,如下,输入波形(红色)和输出波形(紫色)几乎完全重合,也就是此电路放大倍数是1。因为输出隔直电容的存在,输出没有直流分量。

射极跟随器的原理 射极跟随器电路图及波形

测量一下基极和射极波形,如下图所示,基极波形(红色),射极波形(紫色),虽然基极和射极波形都存在直流分量,但是波形形状一致,而且相差0.7V。射极电位跟随基极,随基极变化而变化,总是相差0.7V。

射极跟随器的原理 射极跟随器电路图及波形

2、射极跟随器直流通路

图中的仿真数据可以看出,射极电压比基极电压低0.7V左右,因为射极和基极之间是一个PN结。当基极施加出入正弦信号的时候,基极电位以2.42V为直流分量上下波动,射极电位以1.73V为直流分量上下波形。

射极跟随器的原理 射极跟随器电路图及波形

3、射极跟随器输入输出阻抗

射极跟随器输入电路和共射极放大电路一致,因此输入阻抗约等于R1//R2,前面文章介绍过。

下面来说一下输出阻抗,当给射极跟随器增加负载电阻时,对于交流通路来说就是RL和Re并联,相当于改变了射极电阻阻值,而发射极电位是跟随基极电位变化(相差0.7V),所以RL两端电压不变。由此可以看出射极跟随器的输出阻抗非常小,不受负载影响。

射极跟随器的原理 射极跟随器电路图及波形

4、为什么负半波形被削掉一部分

当我们把负载电阻更换为可调电阻时,逐渐调整RL,使RL逐渐变小,会出现波形失真,输出波形负半轴被削去一部分。电路图如下:

射极跟随器的原理 射极跟随器电路图及波形

紫色输出波形波谷被削去一部分,波峰略有降低。

射极跟随器的原理 射极跟随器电路图及波形

波谷被削是因为三极管射极电流下降为0所致。通过仿真电流波形,结果如下:

射极跟随器的原理 射极跟随器电路图及波形

可以这样理解,静态时射极电压为1.73V,射极电阻为2K,因此静态电流是1.73÷2K = 0.865mA,当基极输入信号为正弦波时,射极电流波形也是正弦规律变化,而且以0.865mA为直流分量上下变化,也就是说,射极电流的最大峰峰值为0.865mA*2,如果负载再加重,那么射极电流波谷变为0,出现输出电压削去一部分的问题。

虽然射极跟随器输出阻抗小,但是重负载下会出现削波问题,如果出现削波可适当减小射极电阻,提高静态时射极电流。

波峰略有降低是因为输出被负载电阻影响了,其实射极跟随器的输出电阻没有理论上那么小!

最新文章
什么是CBB电容,什么是独石电容,什么是电解电容什么是CBB电容,什么是独石电容,什么是电解...

时间:2026-03-05

标称容量与允许偏差标称容量与允许偏差

时间:2026-03-05

电容器的构成电容器的构成

时间:2026-03-05

电容器的型号命名方法电容器的型号命名方法

时间:2026-03-05

电容器的种类电容器的种类

时间:2026-03-05

电容器在电路中的作用电容器在电路中的作用

时间:2026-03-05

电容的额定电压电容的额定电压

时间:2026-03-05

电容器的温度系数电容器的温度系数

时间:2026-03-05

电容器的抗电强度电容器的抗电强度

时间:2026-03-05

电容器的绝缘电容电容器的绝缘电容

时间:2026-03-05