当前位置:首页 > 电工基础 > 正文

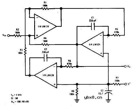
双二次型RC有源带通滤波器电路图

来源:网络  发布者:电工基础  发布时间:2026-03-05 13:15
双二次型RC有源带通滤波器电路图

双二次型RC有源带通滤波器电路图

双二次型RC有源带通滤波器电路图

相关热词:#滤波

最新文章
什么是CBB电容,什么是独石电容,什么是电解电容什么是CBB电容,什么是独石电容,什么是电解...

时间:2026-03-05

标称容量与允许偏差标称容量与允许偏差

时间:2026-03-05

电容器的构成电容器的构成

时间:2026-03-05

电容器的型号命名方法电容器的型号命名方法

时间:2026-03-05

电容器的种类电容器的种类

时间:2026-03-05

电容器在电路中的作用电容器在电路中的作用

时间:2026-03-05

电容的额定电压电容的额定电压

时间:2026-03-05

电容器的温度系数电容器的温度系数

时间:2026-03-05

电容器的抗电强度电容器的抗电强度

时间:2026-03-05

电容器的绝缘电容电容器的绝缘电容

时间:2026-03-05

热门文章
彩灯电路彩灯电路

时间:2026-03-05

三相异步电动机原理三相异步电动机原理

时间:2026-03-04

转角测量电路转角测量电路

时间:2026-03-05

经典的正弦波发生电路经典的正弦波发生电路

时间:2026-03-05

电度表的工作原理电度表的工作原理

时间:2026-03-04

电动机单线远程正反转控制电路图电动机单线远程正反转控制电路图

时间:2026-03-04

三相异步电动机的拆装详讲三相异步电动机的拆装详讲

时间:2026-03-04

三相异步电动机的七种调速方式三相异步电动机的七种调速方式

时间:2026-03-04

USB转232电路图USB转232电路图

时间:2026-03-04

石英晶体钟脉冲发生器石英晶体钟脉冲发生器

时间:2026-03-05