4位数码管显示电路:4LED 是共阳极的4 位动态显示数码管,其内部有4 个共阳极数码管,数码管按下图的方式连接:

4位动态显示数码管连接接线图
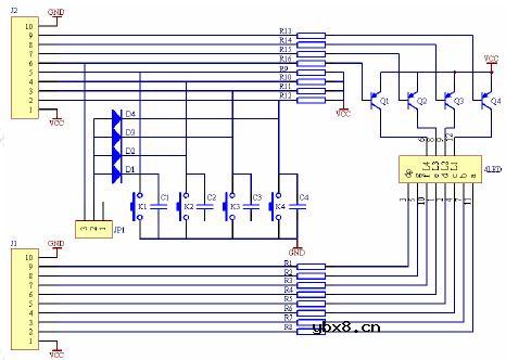
从图中可以看出,某一个数码管是否显示,除了在其a~Dp 段加段码外取决于其公共
端(COM)的状态,例如:要使第一个数码管亮,则L1 端必须为高电平。电路中,R1~R8
是数码管段码的限流电阻。Q1~Q4 用于控制数码管的公共端,其基极为低电平时三极管导
通,对应的数码管公共端与电源接通,该数码管可以显示。
1.数码管与单片机端口的连接
数码管采用共阳极数码管,其a、b、c、e、f、g、Dp 各段的引脚可以与单片机的I/O口直接相连。一般的51 系列单片机的I/O 口可以输出4mA 的拉电流或20mA 的灌电流,可以驱动数码管发光。共阴极数码管公共端应接高电平。电路中K1~K4 是按键,R9~R12 是4 个按键的上拉电阻。在按键没有按下时,对应的I/O 口是高电平,按下后为低电平。按键上并联的电容C1~C4 有去抖动的作用。
实验中需采用一块数码管显示模块,其电路如下:

按键显示模块电路图
相关热词:#数码管
东芝牌RAC-45NHE型空调机电路图
时间:2026-03-04
杜鹃牌XPB2-3型洗衣机电路图
时间:2026-03-04
干衣机电路图
时间:2026-03-04
古桥牌KC-30DE型牌窗式空调机电路图
时间:2026-03-04
好乐牌KC-42R型窗式空调机电路图
时间:2026-03-04
佳乐牌KCS-12型窗式空调机电路图
时间:2026-03-04
江南牌KC-20型窗式空调器电路图
时间:2026-03-04
江南牌KCD-31型窗式空调器电路图
时间:2026-03-04
金羚牌XQB30-5型全自动洗衣机电路图
时间:2026-03-04
日产AW B310B型洗衣机控制器电路图
时间:2026-03-04
三相异步电动机原理
时间:2026-03-04
电度表的工作原理
时间:2026-03-04
电动机单线远程正反转控制电路图
时间:2026-03-04
三相异步电动机的拆装详讲
时间:2026-03-04
三相异步电动机的七种调速方式
时间:2026-03-04
USB转232电路图
时间:2026-03-04
电风扇红外遥控器2
时间:2026-03-04
由三个接触器组成的电动机正反转控制电路图
时间:2026-03-04
东芝牌RAC-45NHE型空调机电路图
时间:2026-03-04
半球牌调温电炉电路图
时间:2026-03-04