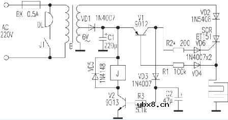
据说老鼠对电磁场较为敏感,这是一般的高压电网灭鼠效果较差的原因。本文介绍的电子灭鼠器,平时电网上无高压,它不会引起老鼠的警觉,但只要鼠体一触及电网,电网便立即通上高压,瞬间将其击毙,其灭鼠效果较好。

相关热词:#电子
东芝牌RAC-45NHE型空调机电路图
时间:2026-03-04
杜鹃牌XPB2-3型洗衣机电路图
时间:2026-03-04
干衣机电路图
时间:2026-03-04
古桥牌KC-30DE型牌窗式空调机电路图
时间:2026-03-04
好乐牌KC-42R型窗式空调机电路图
时间:2026-03-04
佳乐牌KCS-12型窗式空调机电路图
时间:2026-03-04
江南牌KC-20型窗式空调器电路图
时间:2026-03-04
江南牌KCD-31型窗式空调器电路图
时间:2026-03-04
金羚牌XQB30-5型全自动洗衣机电路图
时间:2026-03-04
日产AW B310B型洗衣机控制器电路图
时间:2026-03-04
三相异步电动机原理
时间:2026-03-04
电度表的工作原理
时间:2026-03-04
电动机单线远程正反转控制电路图
时间:2026-03-04
三相异步电动机的拆装详讲
时间:2026-03-04
三相异步电动机的七种调速方式
时间:2026-03-04
USB转232电路图
时间:2026-03-04
半球牌调温电炉电路图
时间:2026-03-04
荣悦CE-2001B型定时调温豪华电焗炉电路图
时间:2026-03-04
能说会唱的生日蜡烛电路图
时间:2026-03-04
电风扇红外遥控器2
时间:2026-03-04