固态继电器的基本工作原理是什么?
摘要:结合大唐乌沙山发电厂电动执行器中采用的固态继电器的使用情况,介绍了交流固态继电器的基本工作原理、实际应用时的测试和故障判断,提出了固态继电器选型时应注意的问题,为调试和维修人员提供借鉴。
关键词:固态;继电器;原理;故障;电动执行器
大唐乌沙山发电厂4台超临界600MW机组的脱硫、化学和精处理系统均选用上海自动化仪表股份有限公司生产的AI系列智能型和德国德瑞摩(DREHMO)电动执行器,在这类执行器中均用了固态继电器(SSR)。运行中脱硫系统DREHMO执行器及化学系统的执行机构均发生过拒动、速度偏慢或跳空气开关等故障,而大部分检修人员对固态继电器的性能不是很熟悉,对处理此类问题有一定难度。因此有必要对固态继电器的原理、类型、故障判断及使用作进一步的认识。

1 典型交流固态继电器的工作原理
固态继电器(Solid State Relay,SSR)是一种有继电特性的无触点式电子开关。具有寿命长、可靠性高、开关速度快、电磁干扰小、无噪声、无火花等特点。
交流固态继电器(过零型)的原理见图1。固态继电器由三部分组成:输入电路、隔离(耦合)和输出电路,在输入电路控制端加入信号后,IC1光电耦合器内光敏三极管呈导通状态,R1串接电阻对输入信号进行限流,以保证光耦合器不致损坏。发光二极管LED指示输入端控制信号,二级管VD1可防止输入信号正负极性接反时对光耦IC1造成的损坏。
v1在线路中起到交流电压检测作用,使固态继电器在电压过零时开启、负载电流过零时关断。当IC1光敏三极管截止时(控制端无信号输入时),V1通过R2获得基极电流使之饱和导通,从而使SCR可控硅门极触发电压UGT被箝在低电位而处于关断状态,最终导致BTA双向可控硅在门极控制端R6上无触发脉冲而处于关断状态。
当IC1光敏三极管导通时(控制端有信号输入),SCR可控硅的工作状态由交流电压零点检测三极管V1来确定。如电源电压经R2与R3分压,A处电压大于过零电压时(VA>VBE1),V1处饱和导通状态,SCR、BTA可控硅都处于关断状态;如电源电压经R2与R3分压,A处电压小于过零电压时(VA 交流过零型固态继电器具有电压过零时开启、负载电流过零时关断的特性。它的最大接通、关断时间是半个电源周期,在负载上可得到一个完整的正弦波形,也相应减少了对负载的冲击。而在相应的控制回路中产生的射频干扰也大大减少。
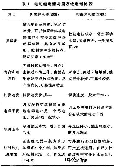
三相固态继电器(SSR)可直接用于三相电机的控制。最简单的方法是采用2只SSR作电机通断控制,4只SSR作电机换相控制,第三相不控制。固态继电器与常规电磁继电器优缺点比较见表1。

以上仪厂使用的固态继电器为例,其外部接线见图2。
(1)当触发端DO与D1、D2之间没有加控制电压时,测量输入端电阻,如电阻小于4O Q或大于几千Q时,均说明该继电器控制性能不良,最好不要使用,否则会导致执行器电机转速不稳或变慢等故障
(2)在触发端不加控制电压,用数字万用表测量继电器三相输人端与输出端的电阻,如测得数值在数kQ 以下或电阻很小,或用数字万用表测量继电器输入端与输入端、输出端与输出端及与散热板之间的电阻,测得电阻在数拾MQ或kQ以下,说明继电器已损坏,不能再使用。这时若执行送电操作,执行机构电源回路就会烧保险丝或跳空气开关。
(3)如在触发端DO与D1、D2之问加上控制电压,红灯与绿灯二个指示灯同时亮,且输入与输出端之间不导通,那么该继电器模块的触发电路已损坏,不能再使用。这时进行执行机构操作会无反应。
(4)在触发端DO与D1、D2之间分别加上控制电压时,指示灯红灯或绿灯亮,用数字万用表测量继电器三相输入端与输出端的电阻在数k 以上,或电阻一直变化不定,说明该继电器模块性能不良,也会造成电机速度变慢、不稳等故障,尽量不要再使用。
(5)在执行器通电且不发指令,固态继电器开路且前端有电压时,输出端会有一定的漏电流,但10A以上的SSR漏电流对50w以上功率的负载基本无影响,需注意。
3 选型时应注意事项
(1)因电动执行器操作频繁,宜选用过零型继电器,可延长负载和继电器寿命,也可减小自身的射频干扰。
(2)许多被控负载在接通瞬间会产生很大的浪涌电流,由于热量来不及散发,很可能使SSR内部可控硅损坏,所以在选用继电器时应对被控负载的浪涌特性进行分析,然后再选择继电器。使继电器在保证稳态工作前提下能够承受这个浪涌电流,选择时可选用0.2的降额系数(常温下)。如所选用的继电器需在动作频繁、寿命及可靠性要求高的场合工作时,则应在0.2的基础上再乘以0.6以确保工作可靠。
(3)继电器使用时,因过流和负载短路会造成SSR内部输出可控硅永久损坏,可考虑在控制回路中增加快速熔断器和空气开关予以保护。当加在固态继电器上的电压峰值超过SSR所能承受的最高电压峰值时,固态继电器元件会被电压击穿而造成损坏,因此应选择有输出保护的产品, 内置压敏电阻吸收回路和RC缓冲器可吸收浪涌电压和提高dv/dt承受力;也可在继电器输出端并接RC吸收回路和压敏电阻来实现输出保护。选用原 则是:220 V时选用500~600 V压敏电阻,380 V时可选用800~900V压敏电阻。(4)固态继电器负载能力受环境温度和自身温升的影响较大,在安装使用过程中,应保证其有良好的散热条件,额定工作电流在10 A以上的产品应配散热器,在安装时应注意继电器底部与散热器的良好接触,并考虑涂适量导热硅脂以达到最佳散热效果。
(5)当输入电压或输入电流超出继电器的额定参数时,可考虑在输入端串接分压电阻或并接分流电阻,同时保持控制信号和负载电源稳定,波动不大于10% ,否则应采取稳压措施。
(6)固态继电器适用于50 Hz或60 Hz,不宜用在低频或高次谐波分量大的场合,否则可能由于高次谐波而不能可靠关断。高次谐波还可能导致SSR内部的RC吸收回路因过热而炸裂。
(7)在电机换向时,为避免产生类似电机堵转时引起的较大冲击电压和电流,在执行机构控制回路中除了过压、过流、温度保护外,应采用先加后断控制电路电源、后加先断电机电源的时序, 以避免在导通的SSR未关断时另一相SSR导通引起相间短路。
4 结束语
SSR与电磁式继电器相比有诸多的优越性,特别易于实现计算机编程控制,控制方便、灵活。但也存在一些弱点,如:易发热损坏;关断时存在漏电阻,不能使电路完全分开;易受温度和辐射的影响,稳定性差;灵敏度高,易产生误动作等。因此须谨慎使用,方能发挥其性能,确保SSR无故障工作。
相关热词:#固态继电器工作原理 #电子电路图
东芝牌RAC-45NHE型空调机电路图
时间:2026-03-04
杜鹃牌XPB2-3型洗衣机电路图
时间:2026-03-04
干衣机电路图
时间:2026-03-04
古桥牌KC-30DE型牌窗式空调机电路图
时间:2026-03-04
好乐牌KC-42R型窗式空调机电路图
时间:2026-03-04
佳乐牌KCS-12型窗式空调机电路图
时间:2026-03-04
江南牌KC-20型窗式空调器电路图
时间:2026-03-04
江南牌KCD-31型窗式空调器电路图
时间:2026-03-04
金羚牌XQB30-5型全自动洗衣机电路图
时间:2026-03-04
日产AW B310B型洗衣机控制器电路图
时间:2026-03-04
瞬间抑制二极管(TVS)/瞬间抑制二极管(TVS)是...
时间:2026-03-04
常用整流二极管型号大全
时间:2026-03-04
S/HS固态继电器原理简介
时间:2026-03-04
稳压二极管的选用和代换
时间:2026-03-04
TVS器件的电特性有哪些
时间:2026-03-04
TVS二极管的分类/应用,TVS二极管的特点/选用...
时间:2026-03-04
快恢复二极管,快恢复二极管是什么意思
时间:2026-03-04
PN结温度传感器工作原理是什么?
时间:2026-03-04
双向二极管起什么作用?
时间:2026-03-04
集电极开路(OC)/漏极开路(OD)输出的结构
时间:2026-03-04