
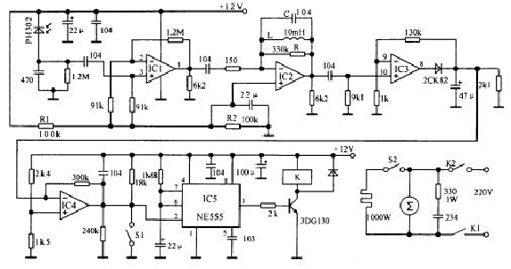
红外发射部分由555时基电路产生频率为5kHz,占空比为50%的方波信号,驱动红外发射管发射红外线。
在手置于干手器下部时,由于手对红外线的反射作用,接收电路中的PH302将接收到的红外线变成电信号,经IC1、IC2、IC3组成的选频放大器,其输出信号经放大、整形、滤波变成直流信号进人比较器IC4。比较器的门限电压为7V,设置较高,其目的是提高电路的抗干扰能力。当IC4的输人电平超过7V时,其输出变为低电平,触发IC5定时器开始定时,同时该定时器的3脚变为高电平,使3DG130导通,继电器触点吸合,接通电阻丝和风机。在定时器的2脚设置了手动开关S1,可进行手动操作,还可通过S2选择冷风或热风。
相关热词:#干手器
稳压二极管的选用和代换
时间:2026-03-04
瞬间抑制二极管(TVS)/瞬间抑制二极管(TVS)是...
时间:2026-03-04
TVS器件的电特性有哪些
时间:2026-03-04
TVS器件的主要电参数有哪些?
时间:2026-03-04
TVS二极管的分类/应用,TVS二极管的特点/选用...
时间:2026-03-04
快恢复二极管,快恢复二极管是什么意思
时间:2026-03-04
快恢复二极管的结构/特点/检测方法
时间:2026-03-04
快恢复二极管参数大全
时间:2026-03-04
快恢复二极管的作用是什么?
时间:2026-03-04
阶跃恢复二极管,阶跃恢复二极管是什么意思
时间:2026-03-04
三相异步电动机原理
时间:2026-03-04
电风扇红外遥控器2
时间:2026-03-04
由三个接触器组成的电动机正反转控制电路图
时间:2026-03-04
电动机单线远程正反转控制电路图
时间:2026-03-04
三相异步电动机的拆装详讲
时间:2026-03-04
三相异步电动机的七种调速方式
时间:2026-03-04
USB转232电路图
时间:2026-03-04
焊机工作原理方框图
时间:2026-03-04
碰焊机的原理及种类
时间:2026-03-04
电度表的工作原理
时间:2026-03-04