
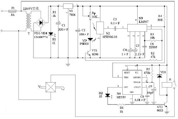
自动洗手器的电路原理如图1所示。220V交流电路经变压器T降压,变为低压交流电,经整流滤波,成为低压直流,再经三端集成稳压电路7806稳压,得到6V直流电供给控制电路工作。H1为红色发光二极管,作为电源指示。N2为红外接收电路SFH506-38,N3为锁相环音频译码器LM567,N3与R3、C6组成振荡器,R3、R6决定N3内部压控振荡器的中心频率,LM567的3脚为信号输入端,8脚为逻辑输出端,其输出端为OC门输出,最大灌电流为100mA,LM567的工作电压为4.75V~9V,工作频率可从零点几赫兹到500千赫,静态工作电流为8mA。N4为NE555定时器,它与外围元件组成单稳态定时电路,其目的是在人手偶尔偏离了红外线的探测范围时,能保证洗手器的正常出水。
相关热词:#洗手器
稳压二极管的选用和代换
时间:2026-03-04
瞬间抑制二极管(TVS)/瞬间抑制二极管(TVS)是...
时间:2026-03-04
TVS器件的电特性有哪些
时间:2026-03-04
TVS器件的主要电参数有哪些?
时间:2026-03-04
TVS二极管的分类/应用,TVS二极管的特点/选用...
时间:2026-03-04
快恢复二极管,快恢复二极管是什么意思
时间:2026-03-04
快恢复二极管的结构/特点/检测方法
时间:2026-03-04
快恢复二极管参数大全
时间:2026-03-04
快恢复二极管的作用是什么?
时间:2026-03-04
阶跃恢复二极管,阶跃恢复二极管是什么意思
时间:2026-03-04
三相异步电动机原理
时间:2026-03-04
电风扇红外遥控器2
时间:2026-03-04
由三个接触器组成的电动机正反转控制电路图
时间:2026-03-04
电动机单线远程正反转控制电路图
时间:2026-03-04
三相异步电动机的拆装详讲
时间:2026-03-04
三相异步电动机的七种调速方式
时间:2026-03-04
USB转232电路图
时间:2026-03-04
焊机工作原理方框图
时间:2026-03-04
碰焊机的原理及种类
时间:2026-03-04
电度表的工作原理
时间:2026-03-04