如图所示为超声波遥控开关电路。该电路由发射电路和接收开关电路组成。其中发射电路由多谐振荡器、功率放大器、升压变压器B、压电陶瓷片HTD和电源电路等组成,见图(a)。接收开关电路由压电陶瓷片HTD(与发射电路相同)、奇数级串联放大器、D触发器、谐振回路、直流电源电路等组成,见图(b)。

本例介绍的超声波遥控开关,其遥控距离在10m以上,可广泛应用于工业自动化控制及家用电器控制。
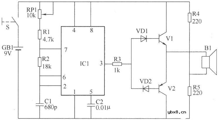
该超声波遥控开关电路由超声波发射器电路和接收器电路组成。超声波发射器电路由控制按钮S、时基集成电路IC1、晶体管V1、V2、电阻器R1~R5、电位器RP1、二极管VD1、VD2、电容器C1、C2和超声波发射头B1等组成,如图所示。

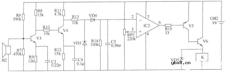
超声波发射器电路超声波接收器电路由超声波接收头B2、晶体管V3~V5、运算放大器集成电路IC2、继电器K、二极管VD3~VD5和电阻器R6~R15、电容器C3~C5、电位器RP2等组成,如图所示。

超声波接收器电路元器件选择R1~R15选用1/4W碳膜电阻器或金属膜电阻器。RP1和RP2选用小型电位器或密封式可变电阻器。C1选用高频瓷介电容器;C2~C5选用独石电容器或涤纶电容器。VD1~VD5均选用1N4148型硅开关二极管。V1、V3和V4均选用S9014型硅NPN晶体管;V2和V5选用S9015型硅PNP晶体管;V6选用S9013或C8050型硅NPN晶体管。IC1选用NE555或5G1555型时基集成电路;IC2选用µA741或CA3140、LF351等型号的运算放大集成电路。B1选用T40型超声波发射头;82选用R40型超声波接收头。K选用通用型9V直流继电器,其触头容量可视受控电器的功率而定。
相关热词:#遥控开关
无线遥控器电路图制作
时间:2026-03-07
无线电遥控门铃电路原理图
时间:2026-03-07
NE555过流保护检测器电路图
时间:2026-03-07
串联谐振升压原理
时间:2026-03-07
谐振回路的工作原理
时间:2026-03-07
电容降压电路原理
时间:2026-03-07
实用的电容降压电路
时间:2026-03-07
低成本的阻容降压电路原理图分析
时间:2026-03-07
阻容降压原理及电路
时间:2026-03-07
阻容降压电路的误区
时间:2026-03-07
彩灯电路
时间:2026-03-05
三相异步电动机原理
时间:2026-03-04
三相异步电动机的七种调速方式
时间:2026-03-04
转角测量电路
时间:2026-03-05
经典的正弦波发生电路
时间:2026-03-05
电动机单线远程正反转控制电路图
时间:2026-03-04
三相异步电动机的拆装详讲
时间:2026-03-04
USB转232电路图
时间:2026-03-04
电度表的工作原理
时间:2026-03-04
电风扇红外遥控器2
时间:2026-03-04