PSE的硬件原理图-电路图
时间:2026-03-05
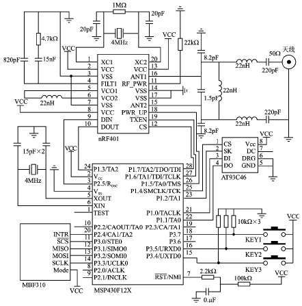
防盗遥控发射器/接收器的电路图-连接图
时间:2026-03-05
CRT线圈驱动器电路图
时间:2026-03-05
带选通脉冲的继电器驱动器电路图
时间:2026-03-05
电容性负载驱动器电路图
时间:2026-03-05
多路高速线路驱动器电路图
时间:2026-03-05
高速激光二极管驱动器电路图
时间:2026-03-05
高速屏蔽线路驱动器电路图
时间:2026-03-05
高阻抗表头驱动器电路图
时间:2026-03-05
继电器驱动器电路图
时间:2026-03-05
彩灯电路
时间:2026-03-05
三相异步电动机原理
时间:2026-03-04
转角测量电路
时间:2026-03-05
经典的正弦波发生电路
时间:2026-03-05
电度表的工作原理
时间:2026-03-04
电动机单线远程正反转控制电路图
时间:2026-03-04
三相异步电动机的拆装详讲
时间:2026-03-04
三相异步电动机的七种调速方式
时间:2026-03-04
USB转232电路图
时间:2026-03-04
沈乐满SR-5燃气热水器原理图
时间:2026-03-05