AT93C46中保存有256位的参数配置数据,用于对发射的数据进行加密运算;nRF401工作在无线发射模式。MBF310选用SPI工作模式和MSP430F12X处理器的SPI总线相连,MSP430F12X通过SPI总线对MBF310传感器进行工作状态初始化,配置为使能FIFO中断的SPI模式。当手指在MBF310上滑过时,MBF310采集指纹数据并存到FIFO缓冲区内;当FIFO缓冲区满时产生一中断信号,MSP430F12X处理器收到FIFO缓冲区满中断信号后立即通过SPI总线读取MBF310采集的指纹数据;并把读取的指纹数据和AT93C46内的配置字进行“或”运算加密,把加密好的数据通过nRF401发射出去,从而实现指纹的采集,指纹数据的读取、加密和无线发射,以及控制指令的无线发射等功能。防盗遥控发射器的电路连接图如图1所示。

2 防盗遥控接收器的设计
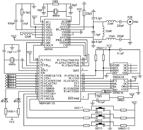
防盗遥控接收器由MSP430F12X处理器、无线发射/接收芯片nRF401、参数配置芯片AT93C46、指纹模板存储器FM24C64、按键和指示灯等硬件组成。当防盗遥控接收器正常工作时,MSP430F12X处理器选择nRF401为无线接收模式,以适时接收防盗遥控发射器发射的数据和指令。当接收到指纹数据时,MSP430F12X处理器用AT93C46内的256位配置字对接收到的加密指纹进行解码,得到防盗遥控发射器内的MBF310采集到的真实活体指纹数据。然后把解码后的指纹数据与指纹模板存储器FM24C64内预存的指纹模板数据进行比对,如果比对结果为真,表明得到合法身份验证,那么防盗遥控接收器可以接收防盗遥控发射器的控制指令(防盗遥控发射器上按键设定的指令),否则不响应防盗遥控发射器发射的指令数据。防盗遥控接收器按键用于建立指纹模板,指示灯指示防盗遥控接收器的当前工作状态。输出端口1~6是根据遥控指令产生的输出控制信号。防盗遥控接收器的电路连接图如图2所示。

相关热词:#防盗
什么是CBB电容,什么是独石电容,什么是电解...
时间:2026-03-05
标称容量与允许偏差
时间:2026-03-05
电容器的构成
时间:2026-03-05
电容器的型号命名方法
时间:2026-03-05
电容器的种类
时间:2026-03-05
电容器在电路中的作用
时间:2026-03-05
电容的额定电压
时间:2026-03-05
电容器的温度系数
时间:2026-03-05
电容器的抗电强度
时间:2026-03-05
电容器的绝缘电容
时间:2026-03-05
彩灯电路
时间:2026-03-05
三相异步电动机原理
时间:2026-03-04
转角测量电路
时间:2026-03-05
经典的正弦波发生电路
时间:2026-03-05
电度表的工作原理
时间:2026-03-04
电动机单线远程正反转控制电路图
时间:2026-03-04
三相异步电动机的拆装详讲
时间:2026-03-04
三相异步电动机的七种调速方式
时间:2026-03-04
USB转232电路图
时间:2026-03-04
石英晶体钟脉冲发生器
时间:2026-03-05