数字电压表电路图

ICL7107 安装电压表头时的一些要点:按照测量=±199.9mV 来说明。
1.辨认引脚:芯片的第一脚,是正放芯片,面对型号字符,然后,在芯片的左下方为第一脚。
也可以把芯片的缺口朝左放置,左下角也就是第一脚了。
许多厂家会在第一脚旁边打上一个小圆点作为标记。
知道了第一脚之后,按照反时针方向去走,依次是第 2 至第 40 引脚。(1 脚与 40 脚遥遥相对)。
2.牢记关键点的电压:芯片第一脚是供电,正确电压是 DC5V 。第 36 脚是基准电压,正确数值是 100mV,第 26 引脚是负电源引脚,正确电压数值是负的,在 -3V 至 -5V 都认为正常,但是不能是正电压,也不能是零电压。芯片第 31 引脚是信号输入引脚,可以输入 ±199.9mV 的电压。在一开始,可以把它接地,造成“0”信号输入,以方便测试。
3.注意芯片 27,28,29 引脚的元件数值,它们是 0.22uF,47K,0.47uF 阻容网络,这三个元件属于芯片工作的积分网络,不能使用磁片电容。芯片的 33 和 34 脚接的 104 电容也不能使用磁片电容。
4.注意接地引脚:芯片的电源地是 21 脚,模拟地是 32 脚,信号地是 30 脚,基准地是 35 脚,通常使用情况下,这 4 个引脚都接地,在一些有特殊要求的应用中(例如测量电阻或者比例测量),30 脚或 35 脚就可能不接地而是按照需要接到其他电压上。-- 本文不讨论特殊要求应用。
5.负电压产生电路:负电压电源可以从电路外部直接使用 7905 等芯片来提供,但是这要求供电需要正负电源,通常采用简单方法,利用一个 +5V 供电就可以解决问题。比较常用的方法是利用 ICL7660 或者 NE555 等电路来得到,这样需要增加硬件成本。我们常用一只 NPN 三极管,两只电阻,一个电感来进行信号放大,把芯片 38 脚的振荡信号串接一个 20K -56K 的电阻连接到三极管“B”极,在三极管“C”极串接一个电阻(为了保护)和一个电感(提高交流放大倍数),在正常工作时,三极管的“C”极电压为 2.4V - 2.8V 为最好。这样,在三极管的“C”极有放大的交流信号,把这个信号通过 2 只 4u7 电容和 2 支 1N4148 二极管,构成倍压整流电路,可以得到负电压供给 ICL7107 的 26 脚使用。这个电压,最好是在 -3.2V 到 -4.2V 之间。
6.如果上面的所有连接和电压数值都是正常的,也没有“短路”或者“开路”故障,那么,电路就应该可以正常工作了。利用一个电位器和指针万用表的电阻 X1 档,我们可以分别调整出 50mV,100mV,190 mV 三种电压来,把它们依次输入到 ICL7107 的第 31 脚,数码管应该对应分别显示 50.0,100.0,190.0 的数值,允许有 2 -3 个字的误差。如果差别太大,可以微调一下 36 脚的电压。
7.比例读数:把 31 脚与 36 脚短路,就是把基准电压作为信号输入到芯片的信号端,这时候,数码管显示的数值最好是 100.0 ,通常在 99.7 - 100.3 之间,越接近 100.0 越好。这个测试是看看芯片的比例读数转换情况,与基准电压具体是多少 mV 无关,也无法在外部进行调整这个读数。如果差的太多,就需要更换芯片了。
8.ICL7107 也经常使用在 ±1.999V 量程,这时候,芯片 27,28,29 引脚的元件数值,更换为 0.22uF,470K,0.047uF 阻容网络,并且把 36 脚基准调整到 1.000V 就可以使用在±1.999V 量程了。
9.这种数字电压表头,被广泛应用在许多测量场合,它是进行模拟-数字转换的最基本,最简单而又最低价位的一个方法,是作为数字化测量的一种最基本的技能。
.....
ICL7107是一块应用非常广泛的集成电路。它包含3 1/2位数字A/D转换器,可直接驱动LED数码管,内部设有参考电压、独立模拟开关、逻辑控制、显示驱动、自动调零功能等。这里我们介绍一种她的典型应用电路--数字电压表的制作。其电路如附图。
制作时,数字显示用的数码管为共阳型,2K可调电阻最好选用多圈电阻,分压电阻选用误差较小的金属膜电阻,其它器件选用正品即可。该电路稍加改造,还可演变出很多电路,如数显电流表、数显温度计等.

数字电压表的几种常用的应用电路
数字电压表(数字面板表)是当前电子、电工、仪器、仪表和测量领域大量使用的一种基本测量工具有关数字电压表的书籍和应用已经非常普及了。这里展示的一份由 ICL7106 A/D 转换电路组成的数字电压表(数字面板表)电路,就是一款最通用和最基本的电路。
与 ICL7106 相似的是 ICL7107 ,前者使用 LCD 液晶显示,后者则是驱动 LED 数码管作为显示,除此之外,两者的应用基本是相通的。
电路图中,仅仅使用一只 DC9V 电池,数字电压表就可以正常使用了。按照图示的元器件数值,该表头量程范围是±200.0mV。当需要测量 ±200mV 的电压时,信号从 V-IN 端输入,当需要测量 ±200mA 的电流时,信号从 A-IN 端输入,不需要加接任何转换开关,就可以得到两种测量内容。
也有许多场合,希望数字电压表(数字面板表)的量程大一些,那么,只需要更改 2 只元器件的数值,就可以实现量程为 ±2.000V 了。更改的元器件具体位置和数值见下图的 28 和 29 两只引脚:
在有了一只数字电压表(数字面板表)之后,按照下面的图示,给它配置一组分流电阻,就可以实现多量程数字电流表,分档从 ±200uA 到 ±20A 。但是要注意:在使用 20A 大电流档的时候,不能再有开关来切换量程,应该专门配置一只测量插孔,以防烧毁切换开关。

与多量程电流表对应的是经常需要使用多量程电压表,按照下图配置一组分压电阻,就可以得到量程从 ±200.0mV 至 ±1000V 的多量程电压表。

测量电阻与测量电流或者电压一样重要,俗称“三用表”,利用数字电压表做成的多量程电阻表,采用的是“比例法”测量,因此,它比起指针万用表的电阻测量来具有非常准确的精度,而且耗电很小,下图示中所配置的一组电阻就叫“基准电阻”,就是通过切换各个接点得到不同的基准电阻值,再由 Vref 电压与被测电阻上得到的 Vin 电压进行“比例读数”,当 Vref = Vin 时,显示就是 Vin/Vref*1000=1000 ,按照需要点亮屏幕上的小数点,就可以直接读出被测电阻的阻值来了。
在产品数字万用表中,为了节省成本和简化电路,测量电流的分流电阻和测量电压的分压电阻以及测量电阻的基准电阻往往就是同一组电阻。这里不讨论数字万用表的电路,仅仅是帮助读者在单独需要使用某种功能时,可以有一定的参考作用。

下图是一个最简单的 10 倍放大电路,运算放大器使用的是精度比较高的 OP07 ,利用它,可以把 0~200mV 的电压放大到 0~2.000V。在使用的数字电压表量程为 2.000V 时,(例如 ICL7135 组成的 41/2 数字电压表,基本量程就是 2.000V。)特别有用。
如果把它应用在基本量程为 ±200.0mV 的数字电压表上,就相当于把分辨力提高了 10 倍,在一些测量领域中,传感器的信号往往觉得太小了,这时,可以考虑在数字电压表前面加上这种放大器来提高分辨力。

在电流或者电压的测量中,经常遇见测量的并不是直流而是交流,这时候,绝对不可以把交流信号直接输入到数字电压表去,必须先把被测的交流信号变成直流信号后,才可以送入数字电压表进行测量。下图就是一个把交流信号转换成为直流信号的参考电路。(说明:更好的交流转换成为直流的电路是一种“真有效值”转换电路,但是由于其专用芯片价格昂贵,多应用在一些高档场合。)
本电路中,输入的是 0~200.0mV 的交流信号,输出的是 0~200.0mV 的直流信号,从信号幅度来看,并不要求电路进行任何放大,但是,正是电路本身具有的放大作用,才保证了其几乎没有损失地进行 AC - DC 的信号转换。因此,这里使用的是低功耗的高阻输入运算放大器,其不灵敏区仅仅只有 2mV 左右,在普通数字万用表中大量使用,电路大同小异。

在温度测量和其他物理及化学量的测量中,经常会出现“零点”的时候信号不是零的情况,这时候,下面的“电桥输入”电路就被优先采用了。可以根据被测信号的特点,用传感器替换电桥回路中的某一个电阻元件。数字电压表的两个输入端也不再有接地点,作为一种典型的“差分”输入来使用了。
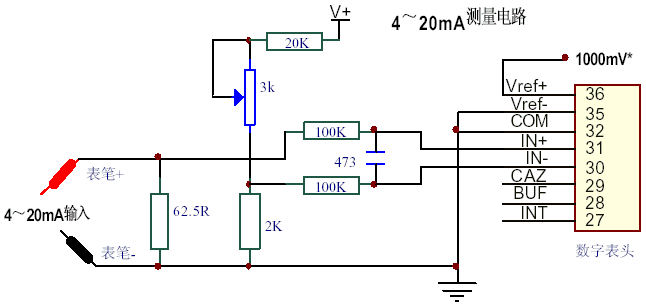
电桥输入电路的变种还可以延伸到下面的电路,这是一个把 4~20mA 电流转换为数字显示的电路。它的零点就是 4mA 而不是 0mA 。当输入零点电流为 4 mA 的时候,利用 IN- 上面建立起来的电压,抵消掉 IN+ 由于 4mA 出现的无用信号,使得数字电压表差分输入=0,就实现了 4mA 输入时显示为 0 的要求。随着信号的继续增大,例如到了 20mA ,对数字电压表来说,相当于差分输入电流为 20-4=16mA ,这个 16mA 在 62.5R 电阻上的压降,就是数字电压表的最大输入信号。这时候,把数字电压表的基准电压调整到与 16*62.5=1000mV 相等,显示就是 1000 个字!
应用提示:
1.数字电压表(数字面板表)的具体应用电路是何止千万的,只要掌握了一些最基本的应用,就可以举一反三地越来越熟练,熟就能生巧,就能按照您的构思去得心应手地用好它!
2.尽管数字电压表的输入阻抗可以达到 1000 兆欧姆,但是,这个阻抗仅仅是对输入信号而言的,与通常电力系统泛称的“绝缘电阻”有着天壤之别!因此,千万不能把高于芯片供电电压的任何电压输入到电路中!以免造成损失或者危险!
3.数字电压表(数字面板表)属于一种测量工具,其本身的好坏直接影响到测量结果,因此,上面所有例子中,其使用的电阻要求精度均不能低于 1% ,在分流、分压和标准电阻链中,最好能够使用 0.5% 或者 0.1% 精度的电阻。电路中使用的电容器也要求使用一种俗称为 CBB 的电容,除各别地方之外,一般是不能使用瓷介电容的。
4.不要在电路本身没有送上工作电源的时候就加上信号,这很容易损坏芯片。断掉工作电源前也必须先把信号撤掉。
5.数字电压表(数字面板表)的使用和扩展应用,还必须很好阅读产品供货商提供的说明书,千万不要急于送电使用它。
相关热词:#数字
稳压二极管的选用和代换
时间:2026-03-04
瞬间抑制二极管(TVS)/瞬间抑制二极管(TVS)是...
时间:2026-03-04
TVS器件的电特性有哪些
时间:2026-03-04
TVS器件的主要电参数有哪些?
时间:2026-03-04
TVS二极管的分类/应用,TVS二极管的特点/选用...
时间:2026-03-04
快恢复二极管,快恢复二极管是什么意思
时间:2026-03-04
快恢复二极管的结构/特点/检测方法
时间:2026-03-04
快恢复二极管参数大全
时间:2026-03-04
快恢复二极管的作用是什么?
时间:2026-03-04
阶跃恢复二极管,阶跃恢复二极管是什么意思
时间:2026-03-04
三相异步电动机原理
时间:2026-03-04
电风扇红外遥控器2
时间:2026-03-04
由三个接触器组成的电动机正反转控制电路图
时间:2026-03-04
电动机单线远程正反转控制电路图
时间:2026-03-04
三相异步电动机的拆装详讲
时间:2026-03-04
三相异步电动机的七种调速方式
时间:2026-03-04
USB转232电路图
时间:2026-03-04
焊机工作原理方框图
时间:2026-03-04
碰焊机的原理及种类
时间:2026-03-04
电度表的工作原理
时间:2026-03-04