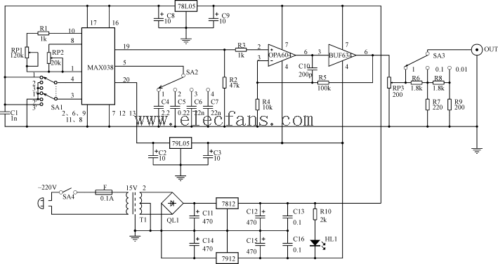
max038做的信号发生器电路

此电源电路比较简单,电源变压器的容量为8W,初级接220V交流,次级绕组为15V×2,经桥式全波整流后,再由两只三端集成稳压器LM7812和 LM7912变成稳定的±12V直流电压。HL1是用发光二极管制成的指示灯,无论正负哪一路出现故障,HL1均将熄灭。±12V的电压再经两只三端集成稳压器LM78L05和LM79L05进一步稳压后,变成±5V的直流电压供给MAX038。
下面附上MAX038的引脚功能表:
| 引脚号 | 名称 | 功能 |
|---|---|---|
| 1 | VREF | 2.5V基准电压输出 |
| 2 | GND | 地 |
| 3 | A0 | 波形选择编码输入端(兼容TTL/CMOS电平) |
| 4 | A1 | 同AO脚 |
| 5 | COSC | 主振器外接电容接入端 |
| 6 | GND | 地 |
| 7 | DADJ | 占空比调节输入端 |
| 8 | FADJ | 频率调节输入端 |
| 9 | GND | 地 |
| 10 | Iin | 电流输入端,用于频率调节和控制 |
| 11 | GND | 地 |
| 12 | PD0 | 相位检测器输出端,若相位检测器不用,该端接地 |
| 13 | PD1 | 相位检测器基准时钟输入,若相位检测器不用,该端接地 |
| 14 | SYNC | TTL/CMOS电平输出,用于同步外部电路,不用时开路 |
| 15 | DGND | 数字地。在SYNC不用时开路 |
| 16 | DV+ | 数字+5V电源。若SYNC不用,该端开路 |
| 17 | V+ | +5V电源输入端 |
| 18 | GND | 地 |
| 19 | OUT | 正弦、方波或三角波输出端 |
| 20 | V- | -5V电源输入端 |
相关热词:
稳压二极管的选用和代换
时间:2026-03-04
瞬间抑制二极管(TVS)/瞬间抑制二极管(TVS)是...
时间:2026-03-04
TVS器件的电特性有哪些
时间:2026-03-04
TVS器件的主要电参数有哪些?
时间:2026-03-04
TVS二极管的分类/应用,TVS二极管的特点/选用...
时间:2026-03-04
快恢复二极管,快恢复二极管是什么意思
时间:2026-03-04
快恢复二极管的结构/特点/检测方法
时间:2026-03-04
快恢复二极管参数大全
时间:2026-03-04
快恢复二极管的作用是什么?
时间:2026-03-04
阶跃恢复二极管,阶跃恢复二极管是什么意思
时间:2026-03-04
三相异步电动机原理
时间:2026-03-04
电风扇红外遥控器2
时间:2026-03-04
由三个接触器组成的电动机正反转控制电路图
时间:2026-03-04
电动机单线远程正反转控制电路图
时间:2026-03-04
三相异步电动机的拆装详讲
时间:2026-03-04
三相异步电动机的七种调速方式
时间:2026-03-04
USB转232电路图
时间:2026-03-04
焊机工作原理方框图
时间:2026-03-04
碰焊机的原理及种类
时间:2026-03-04
电度表的工作原理
时间:2026-03-04