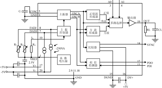
MAX038是高频发生器,0.1HZ--20M,利用REF-GND 的电阻和COSC-GND的电容,F=IIN/C,占空比用DUTY调节,F微调用FADJ,可产生三种波,用A0,A1调节,输出OUT=实际波,SYNC=TTL电平方波以致测量,PDI,PDO为琐相环控制。
摘要:本文简要地介绍了MAX038的性能,并给出了具有三种输出波形的函数信号发生器的实际设计。
关键词:函数信号发生器 占空比闭环电压增益
1 MAX038的性能简介
各种波形曲线均可以用三角函数方程式来表示。能够产生多种波形,如三角波、锯齿波、矩形波(含方波)、正弦波的电路被称为函数信号发生器。函数信号发生器在电路实验和设备检测中具有十分广泛的用途。函数信号发生器可以由晶体管、运放IC等通用器件制作,更多的则是用专门的函数信号发生器IC产生。早期的函数信号发生器IC,如L8038、BA205、XR2207/2209等,它们的功能较少,精度不高,频率上限只有300kHz,无法产生更高频率的信号,调节方式也不够灵活,频率和占空比不能独立调节,二者互相影响。鉴于此,美国马克西姆公司开发了新一代函数信号发生器ICMAX038,它克服了上述芯片的缺点,可以达到更高的技术指标,是上述芯片望尘莫及的。MAX038频率高、精度好,因此它被称为高频精密函数信号发生器IC。在锁相环、压控振荡器、频率合成器、脉宽调制器等电路的设计上,MAX038都是优选的器件。其内部电路框图如图1所示。

MAX038的性能特点:
1)能精密地产生三角波、锯齿波、矩形波(含方波)、正弦波信号。
2)频率范围从0.1Hz~20MHz,最高可达40MHz,各种波形的输出幅度均为2V(P-P)。
3)占空比调节范围宽,占空比和频率均可单
独调节,二者互不影响,占空比最大调节范围是
10%~90%。
4)波形失真小,正弦波失真度小于0.75%,占空比调节时非线性度低于2%。
5)采用±5V双电源供电,允许有5%变化范围,电源电流为80mA,典型功耗400mW,工作温度范围为0~70℃。
6)内设2.5V电压基准,可利用该电压设定FADJ、DADJ的电压值,实现频率微调和占空比调节。
MAX038采用DIP-20封装形式,各管脚的功能如表1所示。
表1MAX038的管脚功能
| 引脚号 | 名称 | 功能 |
|---|---|---|
| 1 | VREF | 2.5V基准电压输出 |
| 2 | GND | 地 |
| 3 | A0 | 波形选择编码输入端(兼容TTL/CMOS电平) |
| 4 | A1 | 同AO脚 |
| 5 | COSC | 主振器外接电容接入端 |
| 6 | GND | 地 |
| 7 | DADJ | 占空比调节输入端 |
| 8 | FADJ | 频率调节输入端 |
| 9 | GND | 地 |
| 10 | Iin | 电流输入端,用于频率调节和控制 |
| 11 | GND | 地 |
| 12 | PD0 | 相位检测器输出端,若相位检测器不用,该端接地 |
| 13 | PD1 | 相位检测器基准时钟输入,若相位检测器不用,该端接地 |
| 14 | SYNC | TTL/CMOS电平输出,用于同步外部电路,不用时开路 |
| 15 | DGND | 数字地。在SYNC不用时开路 |
| 16 | DV+ | 数字+5V电源。若SYNC不用,该端开路 |
| 17 | V+ | +5V电源输入端 |
| 18 | GND | 地 |
| 19 | OUT | 正弦、方波或三角波输出端 |
| 20 | V- | -5V电源输入端 |
注:表中5个地内部不相连,需外部连接。
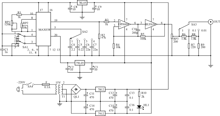
2具有三种输出波形的函数信号发生器设计实例
笔者采用MAX038设计了输出三角波、方波和正弦波的函数信号发生器,频率范围为10Hz~1MHz,能够满足大多数实验与检测的需求。
整机电路由信号产生级、电压放大级、功率输出级和电源四部分组成。信号产生级的核心器件为MAX038,它的输出波形有三种,由波形设定端A0(3), A1(4)控制,其编码如表2所示。其中x表示任意状态。1为高电平,0为低电平。MAX038的输出频率f0由Iin,FADJ端电压和主振荡器 COSC的外接电容器CF三者共同确定。当UFADJ=0V时,输出频率f0=Iin/CF,Iin=Uin/Rin=2.5/Rin。当 UFADJ≠0V时,输出频率f0=f(1-0.2915UFADJ)。由波段开关SA2选择不同的CF值,将整个输出信号分为4个频段。
表2A0和A1的编码
| A0 | A1 | 波形 |
|---|---|---|
| X | 1 | 正弦波 |
| 0 | 0 | 方波 |
| 1 | 0 | 三角波 |
1)10Hz~1kHz
2)100Hz~10kHz
3)1kHz~100kHz
4)10kHz~1MHz
每频段频率的调节由电位器RP1和RP2完成。RP1为粗调电位器,改变RP1数值,使振荡电容器CF的充电电流Iin改变,从而使频率改变。RP2为细调电位器,它通过改变UFADJ的数值,使输出频率变化,它的变化范围较小,起微调作用。为简化电路,各种波形的占空比固定为50%,这已能满足多数场合的使用要求。为此将MAX038的脚7DADJ端接地。MAX038的各种输出波形的幅度均为2V(P-P),为了得到更大的输出幅度,加有一级电压放大级,由运放OPA604担任。OPA604是FET输入高保真运放IC,性能十分优越,低噪声10nV/Hz,低失真率,1kHz时,仅为 0.0003%,高转换率25V/μs,功率带宽为20MHz,电路中OPA604的闭环电压增益GV=100k/10k=10,输出电压的幅度增至 20V(P-P),有效值为7V左右。如将OPA604换成AD747视频运放IC,函数信号发生器能够输出更高的频率。功率输出级由BUF634担任,这是一种高速缓冲器IC,具有2000V/μs的转换速率,输出电流达250mA,其电压增益为1,但负载能力很强,在电路中起功率扩展的作用。输出信号的幅度由电位器RP3调节,为了更精确地调节输出信号幅度,在电位器后加有衰耗电路,由波段开关SA3将输出分为×1,×0.1,×0.01三档。

电源电路比较简单,电源变压器的容量为8W,初级接220V交流,次级绕组为15V×2,经桥式全波整流后,再由两只三端集成稳压器LM7812和 LM7912变成稳定的±12V直流电压。HL1是用发光二极管制成的指示灯,无论正负哪一路出现故障,HL1均将熄灭。±12V的电压再经两只三端集成稳压器LM78L05和LM79L05进一步稳压后,变成±5V的直流电压供给MAX038。
MAX038的应用场合:
| 频率调制器 | |
| 频率合成器 | |
| FSK发生器—正弦波与方波 | |
| 锁相环(PLL) | |
| 精密函数发生器 | |
| 脉冲宽度调制器 | |
|
压控振荡器 |
相关热词:#函数信号
花盆干湿报警器
时间:2026-03-04
家电红外遥控器电路图
时间:2026-03-04
简易传声门铃电路
时间:2026-03-04
戒烟警告器电路
时间:2026-03-04
煤气熄灭报警器电路
时间:2026-03-04
模拟自然风电扇电路
时间:2026-03-04
闹钟间歇电铃电路
时间:2026-03-04
能记忆的音乐门铃电路
时间:2026-03-04
敲门告知电路
时间:2026-03-04
闪烁指示灯门铃电路
时间:2026-03-04
三相异步电动机原理
时间:2026-03-04
电风扇红外遥控器2
时间:2026-03-04
由三个接触器组成的电动机正反转控制电路图
时间:2026-03-04
电动机单线远程正反转控制电路图
时间:2026-03-04
三相异步电动机的拆装详讲
时间:2026-03-04
三相异步电动机的七种调速方式
时间:2026-03-04
USB转232电路图
时间:2026-03-04
lm324比较器电路图
时间:2026-03-04
二冲程柴油机的工作原理
时间:2026-03-04
涡轮发动机的工作原理
时间:2026-03-04