遮断式红外控制电路图
电工基础2026-03-04
遮断式红外控制电路图
枕校电路图及原理
电工基础2026-03-04
枕校电路图及原理 采用此枕校电路的机型有:韩国三星MC-15机芯、金星C6418、V6458、牡丹64C1、乐华CT6388W等。场锯齿波电压经P404的(4)脚送到枕校电路,R455、C454、R457组成积分电路,对场锯齿波积分,形成上凸的
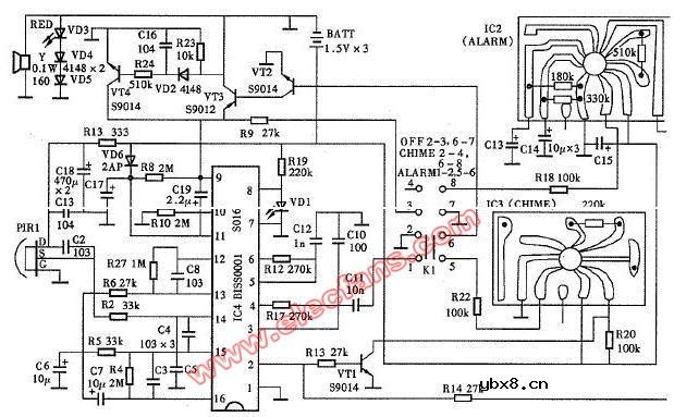
SNS-200PI热释电红外报警器电路图
电工基础2026-03-04
SNS-200PI热释电红外报警器电路图
防触电报警器电路图
电工基础2026-03-04
防触电报警器电路图
防触电报警器原理图
电工基础2026-03-04
防触电报警器原理图
防盗报警电话系统
电工基础2026-03-04
防盗报警电话系统
热释电红外控制电路
电工基础2026-03-04
热释电红外控制电路
热释电红外控制电子犬电路图
电工基础2026-03-04
热释电红外控制电子犬电路图
热释电红外探头报警器电路图
电工基础2026-03-04
热释电红外探头报警器电路图
人体控制电风扇
电工基础2026-03-04
人体控制电风扇
文物防盗报警器电路图
电工基础2026-03-04
文物防盗报警器电路图
婴儿睡眠状态监视器
电工基础2026-03-04
婴儿睡眠状态监视器
燃气热水器光耦合自控排气扇装置电路图
电工基础2026-03-04
燃气热水器光耦合自控排气扇装置电路图
三相电动机过热断相保护器电路图
电工基础2026-03-04
三相电动机过热断相保护器电路图
无线防盗报警器原理及电路图
电工基础2026-03-04
无线防盗报警器原理及电路图 这里介绍的报警器无需外接传需线路,靠电力线路传需报警信号。并可设置多处报警点以对某点警情进行声、光报警。用途广泛。 工作原理:该报警器由发射和接收显示两部分组成。反射电路
电瓶车控制器电路图
电工基础2026-03-04
电瓶车控制器电路图 电动车控制器接线电路图
东芝牌RAC-45NHE型空调机电路图
时间:2026-03-04
杜鹃牌XPB2-3型洗衣机电路图
时间:2026-03-04
干衣机电路图
时间:2026-03-04
古桥牌KC-30DE型牌窗式空调机电路图
时间:2026-03-04
好乐牌KC-42R型窗式空调机电路图
时间:2026-03-04
佳乐牌KCS-12型窗式空调机电路图
时间:2026-03-04
江南牌KC-20型窗式空调器电路图
时间:2026-03-04
江南牌KCD-31型窗式空调器电路图
时间:2026-03-04
金羚牌XQB30-5型全自动洗衣机电路图
时间:2026-03-04
日产AW B310B型洗衣机控制器电路图
时间:2026-03-04
三相异步电动机原理
时间:2026-03-04
电度表的工作原理
时间:2026-03-04
三相异步电动机的拆装详讲
时间:2026-03-04
三相异步电动机的七种调速方式
时间:2026-03-04
电风扇红外遥控器2
时间:2026-03-04
由三个接触器组成的电动机正反转控制电路图
时间:2026-03-04
电动机单线远程正反转控制电路图
时间:2026-03-04
USB转232电路图
时间:2026-03-04
东芝牌RAC-45NHE型空调机电路图
时间:2026-03-04
农用自动供水器原理图
时间:2026-03-04