NB7232触摸无级调光调速电路原理及应用
电工基础2026-03-07
NB7232触摸无级调光调速电路原理及应用 一、电路概述 NB7232触摸(按键)式无级调光(调速)/开关电路,是宁波市科技园区 甬晶 微电子有限公司经过优化设计和工艺改进推出的新产品,完全兼容于早期的LS7232、CS7
过零触发调功器电路原理图
时间:2026-03-07
电饭煲功率自动调节器电路原理图
时间:2026-03-07
双向可控硅与单结晶管构成控制电路
时间:2026-03-07
带开关的调速器电路图
时间:2026-03-07
电热淋浴器水温水位控制电路
时间:2026-03-07
音乐保持电路原理图
时间:2026-03-07
多变流水灯的控制原理图
时间:2026-03-07
转速传感器直流型原理图
时间:2026-03-07
保护视力定时灯电路
时间:2026-03-07
绝秘代码锁电路
时间:2026-03-07
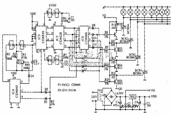
彩灯电路
时间:2026-03-05
三相异步电动机原理
时间:2026-03-04
三相异步电动机的七种调速方式
时间:2026-03-04
转角测量电路
时间:2026-03-05
经典的正弦波发生电路
时间:2026-03-05
电动机单线远程正反转控制电路图
时间:2026-03-04
USB转232电路图
时间:2026-03-04
电度表的工作原理
时间:2026-03-04
电风扇红外遥控器2
时间:2026-03-04
三相异步电动机的拆装详讲
时间:2026-03-04