单管载波发射机电路图
电工基础2026-03-05
单管载波发射机电路图
集成电路载波发射机电路图
电工基础2026-03-05
集成电路载波发射机电路图
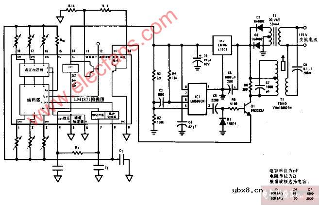
具有开关载波调制器的200kHz有限载波发射机电路图
电工基础2026-03-05
具有开关载波调制器的200kHz有限载波发射机电路图
载波发射机电路图
电工基础2026-03-05
载波发射机电路图
载波发射机原理图
电工基础2026-03-05
载波发射机原理图
150MHz,2W发射机
电工基础2026-03-05
150MHz,2W发射机
LED发射机的线性度控制电路
电工基础2026-03-05
LED发射机的线性度控制电路
激光发射机线性度控制电路
电工基础2026-03-05
激光发射机线性度控制电路
求一种不对称轻失配运算放大器的设计方案
时间:2026-03-05
放大电路的基础—单级放大器(2)
时间:2026-03-05
放大电路的基础—单级放大器(3)
时间:2026-03-05
电网基础设施改造和智能微电网建设方案
时间:2026-03-05
如何用LTspice测量运算放大器与双JFET输入级...
时间:2026-03-05
什么是焦耳加热?其实现方法是什么?
时间:2026-03-05
基于AF-HK100的用电在线监测系统建设方案
时间:2026-03-05
FTU、DTU、TTU、RTU的区别你都清楚吗
时间:2026-03-05
电路示意图基础知识介绍
时间:2026-03-05
差分放大电路的共模信号分析
时间:2026-03-05
彩灯电路
时间:2026-03-05
三相异步电动机原理
时间:2026-03-04
转角测量电路
时间:2026-03-05
经典的正弦波发生电路
时间:2026-03-05
电度表的工作原理
时间:2026-03-04
电动机单线远程正反转控制电路图
时间:2026-03-04
三相异步电动机的拆装详讲
时间:2026-03-04
三相异步电动机的七种调速方式
时间:2026-03-04
USB转232电路图
时间:2026-03-04
沈乐满SR-5燃气热水器原理图
时间:2026-03-05