烟雾报警电路图
电工基础2026-03-04
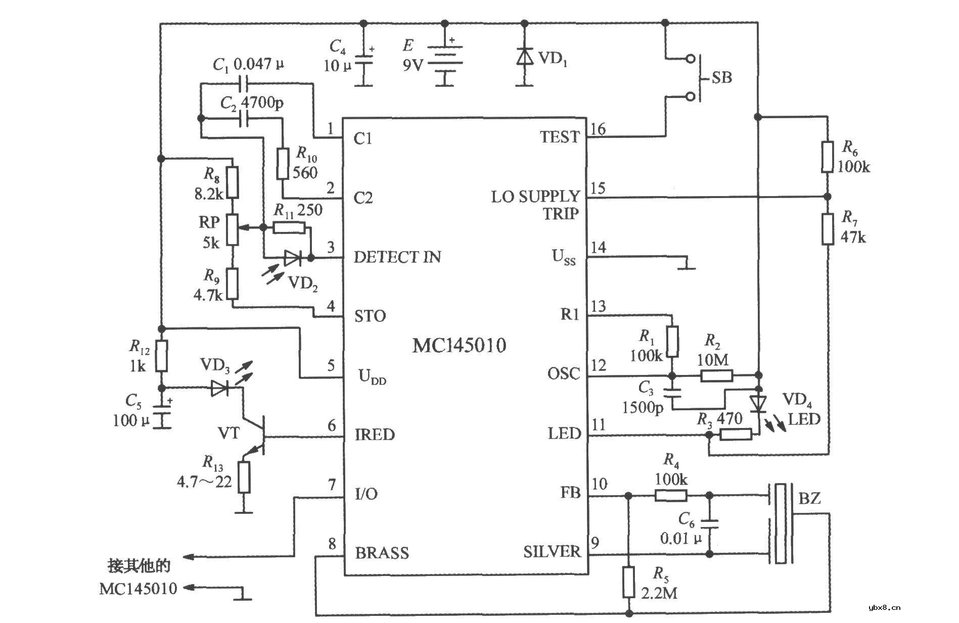
此电路是MC145010组成的烟雾报警电路图 它采用9V叠层电池供电。R2、C3分别为振荡电阻与振荡电容,时钟周期由下式确定:
声光报警器电路图
电工基础2026-03-04
声光报警器电路图,本简易停告警电路可让你及时知道市电停电,以便主人作出相应安排。停电告警电路由交流降压电路,光电耦合电路,音频振荡器和讯响器组成。如下图所示:
无线红外线报警器电路图
电工基础2026-03-04
无线红外线报警器电路图 遥控器部分电路图 无线探测器部分电路图 数显主机电路图
水位报警器原理图
电工基础2026-03-04
水位报警器电路图:电路组成有三个三极管,一个喇叭,几个电容,电路非常简单。
防盗报警器电路图
电工基础2026-03-04
防盗报警器电路图:如果文字图片看不清楚,请点击,放大查看。
电压报警器电路图
电工基础2026-03-04
电压报警器电路图 致使管子饱和导通,又使8
火灾报警器电路图
电工基础2026-03-04
火灾报警器电路图:
摩托车报警器电路图
电工基础2026-03-04
摩托车报警器电路图:介绍是英文的,讨厌一点,不过俺时间不够,有空译一译。
煤气报警器电路图
电工基础2026-03-04
煤气报警器电路图:本装置在点燃煤气后便处于检测状态,一旦煤气灶自行熄火时,能自动连续点火并发出音乐报警。
气体烟雾报警电路
电工基础2026-03-04
采用双向晶闸管的气体烟雾报警电路:
简单断续声报警器
电工基础2026-03-04
简单断续声报警器
两参数可同时输入的有触点信号报警器
电工基础2026-03-04
两参数输入有触点信号报警器
能区别瞬时故障的报警器.jpg
电工基础2026-03-04
能区别瞬时故障的报警器
水满报警器电路图
电工基础2026-03-04
水满报警器电路图
测试仪的详细线路图
时间:2026-03-04
场效应晶体管增益自动控制测试仪
时间:2026-03-04
处理地震仪信号的实时信号处理仪
时间:2026-03-04
带数字显示的电流放大测试仪
时间:2026-03-04
导相信号测试仪
时间:2026-03-04
电导计电路图
时间:2026-03-04
电容计电路图
时间:2026-03-04
峰值时间检测器
时间:2026-03-04
监控微波无线电传输线路导频音的稳定的交流...
时间:2026-03-04
可控振荡器的应用
时间:2026-03-04
三相异步电动机原理
时间:2026-03-04
由三个接触器组成的电动机正反转控制电路图
时间:2026-03-04
电动机单线远程正反转控制电路图
时间:2026-03-04
三相异步电动机的拆装详讲
时间:2026-03-04
三相异步电动机的七种调速方式
时间:2026-03-04
USB转232电路图
时间:2026-03-04
单相感应电机的启动开关电路图
时间:2026-03-04
用于压控振荡器的线性化电路图
时间:2026-03-04
多用途调压器电路图
时间:2026-03-04
放大机定时器
时间:2026-03-04