简单的延时关灯器电路图
电工基础2026-03-04
简单的延时关灯器电路图:一种简单,可靠省电的延时器电路,正常工作时,只有继电器线圈耗电约1W,接通电源,C1充电至2CTS转拆电压时,双向二极管D3导通,触发双向可控硅SCR导通。
矿井除尘延时光电控制器电路图
电工基础2026-03-04
矿井除尘延时光电控制器电路图:光电控制电路,包括降压,整流和稳压电源,光电控制单稳定时电路和可控控制电路等
无静态耗能延时开关电路图
电工基础2026-03-04
无静态耗能延时开关电路图:所示的电路中,当手触摸金属片A时,感应信号经R1加至IC1的同相输入端,IC1输出高电平,IC2也输出高电平,SCR被触发导通。
延时关灯电路
电工基础2026-03-04
延时关灯电路:夜间登楼或过往通道时要有光照才方便,长明灯即浪费电又缩短灯泡寿命,如果在登楼或过往通道中安装一只常规开关,开亮灯后又怎么关呢?装双连开关也不很理想,最好是安装如下图所示延时开关电路,就能
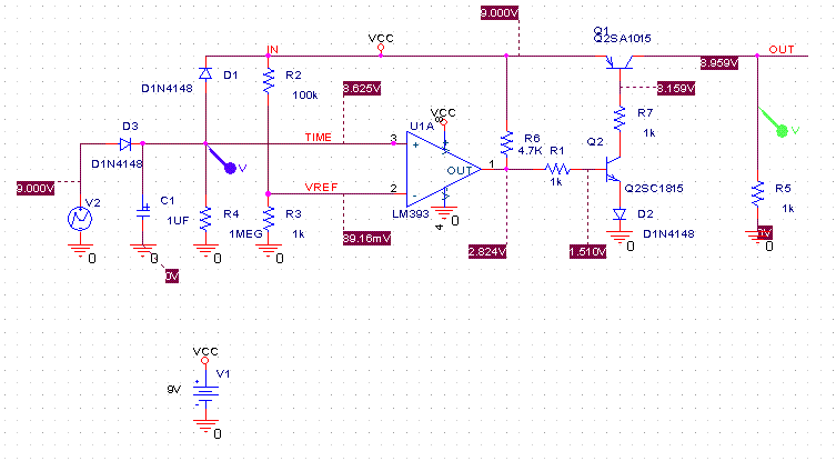
延时关灯电路图
电工基础2026-03-04
延时关灯电路图:
延时开关电路
电工基础2026-03-04
延时开关电路
万用表的延时开关电路图及电路分析
电工基础2026-03-04
万用表的延时开关电路图及电路分析 HE HE
测试仪的详细线路图
时间:2026-03-04
场效应晶体管增益自动控制测试仪
时间:2026-03-04
处理地震仪信号的实时信号处理仪
时间:2026-03-04
带数字显示的电流放大测试仪
时间:2026-03-04
导相信号测试仪
时间:2026-03-04
电导计电路图
时间:2026-03-04
电容计电路图
时间:2026-03-04
峰值时间检测器
时间:2026-03-04
监控微波无线电传输线路导频音的稳定的交流...
时间:2026-03-04
可控振荡器的应用
时间:2026-03-04
三相异步电动机原理
时间:2026-03-04
由三个接触器组成的电动机正反转控制电路图
时间:2026-03-04
电动机单线远程正反转控制电路图
时间:2026-03-04
三相异步电动机的拆装详讲
时间:2026-03-04
三相异步电动机的七种调速方式
时间:2026-03-04
USB转232电路图
时间:2026-03-04
单相感应电机的启动开关电路图
时间:2026-03-04
用于压控振荡器的线性化电路图
时间:2026-03-04
多用途调压器电路图
时间:2026-03-04
放大机定时器
时间:2026-03-04