触摸延时开关电路图
电工基础2026-03-04
触摸延时开关电路图由时基芯片NE555组成。 集成电路IC1是一片555定时电路,在这里接成单稳态电路。平时由于触摸片P端无感应电压,电容C1通过555第7脚放电完毕,第3脚输出为低电平,继电器KS释放,电灯不亮。
uc3842开关电源
电工基础2026-03-04
uc3842开关电源电路图 1、UC3842的内部结构和特点 UC3842是美国Unitrode公司生产的一种高性能单端输出式电流控制型脉宽调制器芯片。
声光控延时开关电路
电工基础2026-03-04
声光控延时节电开关电路 志光控延时开关电路:
单按键开关电路
电工基础2026-03-04
单键开关电路 假若按健的引线比较长,可以在ICB 6与GND间加一抗干扰小电容,会保险些。
停电自锁开关
电工基础2026-03-04
停电自锁开关如下图: 接入电网后,按一下按钮开关AN,插在插座中的负载得电工作,同时SCR可控硅被触发导能,此后,AN,虽然复位,负载仍然得电继续工作。
简单实用的多点控制开关
电工基础2026-03-04
简单实用的多点控制开关
快速电源开关电路图
电工基础2026-03-04
快速电源开关电路图:有些设备,如电视机等要求电源开关迅速,以保护设备安全。普通的开关由于机械的惰性,开关时间较长,达到数十M秒以上。
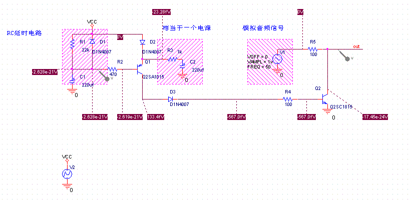
延时开关电路图及详细分析
电工基础2026-03-04
延时开关电路图及详细分析 图1: 相信大家也看明白上图...因为图上都有标明...HE HE...最左边的是RC延时及放电二极管...中间的是为关机而设置的电路,在此大家可以把它看成一个电源...最右边的是模拟音频信号...
测试仪的详细线路图
时间:2026-03-04
场效应晶体管增益自动控制测试仪
时间:2026-03-04
处理地震仪信号的实时信号处理仪
时间:2026-03-04
带数字显示的电流放大测试仪
时间:2026-03-04
导相信号测试仪
时间:2026-03-04
电导计电路图
时间:2026-03-04
电容计电路图
时间:2026-03-04
峰值时间检测器
时间:2026-03-04
监控微波无线电传输线路导频音的稳定的交流...
时间:2026-03-04
可控振荡器的应用
时间:2026-03-04
三相异步电动机原理
时间:2026-03-04
由三个接触器组成的电动机正反转控制电路图
时间:2026-03-04
电动机单线远程正反转控制电路图
时间:2026-03-04
三相异步电动机的拆装详讲
时间:2026-03-04
三相异步电动机的七种调速方式
时间:2026-03-04
USB转232电路图
时间:2026-03-04
单相感应电机的启动开关电路图
时间:2026-03-04
用于压控振荡器的线性化电路图
时间:2026-03-04
多用途调压器电路图
时间:2026-03-04
放大机定时器
时间:2026-03-04