当前位置:首页 > 电工基础 > 逆变 TAG关键词

 

    最新文章
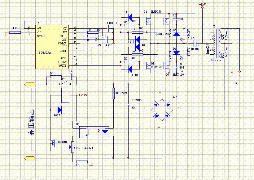
    测试仪的详细线路图测试仪的详细线路图

    时间:2026-03-04

    场效应晶体管增益自动控制测试仪场效应晶体管增益自动控制测试仪

    时间:2026-03-04

    处理地震仪信号的实时信号处理仪处理地震仪信号的实时信号处理仪

    时间:2026-03-04

    带数字显示的电流放大测试仪带数字显示的电流放大测试仪

    时间:2026-03-04

    导相信号测试仪导相信号测试仪

    时间:2026-03-04

    电导计电路图电导计电路图

    时间:2026-03-04

    电容计电路图电容计电路图

    时间:2026-03-04

    峰值时间检测器峰值时间检测器

    时间:2026-03-04

    监控微波无线电传输线路导频音的稳定的交流电平检波器监控微波无线电传输线路导频音的稳定的交流...

    时间:2026-03-04

    可控振荡器的应用可控振荡器的应用

    时间:2026-03-04