冰箱关门提示器
电工基础2026-03-04
冰箱关门提示器
冰箱温度超标指示电路图
电工基础2026-03-04
冰箱温度超标指示电路图
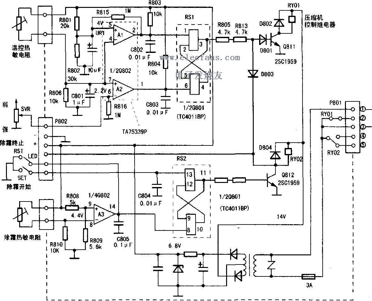
东芝冰箱温控器电路图
电工基础2026-03-04
东芝冰箱温控器电路图 TC4011BP(Q801)接成两个RS触发器。其中,RS1用来控制压缩机的运转,RS2用来控制除霜工作。工作过程如下:当RS1①脚为低电平 时,③脚为高电平,Q81I导通,RY01吸合,压缩机开机;当RS1⑥脚
电冰箱节电器电路图
电工基础2026-03-04
电冰箱节电器电路图如图所示,NE555和W,R1,C1,D2等组成无稳态多谐振荡器.电网电压经降压整流整流输出稳定的12V直流电压供振荡器工作.
冰箱缩机自动风冷装置电路图
电工基础2026-03-04
冰箱缩机自动风冷装置电路图
非正弦波产生电路(矩形波产生电路-三角波产...
时间:2026-03-04
正弦波产生电路
时间:2026-03-04
声控报警器电路图
时间:2026-03-04
视频切换电路图
时间:2026-03-04
脉宽调制电机调速电路图
时间:2026-03-04
几种60HZ脉冲发生器电路
时间:2026-03-04
叮咚音乐电子门铃电路图
时间:2026-03-04
双音门铃电路图(利用电话机供电)
时间:2026-03-04
555音乐门铃电路
时间:2026-03-04
四相步进电机原理图
时间:2026-03-04
三相异步电动机原理
时间:2026-03-04
电风扇红外遥控器2
时间:2026-03-04
由三个接触器组成的电动机正反转控制电路图
时间:2026-03-04
电动机单线远程正反转控制电路图
时间:2026-03-04
三相异步电动机的拆装详讲
时间:2026-03-04
三相异步电动机的七种调速方式
时间:2026-03-04
USB转232电路图
时间:2026-03-04
lm324比较器电路图
时间:2026-03-04
二冲程柴油机的工作原理
时间:2026-03-04
涡轮发动机的工作原理
时间:2026-03-04