风扇调速器工作原理-电子调速器工作原理
电工基础2026-03-04
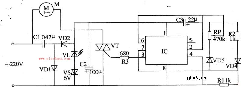
我们通过电风扇电子调速器的电路来分析,以说明风扇调整器的工作原理,引电路能对风扇电动机进行无级调速,还能使电风扇产生模拟自然风。 该电风扇电子调速器电路由电源电路、可控振荡器和控制执行电路组成,如图
风扇调速电路
电工基础2026-03-04
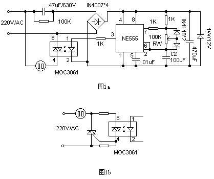
风扇调速电路 电风扇模拟阵风周波调速电路,可以为将我们家里的老式风扇增加一个实用功能,也算是一个迎接夏天到来的准备吧。下面介绍其工作原理。 电路见图1a。电路中NE555接成占空比可调的方波发生器,调节RW可
电风扇红外遥控器2
电工基础2026-03-04
电风扇红外遥控器2
电风扇红外遥控器电路图1
电工基础2026-03-04
电风扇红外遥控器电路图1
电风扇超声遥控器电路图
电工基础2026-03-04
电风扇超声遥控器电路图
电风扇自动控制器
电工基础2026-03-04
电风扇自动控制器
多功能电风扇控制器
电工基础2026-03-04
多功能电风扇控制器
KDF1型多功能电风扇控制器电路图
电工基础2026-03-04
KDF1型多功能电风扇控制器电路图
电风扇多用控制器电路图
电工基础2026-03-04
电风扇多用控制器电路图
电风扇稳速电路图(双向可控硅与单结晶体管组成的控制电路)
电工基础2026-03-04
电风扇稳速电路图(双向可控硅与单结晶体管组成的控制电路)
电风扇增档电路图
电工基础2026-03-04
电风扇增档电路图
光控电风扇调速器电路图
电工基础2026-03-04
光控电风扇调速器电路图
脉宽调制电机调速电路图
时间:2026-03-04
几种60HZ脉冲发生器电路
时间:2026-03-04
叮咚音乐电子门铃电路图
时间:2026-03-04
双音门铃电路图(利用电话机供电)
时间:2026-03-04
555音乐门铃电路
时间:2026-03-04
四相步进电机原理图
时间:2026-03-04
三相步进电机原理图
时间:2026-03-04
步进电机驱动芯片
时间:2026-03-04
两二相步进电机驱动器原理图
时间:2026-03-04
四相步进电机功率驱动电路
时间:2026-03-04
三相异步电动机原理
时间:2026-03-04
电风扇红外遥控器2
时间:2026-03-04
由三个接触器组成的电动机正反转控制电路图
时间:2026-03-04
电动机单线远程正反转控制电路图
时间:2026-03-04
三相异步电动机的拆装详讲
时间:2026-03-04
三相异步电动机的七种调速方式
时间:2026-03-04
USB转232电路图
时间:2026-03-04
lm324比较器电路图
时间:2026-03-04
二冲程柴油机的工作原理
时间:2026-03-04
涡轮发动机的工作原理
时间:2026-03-04