当前位置:首页 > 电工基础 > 正文

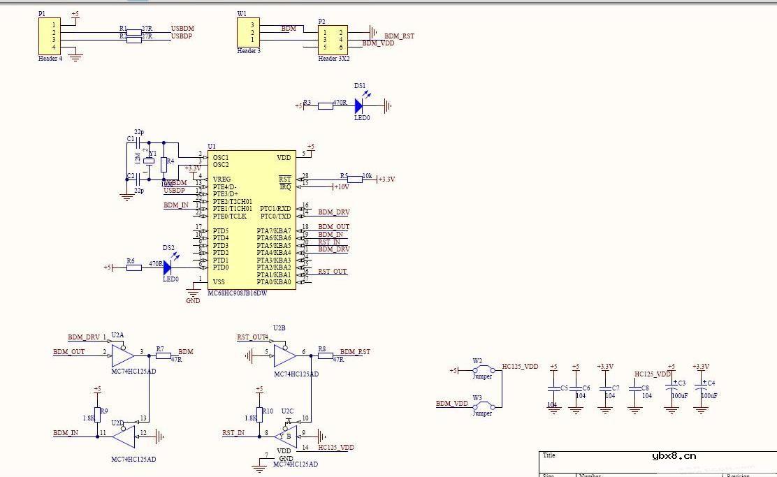
S12仿真器BDM的电路图

来源:网络  发布者:电工基础  发布时间:2026-03-04 21:09
S12仿真器BDM的电路图

S12仿真器BDM的电路图

S12仿真器BDM的电路图

相关热词:#S12