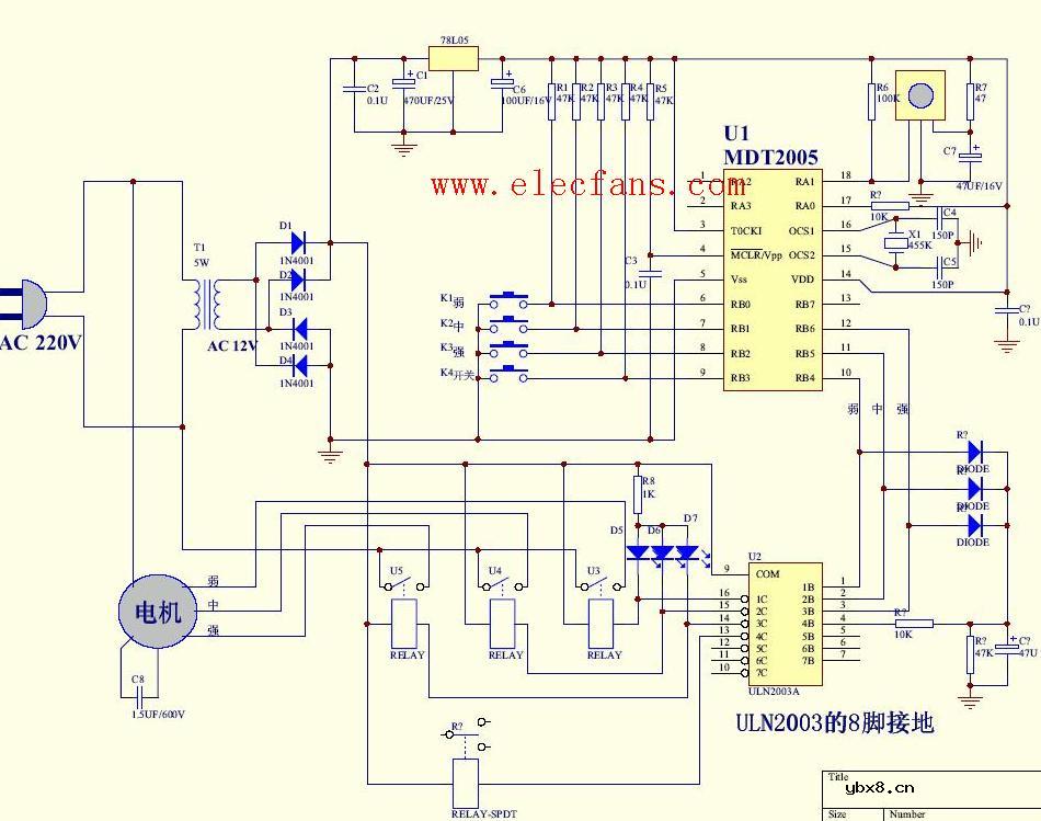
红外遥控风扇电路图
电工基础2026-03-04
红外遥控风扇电路图由MDT2005,ULN2003,78L05,电机和红外线遥控头组成。
亚超声笛遥控风扇调速发声电路图
电工基础2026-03-04
亚超声笛遥控风扇调速发声电路图,在调整的时候会发声出伴海浪的声音。 电路包括有压气式舌形超声笛和接收换能器,接收控制电路。
无线电遥控风扇调速器电路图
电工基础2026-03-04
无线电遥控风扇调速器电路图 电路由CD4017和RCM1B,电机等元器件组成,电路非常简单。
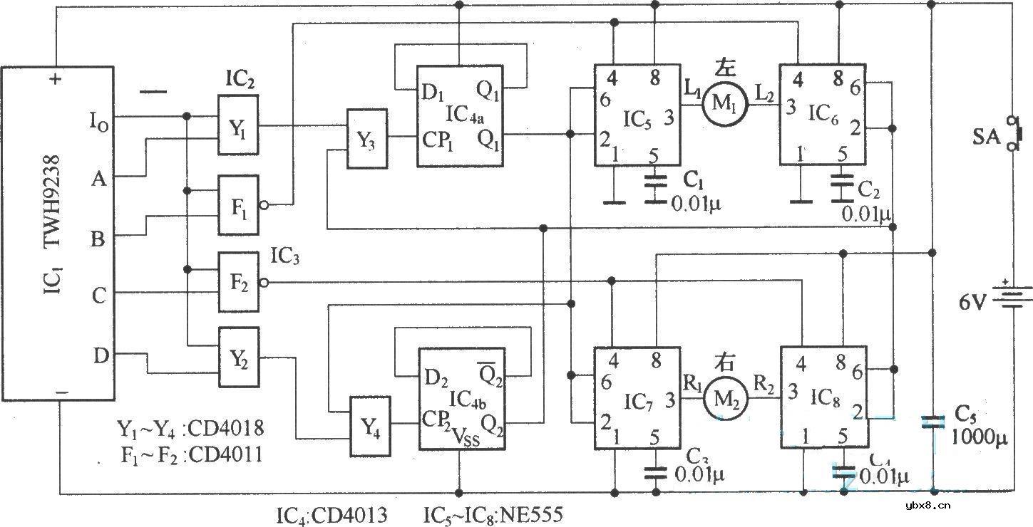
电动车遥控器电路图
电工基础2026-03-04
此电动车遥控器电路图不仅能使模型汽车作前进、后退运动,而且可作左、右转弯运动, 它结构简单、操作方便。无线电遥控接收解调电路采用TWH9238组件,与它配套使用的遥控发射组件为TWH9236.可供大家学习和参考。
超声波遥控开关工作原理图
电工基础2026-03-04
超声波遥控开关工作原理图 声波遥控开关是利用频率为18kHz左右的声波信号作为遥控媒介,其发射器是一只无源的压气式发声胶球,可在 20m左右的室内随意控制灯具的亮灭。 电路主要由电源电路、声波换能器、选频放大器
256路载波式遥控开头电路图
电工基础2026-03-04
256路载波式遥控开头电路图
电力载波遥控开头电路图
电工基础2026-03-04
电力载波遥控开头电路图
高性能红外遥控开头电路图
电工基础2026-03-04
高性能红外遥控开头电路图
无线遥控开关电路图
电工基础2026-03-04
无线遥控开关电路图
风扇调速开关红外遥控器电路图
电工基础2026-03-04
风扇调速开关红外遥控器电路图
红外线遥控电路图
电工基础2026-03-04
红外线遥控电路图:由常规集成电路组成的单通道红外遥控电路。这种遥控电路不需要使用较贵的专用编译码器,因此成本较低。 单通道红外遥控发射电路如图1所示。在发射电路中使用了一片高速CMOS型四重二输入“与非”
超声波传感器的应用-遥控电路图
电工基础2026-03-04
超声波传感器的应用-遥控电路图: 一、压电陶瓷超声波换能器(超声波传感器)体积小,灵敏度高、性能可靠、价格低廉,是遥控、遥测、报警等电子装置最理想的电子器件、用此换能器构成的超声波遥控开关,可使家电产品
超声波遥控电扇变速器工作原理及电路图
电工基础2026-03-04
超声波遥控电扇变速器工作原理及电路图 UCM—T40K1 UCM—R40K1 压电陶瓷超声波传感器
红外线遥控鼠标电路图
电工基础2026-03-04
红外线遥控鼠标电路图,本文讲述了其工作原理及电路图分析.
汽车红外遥控系统发射器与接收机原理介绍
电工基础2026-03-04
汽车红外遥控系统发射器与接收机原理介绍 摘要:简单地介绍了红外线遥控发射、接收系统的原理,给出用89C2051作为遥控接收系统解码器的一种巧妙实现方法,以及完整的51汇编程序代码。包括发射、接收的原理图及其编
稳压二极管的选用和代换
时间:2026-03-04
瞬间抑制二极管(TVS)/瞬间抑制二极管(TVS)是...
时间:2026-03-04
TVS器件的电特性有哪些
时间:2026-03-04
TVS器件的主要电参数有哪些?
时间:2026-03-04
TVS二极管的分类/应用,TVS二极管的特点/选用...
时间:2026-03-04
快恢复二极管,快恢复二极管是什么意思
时间:2026-03-04
快恢复二极管的结构/特点/检测方法
时间:2026-03-04
快恢复二极管参数大全
时间:2026-03-04
快恢复二极管的作用是什么?
时间:2026-03-04
阶跃恢复二极管,阶跃恢复二极管是什么意思
时间:2026-03-04
三相异步电动机原理
时间:2026-03-04
电风扇红外遥控器2
时间:2026-03-04
由三个接触器组成的电动机正反转控制电路图
时间:2026-03-04
电动机单线远程正反转控制电路图
时间:2026-03-04
三相异步电动机的拆装详讲
时间:2026-03-04
三相异步电动机的七种调速方式
时间:2026-03-04
USB转232电路图
时间:2026-03-04
焊机工作原理方框图
时间:2026-03-04
碰焊机的原理及种类
时间:2026-03-04
电度表的工作原理
时间:2026-03-04