
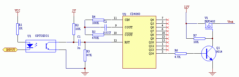
如上图:电路工作的时候只要定时给CD4060复位脉冲,就能保证Q1处于截至状态,从而使受控的NMOS管处于导通状态给处理器电路系统供电。
该电路的优点是定时的时间可以比较长,几分钟都没问题,可以给那些需要较长时间初始化的系统足够的时间进行初始化工作。脉冲触发喂狗,上电时通过R2、C1、R3自动给计数器一个复位脉冲,确保Vout有输出。电路成本也低廉。
该电路的最大缺点是喂狗脉冲要求比较宽。
对于该电路还有什么地方可以改善的欢迎各位大虾提出宝贵的意见。
相关热词:#看门狗
花盆干湿报警器
时间:2026-03-04
家电红外遥控器电路图
时间:2026-03-04
简易传声门铃电路
时间:2026-03-04
戒烟警告器电路
时间:2026-03-04
煤气熄灭报警器电路
时间:2026-03-04
模拟自然风电扇电路
时间:2026-03-04
闹钟间歇电铃电路
时间:2026-03-04
能记忆的音乐门铃电路
时间:2026-03-04
敲门告知电路
时间:2026-03-04
闪烁指示灯门铃电路
时间:2026-03-04
三相异步电动机原理
时间:2026-03-04
电风扇红外遥控器2
时间:2026-03-04
由三个接触器组成的电动机正反转控制电路图
时间:2026-03-04
电动机单线远程正反转控制电路图
时间:2026-03-04
三相异步电动机的拆装详讲
时间:2026-03-04
三相异步电动机的七种调速方式
时间:2026-03-04
USB转232电路图
时间:2026-03-04
lm324比较器电路图
时间:2026-03-04
二冲程柴油机的工作原理
时间:2026-03-04
涡轮发动机的工作原理
时间:2026-03-04